登录

锁存SSR简化温控、HVAC、安防与报警面板触点切换设计


速读:锁存SSR简化温控、HVAC、安防与报警面板触点切换设计2026年04月29日17:39电子产品世界恒温器、HVAC系统、火灾报警面板、安防设备、楼宇自动化及工业控制等常见应用,通常只需要一个简单信号,即可在受控的外部电路中控制交/直流电源通断。 继电器同时在24VAC控制回路与市电主回路之间提供电气隔离。
2026年04月29日 17:39

恒温器、HVAC 系统、火灾报警面板、安防设备、楼宇自动化及工业控制等常见应用,通常只需要一个简单信号,即可在受控的外部电路中控制交 / 直流电源通断。传统上这类场景一直使用 电磁继电器 (EMR),但现代设计越来越追求更小体积、更高长期可靠性、更强可配置性与功能,以及更低噪声。采用小型 IC 封装的 固态继电器 (SSR)正好满足这些需求。

本文探讨在两线 / 三线制各类应用中,使用传统继电器进行电源切换所面临的设计难题,并介绍 Littelfuse 一款 自锁型 SSR ,说明它如何系统性解决这些痛点。

资深设计师都知道,很多基础问题在技术方案、BOM、PCB 空间、成本与用户体验层面反而最难解决。一个典型案例是:家庭与建筑中大量沿用的两线制旧布线,需要适配现代供暖系统触发需求,也就是 HVAC 领域常说的 “加热请求(call for heat)” 场景。

传统温控式供暖系统设计非常简单:以经典 T-86 恒温器为例,当检测温度低于设定值时,开关(金属触点或汞触点)闭合。这种结构自 1953 年问世以来已售出数千万台,至今仍在大量使用。

图1:经典的双线T-86恒温器。(图片来源:Cooper-Hewitt博物馆) 图1:经典的双线T-86恒温器。(图片来源:Cooper-Hewitt博物馆) 这种被称为 “干触点” 的闭合方式,会让市电降压后的 24V AC 信号驱动 电磁继电器 线圈,进而启动锅炉或其他热源。恒温器完全无源,既不需要供电也不提供电源。继电器同时在 24V AC 控制回路与市电主回路之间提供电气隔离。整套方案简单、可靠、易排查。

但随着带数字设定与温度显示的温控器出现,再到支持时段控制的智能温控器,最终演进到带联网功能的 IoT 温控器,问题随之而来:从无源变有源,温控器需要供电了。而老式无源温控器只有两根线,没有简单办法为其供电。

图2:经典开关闭合环路无法为基础数字恒温器(左)或连接物联网版本(右)供电,引发了如何为这些负载供电的问题。(图片来源:PRO1iaq,Ecobee)

这种供电难题并非只出现在传统温控器与 HVAC 系统,在安防、楼宇自动化、工业控制、计量设备,以及所有使用简单触点闭合表示 “触发 / 启动” 的场景中普遍存在。

目前有两种供电方案,但都有明显短板:

在温控器内使用可更换电池,居家与工业场景都不方便维护;

重新铺设第三根线(C 线,Common)为温控器提供 24V AC 电源。

在很多实际环境,尤其是家装场景中,从温控器到供暖设备重新布线难度极高,需要穿墙、打孔、布设防火堵料,施工与改造成本高昂。

Littelfuse CPC1601M 自锁型 固态继电器 ,专为解决两线制系统的上述局限而设计。

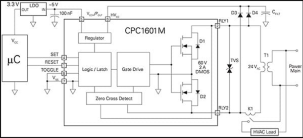
图3:图中显示CPC1601M非隔离的1-Form-A固态锁存继电器,由负载供电。(图片来源:Littelfuse) 图3:图中显示CPC1601M非隔离的1-Form-A固态锁存继电器,由负载供电。(图片来源:Littelfuse) CPC1601M 是一款非隔离、1 Form A 自锁型 固态继电器 ,采用 3mm×3mm DFN 8 引脚小型封装,工作电流极低。芯片提供 SET(置位)、RESET(复位,脉冲关断)和 TOGGLE(翻转)三种控制方式。

其核心创新点是:双供电模式。芯片通过监测 HVcc 引脚,可从负载开路电压取电,或从系统电源取电。

适用于 24V AC 变压器等交流源。

继电器不从系统电源取电,延长电池寿命;

继电器周期性短时断开,从负载开路电压中 “能量采集”;

多数应用中,这种短暂中断不影响系统运行;

无需辅助电源,无需 C 线。

在典型 HVAC 系统中,温控器驱动接触器继电器 K1,K1 控制大功率负载,而 CPC1601M 负责控制 K1 的通断。

当 CPC1601M 关断时,变压器 T1 的全部开路电压加载在 RLY1/RLY2 两端,通过内部 DMOS 寄生二极管与外部二极管构成全波整流,为滤波电容 CFILT 充电,作为负载取电模式下的储能电容。

CPC1601M 还可对外输出电压,直接为配套 MCU 与外部电路供电。若输出电压匹配所选 MCU 电压轨,可省掉外部 LDO。同时,芯片内置 TVS 二极管,可在切换感性负载时抑制反向瞬态尖峰。

图4:CPC1601M也可以配置为从系统电源运行。(图片来源:Littelfuse)

CPC1601M 从系统电源(如电池)取电,而非负载。

待机电流低于 1µA,极致省电;

适合电池供电、需要超长续航的设备;

通过 SET/RESET/TOGGLE 实现简单控制。

虽然目前展示的基本CPC1601M电路不包含电隔离,但有时需要电隔离以确保系统正常运行,例如双变压器暖通空调系统中变压器回波彼此分离且隔离。实施隔离的方法有很多,每种都有其权衡。

通过对脉宽调制(PWM)信号进行简单的电容耦合实现与CPC1601M隔离既简单又经济(见图5)。系统MCU产生多个PWM信号周期,通过隔离电容(C1)电容耦合。这种PWM信号通常为200千赫(kHz),占空比为50%,经过R2和C2滤波。这会产生一个直流信号,触发CPC1601M的 SET 输入。

主题:继电器