又现闹剧,谁是开市客Costco?
又现闹剧,谁是开市客Costco?
2026年04月24日 13:56

21世纪经济报道记者唐唯珂
一场围绕真假 开市客 (Costco)的闹剧正在升级。
近日,一个注册主体为“ 开市客 (北京)国际商业发展有限公司”的微信公众号《 开市客 北京国际商业发展有限公司》发布消息称,COSTCO WHOLESALE INTERNATIONAL,INC(开市客国际批发公司)将以总投资15亿美元,在北京设立开市客(北京)国际商业发展有限公司,作为开市客中国区总部,全面统筹在华业务发展与全国门店布局。根据其战略,开市客中国总部首批重点布局北京、成都、武汉、广州、天津、合肥六大区域核心城市。
对此,开市客中国方面相关人士早前回应媒体称,发布“15亿美元投资计划”的微信公众号并非开市客官方账号。官方公众号以“Costco开市客”为准,官方账号的认证主体为开市客(中国)投资有限公司。
公开资料显示,开市客于2019年进入中国内地市场。截至2026年一季度,开市客在中国内地市场拥有7家门店,其中上海2家,苏州、宁波、杭州、深圳、南京各1家。
4月22日,根据界面新闻报道,开市客北京公司的注册地为一家从事工业原料的公司所使用,该公司一名工作人员表示,他们与开市客公司并无关系。
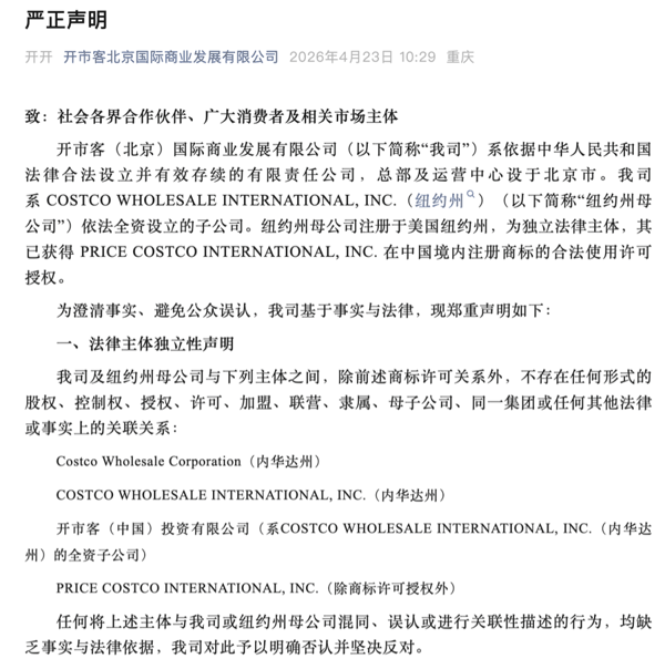
4月23日上午,漩涡中心的开市客(北京)国际商业发展有限公司在官方公众号发布声明正式回应此事。
声明指出,开市客(北京)国际商业发展有限公司(以下称“开市客北京公司”)与开市客(中国)投资有限公司(即当前国内开市客门店运营方),不存在任何形式的股权、控制权、授权、许可、加盟、联营、隶属、母子公司、同一集团或任何其他法律或事实上的关联关系。
开市客北京公司的母公司注册于美国纽约州,为独立法律主体,目前已获得PRICE COSTCO INTERNATIONAL, INC. 在中国境内注册商标的合法使用许可授权。
开市客北京公司表示,其已独立构建并运营完全自主的全球专属供应链体系。该公司已正式启动纽约州母公司旗下会员仓储 超市 品牌在中国的独立战略布局,计划未来5年内在华累计投资15亿美元,拟在北京、天津、成都、武汉、广州、合肥等城市依法取得土地使用权并自建门店。
其强调,上述投资与运营计划完全独立于内华达州相关公司及其在华主体,不构成对任何第三方商业模式的复制或依附。
开市客北京公司表示,母公司美国纽约州公司核心高层为美籍华人,坚定投资、深耕中国市场。
值得一提的是,该公司还在声明中公布了会员服务标准:基础会员年费为299元,高端会员年费698元。其基础定价与国内已营业的开市客金星会员费持平,高端会员比开市客的黑钻会员的688元定价还贵了10元。
开市客不止一次被卷入风波。
据重庆广电,去年9月12日报道,一家名为香港财合流通有限责任公司(以下简称香港财合)的企业以“‘Costco 一带一路 ’泛中国区Costco商品总代理”的身份,宣称将在重庆开设两家Costco旗舰店。今年4月4日,微信公众号“开市客商业重庆西南分公司”发布推文,称“美国开市客国际批发公司(COSTCO WHOLESALE INTERNATIONAL, INC.)”将在成都投资建设西南首家仓储会员店。而以上消息此前均被开市客(中国)投资有限公司认定为“假消息”,公开辟谣。
(文章来源:21世纪经济报道)