登录

贵州公示2026年第五批项目验收结果


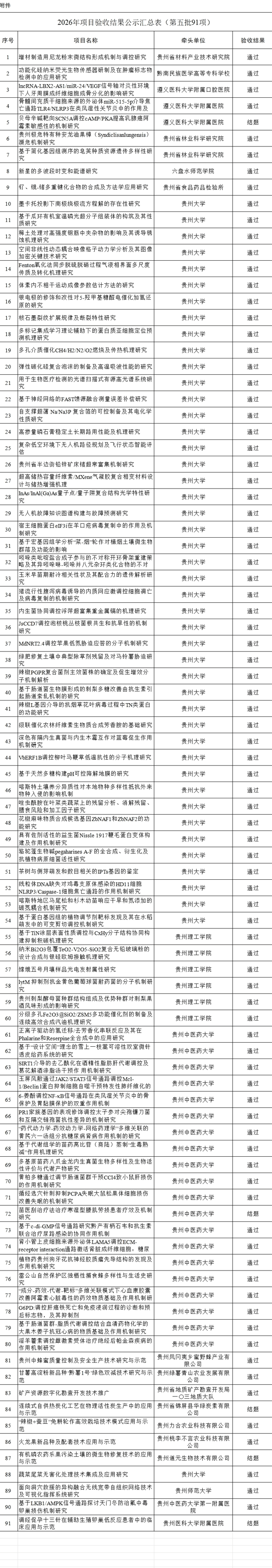
速读:2026年项目验收结果公示(第五批91项)。
来源:贵州省科学技术厅 发布时间:2026/4/27 17:27:1

贵州公示2026年第五批项目验收结果

2026年项目验收结果公示(第五批91项)

按照《贵州省省级科技计划项目验收规则(试行)》(黔科通〔2023〕3号)规定,现对91项项目验收结果进行公示,公示时间为5个工作日(2026年4月27日-5月6日)。

公示期间,如有异议,请拨打电话0851-85826781反映;如有科研失信举报,请拨打电话0851-85864421反映。所反映的问题需明确、具体,并提供相应事实依据。

公示结束后,项目承担单位需在10个工作日内提交完整的纸质材料。

附件:2026年项目验收结果公示汇总表(第五批91项).xls

贵州省科学技术厅

2026年4月27日

名单截图

特别声明:本文转载仅仅是出于传播信息的需要,并不意味着代表本网站观点或证实其内容的真实性;如其他媒体、网站或个人从本网站转载使用,须保留本网站注明的“来源”,并自负版权等法律责任;作者如果不希望被转载或者联系转载稿费等事宜,请与我们接洽。

打印 发E-mail给:

以下评论只代表网友个人观点,不代表科学网观点。

安徽发布1个高新领域省科技计划项目验收通知

2

湖南省开展自然科学基金杰青、优青项目验收工作

3

贵州省2026年项目验收结果公示

4

河南省第一批重大创新项目验收结果公布

5

广东省发布基础与应用基础研究基金项目验收通知

6

2026年第一批河南省重大创新项目验收结果公示

7

1项不合格,湖南省省级科技计划项目验收结果公示

8

贵州公示65项省级科技计划项目验收结果

大规模光伏电站对地表温度影响可忽略

3D打印沙盘模型超临界无人智能工厂亮相

打印“光子织物”,像印报纸一样简单

人工神经元成功与活脑细胞“对话”

《2026年“人工智能+”行业发展蓝皮书》发布

2

中国科学院院士戴汝为逝世,享年94岁

3

迄今最偏心双星系统被发现,或藏距地球最近黑洞

4

人工神经元成功与活脑细胞“对话”

5

11个省市区公示第四届全国创新争先奖推荐对象

6

两位中国学者收获国际大奖,均为首获该奖的亚洲学者

7

科学家首次绘制出类地行星气候图

8

三星堆遗址绿松石制品来源研究获进展

9

417人,厦门市今年第一批高层次人才人选名单公示

10

AI新模型拉响网络安全攻防警报

主题:2026年项目验收结果公示