登录

V观财报|国盛证券副总经理董东辞职,上月底公开选聘2名副总经理


速读:2025年10月,国盛金控正式更名为国盛证券,同期,公司完成了董事会换届及高级管理人员聘任工作。 值得注意的是,今年3月30日,国盛证券发布市场化选聘公告,拟招聘2名副总经理。 V观财报|国盛证券副总经理董东辞职,上月底公开选聘2名副总经理2026年04月11日10:27中新经纬中新经纬4月11日电国盛证券10日晚间公告,董东因个人原因辞去公司副总经理职务。
2026年04月11日 10:27

  中新经纬4月11日电 国盛证券10日晚间公告,董东因个人原因辞去公司副总经理职务。

  国盛证券表示,董东辞职后将不在公司及控股子公司担任任何职务。董东确认与公司及董事会无任何意见分歧,其辞职不会影响公司的正常经营。截至本公告披露之日,董东未持有公司股份,不存在应当履行而未履行的承诺事项。

  另据财联社报道,董东的下一站或出任华南某上市券商CEO。

  董东出生于1972年,长期任职广发证券一线,历任多家分支机构管理职务,后加入国盛证券任经纪业务、财富管理、投行总部总经理,2025年10月出任国盛证券副总经理。

  上月底公开选聘2名副总经理

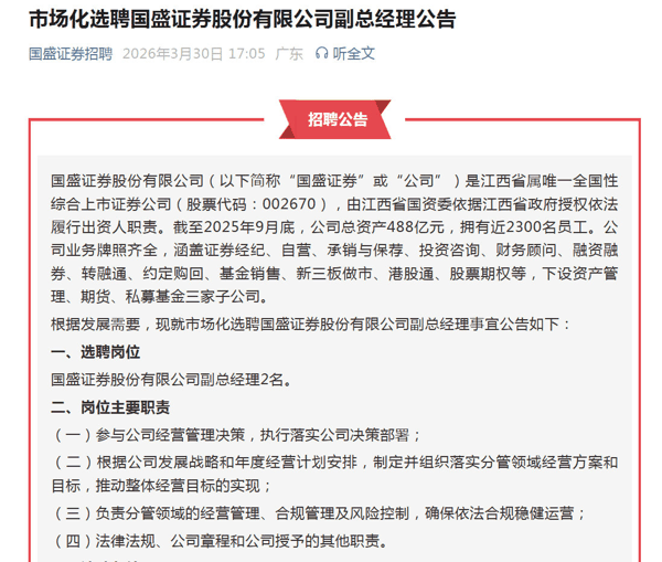
  值得注意的是,今年3月30日,国盛证券发布市场化选聘公告,拟招聘2名副总经理。

 图片来源:“国盛证券招聘”微信公众号  图片来源:“国盛证券招聘”微信公众号   根据招聘信息,国盛证券拟招聘的2名副总经理核心职责包括:参与公司经营管理决策、制定并组织落实分管领域经营方案和目标、负责分管领域的经营管理、合规管理及风险控制等。

  2025年净利润预计同比增超25%

  公开资料显示,国盛证券由国盛金控吸收合并原国盛证券并更名而成,是全国性综合证券公司。

  2025年10月,国盛金控正式更名为国盛证券,同期,公司完成了董事会换届及高级管理人员聘任工作。

  据悉,国盛证券股份有限公司(“国盛证券”)是江西省属唯一证券公司。截至2025年9月底,国盛证券注册资本19.35亿元,总资产达488亿元,拥有近2300名员工。

  截至4月10日收盘,国盛证券报14.6元/股,总市值283亿元。

  国盛证券业绩预告显示,2025年国盛证券归属于上市公司股东的净利润预计为2.1亿元至2.8亿元,同比增长25.44%至67.25%。国盛证券表示,业绩增长主要得益于资本市场交投活跃,证券经纪、投资银行及期货经纪等主营业务收入同比提升。(中新经纬APP)

主题:国盛证券|公司|董东