特斯拉中国车机将接入豆包大模型已完成备案!DeepSeek也会接入
特斯拉中国车机将接入豆包大模型 已完成备案!DeepSeek也会接入
2026年04月22日 17:47

4月22日,据《科创板日报》从知情人士处获悉, 特斯拉 车机语音服务将接入豆包大模型。
此前,据网信上海消息,4月21日,上海新增1款已完成备案的生成式 人工智能 服务,为 特斯拉 车机语音大模型服务。这也是自2013年进入中国市场以来, 特斯拉 车机语音助手的一次大更新。
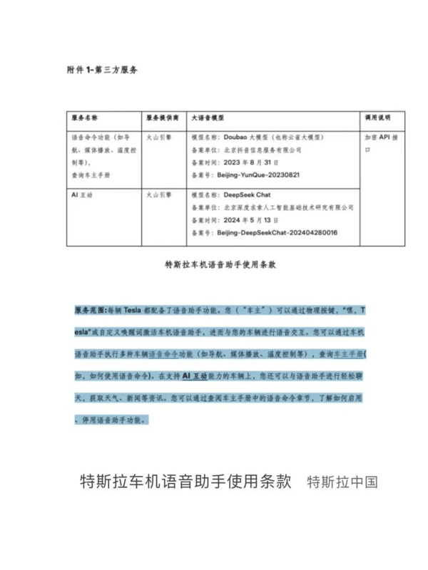
2025年8月,特斯拉与字节跳动旗下火山引擎达成合作,由火山引擎为特斯拉智能座舱交互体验部分提供大模型服务。
特斯拉中国官网最新的《特斯拉车机语音助手使用条款》显示,特斯拉Model车型的车机语音系统将同时接入字节跳动旗下的“豆包大模型”和深度求索旗下的“DeepSeek Chat”,两款模型均通过火山引擎接入。其中,豆包大模型将承担语音命令功能,如导航设定、媒体播放操控、 空调 温度调节等,同时还支持语音查询车主手册;DeepSeek则将提供AI互动功能;在支持AI互动能力的特斯拉车型上,车主可以与语音助手聊天,获取天气、新闻等资讯。
按照相关规定,已上线的生成式 人工智能 应用应在显著位置或产品详情页面公示所使用已备案生成式 人工智能 服务情况,注明模型名称及备案号,并根据《人工智能生成合成内容标识办法》添加生成合成内容标识。
特斯拉表示,车主可以通过物理按键,“嘿,Tesla”或自定义唤醒词激活车机语音助手,进而与车辆进行语音交互。
2025年7月,特斯拉在美国先行启用AI大语言模型,该模型使用的是马斯克旗下xAI推出的人工智能Grok。和中国市场不同,美国AI互动功能仅支持搭载AMD Ryzen芯片的特斯拉车型,车主还需要订阅每月9.9美元的“高级车载娱乐服务包”。
据特斯拉4月初最新公布的2026年第一季度全球产量、交付量和部署情况,当季交付量为358023辆,其中Model3/Y交付量为341893辆;当季 汽车 产量408386辆,其中Model3/Y产量394611辆。同期,特斯拉储能产品装机量达到8.8吉瓦时。
一季度,特斯拉的交付量同比增长6.3%,但环比下降14.4%。根据StreetAccount数据,分析师此前预计特斯拉一季度交付量约为37万辆。值得一提的是,特斯拉上海超级工厂3月交付电动车超8.56万辆,创年内新高;第一季度交付21.3万辆,同比增长23.5%。
今年以来,特斯拉在中国市场已开启多轮促销。1月6日,特斯拉官微发布消息称,特斯拉Model 3/Y/Y L推出7年超低息购车方案。其中,Model 3/Y首付7.99万元起,月供可低至1918元;Model Y L首付9.99万元起,月供可低至2947元。特斯拉还表示,Model Y L首次推出5年0息,首付9.99万元起,月供可低至3985元。
2月26日,特斯拉中国官宣新一轮购车金融优惠政策,在3月31日前下单,全系车型均可享受7年超低息贷款。其中Model 3、Model Y及Model Y L三款主力车型,可额外选择5年0息方案,贷款购车无需支付利息。
根据特斯拉最新公布的4月购车权益,4月30日前下单可享8000元限时车漆选装福利。同期,Model 3 和Model Y(全系)可选择首付7.99万元起的7年低息方案,国家贴息后首月月供分别低至1759元与2188元;Model Y L可选择首付9.99万元起的7年低息方案,首月月供可低至2849元。
2025年8月,特斯拉在中国市场率先推出售价33.9万元的6座版Model YL。通过加长车身、6座布局,特斯拉中国希望该车型能够吸引部分家庭用户。
4月10日,据财联社报道,针对市场有关“特斯拉正在开发一款全新、更小、更便宜的电动SUV”的消息,特斯拉中国明确回应,“此为谣言”。此前有消息称,这款紧凑型SUV将在中国生产,并计划将生产扩展至美国和欧洲。

(文章来源:每日经济新闻)