登录

富国基金连续两年被监管处罚:总经理陈戈是否该被问责?


速读:2025年11月11日,富国基金因公司治理、合规内控、投资运作、人员管理、其他问题(销售管理、财务管理)违规,被中国证券监督管理委员会上海监管局责令改正。
2026年04月10日 10:

登录新浪财经APP 搜索【信披】查看更多考评等级

2026年04月10日 10:01:04

富国基金连续两年遭监管部门处罚、采取行政监管措施,该基金公司的合规水平亟待提升。

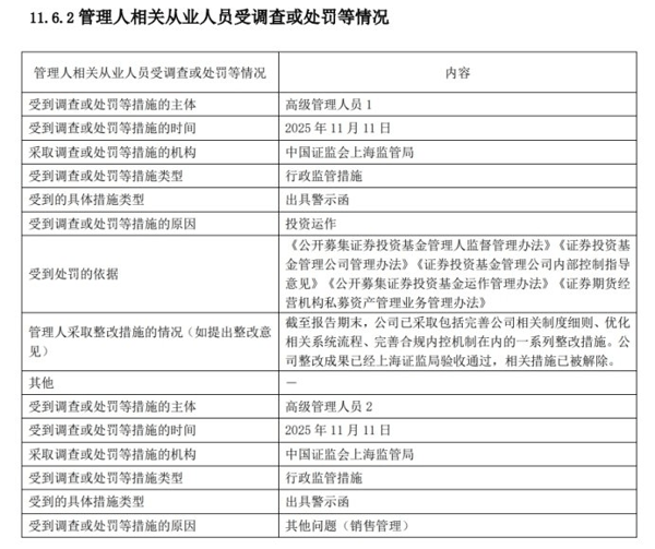
据近期公告披露,2025 年 11 月 11 日,因公司治理、合规内控、投资运作等领域违规,富国基金被中国证监会上海监管局采取责令改正行政监管措施,两名高管同日收警示函。

这并非富国基金首次触碰监管红线。早在 2024 年 2 月,公司就因 “个别规定及制度未严格执行” 被上海证监局责令改正。

对照相关公告,富国基金在2024年被监管部门处罚后,2025年的合规问题反而愈发严峻。

根据《证券投资基金管理公司合规管理规范》,当基金公司出现严重违规行为和重大风险事件时,应该对公司总经理承担的责任进行评估,并根据评估情况做出相应的问责处理。

富国基金已经连续两年被监管部门处罚,尤其是2025年的多项违规,是否构成了“严重违规”?

富国基金是否遵照相关政策对公司总经理陈戈应当承担的责任进行评估?富国基金董事会是否应当按照相关政策对总经理做出问责处理?

再度违规,富国基金被采取监管措施

信披资料显示,2025年11月11日,富国基金因公司治理、合规内控、投资运作、人员管理、其他问题(销售管理、财务管理)违规,被中国证券监督管理委员会上海监管局责令改正。

同时,两名高管也被出具警示函。

富国基金在相关信披文件中称,对2025年的违规,已经整改。

但这不是富国基金首次被罚。2024 年富国基金就曾因 “个别规定及制度未严格执行” 问题,被上海证监局出具责令改正行政监管措施,同步接受处罚的还有当时的督察长,监管部门亦对其出具了警示函。彼时,富国基金在公告中也称 “已完成整改”。

信披遮遮掩掩:所谓“高级管理人员”到底是谁?

更值得市场警惕的,是富国基金在针对2025年的处罚信息披露上的 “选择性透明”。

对比 2024 年的处罚公告不难发现,当2024年上海证监局对督察长出具警示函时,富国基金在年报中明确披露了受罚主体为 “督察长”,信息清晰可追溯;但在 2025 年的本次处罚中,公告仅以 “高级管理人员1”、“高级管理人员2” 一笔带过,既未透露涉事高管的具体姓名,也未明确其职务,更未说明两人在违规事项中承担的具体责任。

在信息披露的透明化要求下,富国基金有何值得遮掩?被处罚的究竟是哪两位高管?其在违规事项中具体扮演了什么角色?是投资决策中的越界操作,还是销售环节中的违规行为?抑或是更严重的渎职失责?

违规事项涉及全局:总经理是否该被问责?

根据公告内容,富国基金2025年被调查处罚的原因覆盖公司治理、合规内控、投资运作、人员管理、销售管理、财务管理等多个领域,堪称全链条、系统性问题,绝非单一环节的偶发失误。

根据《证券投资基金管理公司合规管理规范》,当公司出现严重违规行为和重大风险事件时,对公司总经理以及相关高级管理人员应当承担的责任进行评估,并根据评估情况做出相应的问责处理。

连续两年被监管部门采取行政监管措施,合规问题愈发严峻。富国基金是否属于《合规管理规范》中所称的“出现严重违规行为”?如果属于“出现严重违规行为”,那是否应该按照规定对总经理以及相关高管人员进行责任评估?是否应当根据评估情况做出相应的问责处理?

公开资料显示,富国基金现任现任总经理为陈戈,历任富国基金研究部总经理、总经理助理、副总经理。

如此大范围的违规问题暴露,也直接指向一个核心疑问:在风险苗头出现、制度执行缺位的过程中,富国基金的董事会是否履行的足够的监督职能?

年赚20亿:能否守牢合规底线?

富国基金的处罚并非孤例。2025年,据不完全统计,十余家公募机构因内控缺陷、投资违规等问题收罚单,不乏多家头部机构。在这场席卷行业的监管风暴中,富国基金所暴露的问题覆盖面之广,在众多机构中堪称典型。

公开披露的信息显示,富国基金管理有限公司成立于1999年,是国内首批十家基金管理公司之一,公司目前拥有四家股东,分别为国泰海通证券、申万宏源证券、加拿大蒙特利尔银行、山东省金融资产管理股份有限公司。

根据申万宏源年报,富国基金2025年营业收入78.82亿元,净利润达到22.05亿元,同比增幅均超过20%。

在公募基金行业从“规模为王”向“质量至上”转型的下半场,富国基金为何屡踩合规红线?

主题:富国基金|责任进行评估