登录

机器人打乒乓球赢了人类球手,专家:杀鸡用牛刀


速读:1983年,英国学者、现澳大利亚南昆士兰大学名誉教授约翰·比林斯利(JohnBillingsley)发表了一篇名为“RobotPing-Pong”的论文,并由此发起了世界上第一场机器人乒乓球比赛。 过去几十年里,虽然也出现过不少乒乓球机器人,但大多只能对接发球机,忽略旋转变化,或者只能在缩小的场地上活动,根本没办法和真人进行公平的竞技对抗。 近日,索尼人工智能团队研发的乒乓球机器人Ace(比赛中,ace意为发球直接得分),在完全遵循国际乒联(ITTF)正式竞赛规则、使用标准器材的真实对抗中,成功战胜了多名优秀的乒乓球人类选手。
2026年04月23日 17:59

1983 年,英国学者、现澳大利亚南昆士兰大学名誉教授约翰·比林斯利(John Billingsley)发表了一篇名为“Robot Ping-Pong”的论文,并由此发起了世界上第一场机器人乒乓球比赛。

但在职业比赛里,乒乓球的速度超过 20 米/秒,两次击球之间的时间往往不到半秒钟,球的旋转强度更是极高,强烈的旋转会直接改变飞行轨迹和反弹方向,想要精准接住并回击,对反应速度、判断能力和身体控制的要求都非常高。

过去几十年里,虽然也出现过不少乒乓球机器人,但大多只能对接发球机,忽略旋转变化,或者只能在缩小的场地上活动,根本没办法和真人进行公平的竞技对抗。

近日,索尼人工智能团队研发的乒乓球机器人 Ace(比赛中,ace 意为发球直接得分), 在完全遵循国际乒联(ITTF)正式竞赛规则、使用标准器材的真实对抗中,成功战胜了多名优秀的乒乓球人类选手 。 相关研究发表在  Nature 期刊。

Ace 主要由三部分组成:高速感知系统、AI 驱动的控制系统,以及机器人硬件。

Ace 的感知系统也就是它的眼睛,其配备了 9 台来自索尼的高速摄像头从各个角度追踪乒乓球,它们以每秒 200 帧的速度、3 毫米的精度测量球的位置,同时三个专门的基于事件的视觉单元以每秒 400 到 700 次的频率计算球的旋转。所有这些数据随后被输入计算机,在短短 10 毫秒内完成数据处理。这意味着 Ace 能察觉到人类视觉中一闪而过的微小运动变化,并精准预测球在撞击球网或球拍时的轨迹。

其次是 聪明的大脑 ,借助深度强化学习技术,Ace 在真正与人类对战之前,已经在定制的模拟器中进行了数千小时的苦练。它学会了实时调整策略,能根据对手的打法风格和击球选择做出精准反应。

硬件方面,研究团队专门为它打造了 8 个自由度的高速机械臂,其中 3 个自由度用于控制球拍的空间位置,两个用于调整球拍的朝向,另外 3 个则用于决定击球的速度向量与力度。无论是扣杀、弧圈球、削球,甚至是棘手的擦网球,都不在话下。

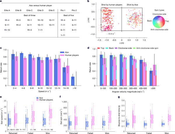
图 | Ace 集成了感知、控制和机器人硬件,用于打乒乓球(来源:上述论文) 为了评估 Ace 的实战能力,研究团队根据国际乒乓球联合会的规则,安排 Ace 与 5 名拥有 10 年以上训练经验的精英选手(曾参加过全国或地区锦标赛)、以及 2 名日本职业联赛球员(安藤南(Minami Ando)和曾根翔(Kakeru Sone))展开对决。 赛前,研究团队未利用任何关于这些选手的具体数据来训练 Ace。

此外,为了进行这些实验,索尼还在其东京总部搭建了一个奥运会标准尺寸的乒乓球场,以便为职业选手和其他高水平运动员提供一个与机器人进行公平较量的环境。

2025 年 4 月的比赛中,Ace 在与精英选手的五场比赛中赢了三场,共进行的 13 局比赛中赢得 7 局。Ace输掉了与职业选手的两场比赛,在七局比赛中赢下一局。 它能稳定接住 14 米/秒以内的快球,面对高强度旋转回球率超过七成,发球直接得分的次数甚至比人类选手还要多,而且回球稳定、反应迅速,平均击球回合比人类职业比赛还要长,展现出了极强的持续对抗能力。

Ace 能够运用 15 种不同的发球方式,在与精英球员的比赛中,发球后直接得分共拿下 16 分,而精英球员的总得分仅为 8 分;在与职业球员的比赛中,Ace 使用了 13 种发球方式,并获得了 4 个 ace 球,而职业球员则获得了 7 个 ace 球。

图 | 评估结果(来源:上述论文) 在将论文提交给  Nature 杂志同行评审后,索尼的研究人员继续进行了实验,并表示 Ace 的击球速度和回合数都得到了提升,而且打法更加激进,更靠近球台边缘。

2025 年 12 月,Ace 首次在赛场上击败了职业选手。2026 年 3 月,Ace 又接连战胜了三位职业名将:其中包括在世界乒联排名前 25 位的女子职业选手木原美悠(Miyuu Kihara),以及龙崎东寅(Tonin Ryuzaki)与五十岚史弥(Fumiya Igarashi)两位男子职业选手。

在索尼 Ace 机器人登上  Nature  杂志并击败人类职业选手的新闻爆出后,美联社专门通过邮件采访了早已退休的比林斯利,他幽默且犀利地表示: 虽然他不想贬低这一成就,但索尼在解决这个问题时使用了“人海战术”和“杀鸡用牛刀”般的大算力与全方位视觉技术,这让只有两只眼睛的人类很难有胜算。

事实上,Ace 的诞生可追溯至索尼 AI(Sony AI)成立初期的探索。“这个项目的起点极其艰难,”索尼 AI 总裁迈克尔·斯普兰格(Michael Spranger)回忆道。“当时既没有团队,也没有办公室。” 最初测试 Ace 的时候,人类对手甚至需要戴头盔、护具和护目镜。

研究团队坦言,尽管经过系统迭代,Ace 在击球力量与旋转强度上已追平人类精英,但距离“世界冠军”的绝对统治力仍有微距。眼下的 Ace 依然面临着物理世界的严苛考验:一方面,系统在防守时会出现过早击球的机械习惯,限制了回球战术的纵深与多样性;另一方面,在应对极端暴扣等极限工况时,虚拟环境与现实物理空间(Sim-to-Real)之间微小的风阻偏差,仍会导致出现失误。

参考链接:

1. https://www.1news.co.nz/2026/04/23/robot-beats-human-pros-at-table-tennis-in-milestone-for-machines/

2. https://ai.sony/blog/inside-project-ace-discover-the-robot-athlete-that-competes-with-professional-table-tennis-players

3. Dürr, P., El Gheche, M., Maeda, G.J.  et al.  Outplaying elite table tennis players with an autonomous robot.  Nature  652, 886–891 (2026). https://doi.org/10.1038/s41586-026-10338-5

运营/排版:何晨龙

注:封面/首图由 AI 辅助生成

主题:乒乓球|职业选手