登录

追觅造车被曝拖欠69.3万元猎头费收律师函猎头公司:已结清


2026年04月14日 12:06

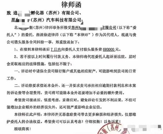
快科技4月14日消息  近日,一张流出的律师函截图显示, 追觅创业孵化器 (苏州) 有限公司和星宸未来(苏州)汽车科技有限公司(简称“追觅创业孵化器”和“星宸未来”)被要求在7日内,向委托人苏州睿知思格咨询有限公司(简称“睿知思格”)支付猎头服务费69.3万元。 若逾期未履行付款义务,将起诉至法院。

对此,睿知思格公司的一位合伙人证实了该律师函的真实性,并表示这笔69.3万元的费用是其公司为星宸未来招聘人才的过程中产生的猎头费用。

对于拖欠猎头费一事,上述合伙人回复称,其已经与追觅方面协商一致。截至4月12日,69.3万元的费用对方已经全部支付。

该合伙人解释称,这笔费用此前存在一些争议,再加上管理层变更,所以一直没结清,新的管理人员上任后,很快结清了。

据悉,今年以来,追觅科技各业务快速扩张,追觅科技创始人俞浩近期曾在公司内部群中直言团队太被动、没魄力,声称要砸2亿年薪招首席科学家,也要PR全面包围对手。

公开资料显示,星宸未来(苏州)汽车科技有限公司是一家成立于2025年6月18日的中国汽车科技企业,位于江苏省苏州市,注册资本5000万人民币 。该公司为追觅科技在智能出行领域设立的全资子公司。

主题:69.3万元|星宸未来