登录

又有外资公募“一把手”变更


速读:截至2025年12月31日,富达基金有统计数据以来的两年权益投资加权平均回报率为59.71%。 自富达国际申请公募基金牌照开始,其中国“一把手”历经多番变化。
又有外资公募“一把手”变更 _ 东方财富网

又有外资公募“一把手”变更

2026年04月18日 20:23

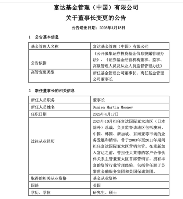
  【导读】莫达文被任命为 富达 基金董事长,李少杰卸任

  4月18日, 富达 基金公告更换董事长:李少杰离任, 富达 亚太区(日本除外)总裁莫达文(Damien Mooney)被任命为富达基金管理(中国)有限公司董事长,任期自4月17日开始。

  Damien Mooney 自2024年10月起担任富达国际亚太地区(日本除外)总裁,负责监督区域业务发展和销售。他在2003年至2011年期间任职于富达国际,2024年重新回归。

  富达国际称,李少杰将专注于领导富达国际的其他重要业务领域,他和他的团队在跨境投资等一系列重要领域继续与富达基金紧密合作。据了解,莫达文将与孙晨进一步形成“区域统筹+本土执行”的组合。

  2025年,富达中国业务在多方面获业务进展:富达基金获批国内首只外资养老目标基金;在内地-香港互认机制下,富达国际获批首只香港互认基金;富达基金旗下富达任远保守养老目标一年持有期混合型基金中基金(FOF)获批,为首只外资新设独资基金公司养老目标基金。

  根据 国泰海通 证券统计,截至2025年12月31日,富达基金有统计数据以来的两年权益投资加权平均回报率为59.71%,在156家公募基金公司中位列第21名。

  官网显示,富达国际投资中国企业已有20多年历史。如今,公司在上海、北京和大连拥有超过1000名员工。

  Wind信息显示,目前富达基金投决会有五人,分别是总经理孙晨、固定收益副总监成皓、固定收益研究副总监肖颖、多元资产部负责人赵强、股票部副总监周文群。

  和多数外商独资公募基金一样,在发展阶段初期,拓展渠道是重点。 2025年,富达基金与 国信证券 共同推出“国信-富达蔚然养老服务”,通过“默认+类定投”创新机制将短期交易行为转化为长期养老储备,有效降低参与门槛。富达基金与北银理财开展合作,结合富达的全球投研能力与北银理财的本土渠道优势,共同打造长期稳健理财解决方案。

  自富达国际申请公募基金牌照开始,其中国“一把手”历经多番变化。Wind数据显示,公司最新规模为71.42亿元。

(文章来源:中国基金报)

主题:基金|新股|美股