登录

闻泰深陷安世控制权危机,将面临退市风险


速读:
2026年04月30日 14:5

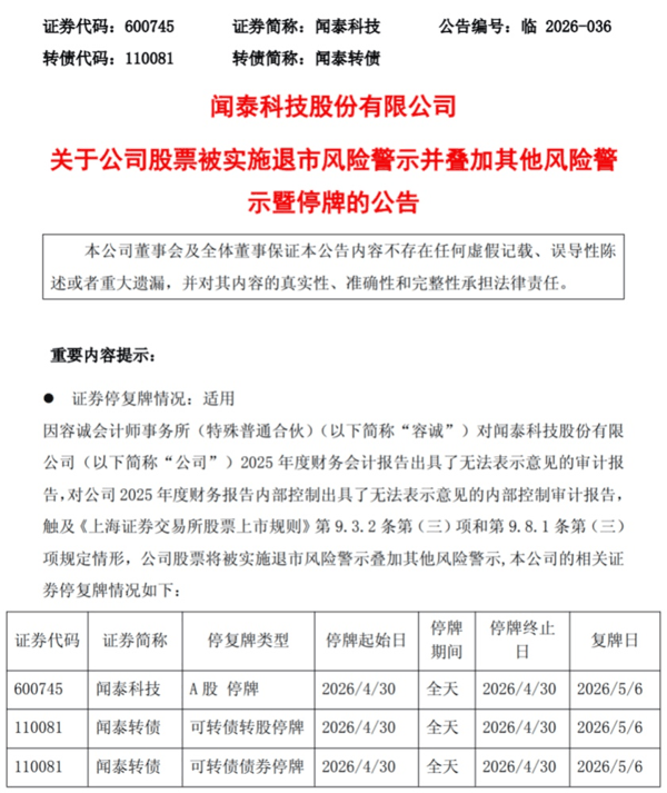
闻泰科技 发布公告称,因容诚会计师事务所对公司2025年度财务会计报告出具了无法表示意见的审计报告,同时对2025年度财务报告内部控制出具了无法表示意见的内部控制审计报告,公司股票将被实施退市风险警示并叠加其他风险警示。

自5月6日起实施风险警示,股票简称由“ 闻泰科技 ”变更为“*ST闻泰”。 但 闻泰科技 面临的退市风险依然高悬。根据规则, 若2026年度未消除相关情形,公司股票将可能被终止上市。

闻泰科技2025年巨亏87.48亿,一季度业绩持续恶化:2025年,闻泰科技实现营业收入312.53亿元,同比大幅下降57.54%;归属于上市公司股东的净利润亏损87.48亿元,上年同期亏损为28.33亿元,亏损额大幅扩大。进入2026年,闻泰科技业绩下滑态势仍在继续,一季报显示实现营业收入仅8.16亿元,同比暴跌93.77%;归母净利润亏损1.89亿元,上年同期为盈利2.61亿元,同比由盈转亏。

安世中国已于2026年3月账号被封后第一时间启动应急机制,优先保证了生产制造环节的运行。后续公司将重塑信息管理系统,将SAP系统逐步扩展至各业务领域,且系统所有数据由安世境内保管,公司拥有完全访问和管理权限。闻泰科技强调,将继续通过一切合法途径,争取彻底恢复对 安世半导体 的全部合法控制权与治理权。

闻泰科技深陷泥潭

闻泰现在面临的问题根源在于其核心资产 —— 安世半导体 (Nexperia)境外主体的控制权危机。 安世半导体 是闻泰科技于2019年斥资约268亿元收购的欧洲半导体巨头,曾使闻泰科技一举跻身全球功率器件市场前列,市值更是一度超千亿。

在2024年12月,闻泰科技被列入实体清单后,形势急转直下。2025年9月30日,受荷兰政府裁决及法院临时管制措施影响,闻泰科技对安世境外相关主体的控制权和股权被强制接管,目前仍处于受限状态。

与此同时,安世半导体欧洲晶圆对华供应中断,闻泰科技仅能依托安世中国独立运营。2025年第四季度,闻泰半导体业务收入骤降,MOSFET等重点产品出货量大幅下滑。

闻泰科技被迫出售ODM业务,仅保留了安世半导体作为主业。对此,自2025年10月1日起,安世境外主体不再纳入合并报表,其股权转为“其他权益工具投资”按公允价值重计量,产生89.48亿元投资损失。这笔损失是一次性的会计处理,直接吞噬了全年利润 —— 2025年合并净亏损87.60亿元,可以说几乎全部亏损都源于此。

在将安世境外部分拆分后,分摊至安世境外的商誉也相应减少182.02亿元,虽然这不直接计入利润亏损,但闻泰总资产大幅缩水(2025年末总资产同比下降44.04%),净资产也随之下降27.55%。值得注意的是,截至2025年末,闻泰科技应收账款中“应收安世境外”余额为14.08亿元,闻泰科技尚未计提坏账准备。

主题:安世半导体|退市风险|控制权危机