华谊兄弟实控人王忠磊1130万股股票将被拍卖,兄弟两人持有股份已全部被冻结
华谊兄弟实控人王忠磊1130万股股票将被拍卖,兄弟两人持有股份已全部被冻结
2026年04月04日 16:32

华谊兄弟 (300027.SZ)实际控制人王忠磊的1130万股股票即将被拍卖。
红星资本局注意到,截至4月3日,王忠军和王忠磊两人合计持有 华谊兄弟 的2.29亿股股票均已被冻结,且 华谊兄弟 2025年预计继续亏损,未来可能被实施退市风险警示。
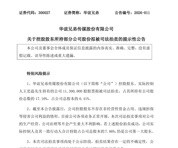
图据公司公告
1130万股股票将被拍卖
案由为一桩金融借款合同纠纷案
4月3日晚间,华谊兄弟发公告称,其控股股东、实际控制人王忠磊持有的1130万股股票拟被司法拍卖,占其所持有公司股份总数的17.10%,占公司总股本的0.41%。
红星资本局在 京东 资产交易平台查询发现,目前,这些股票已在该平台上架,分为六个拍品,起拍价从241万元至254万元不等,拍卖时间分别为5月4日至5月9日的上午10时。
以此计算,起拍价所锚定的股价为1.337元/股,略低于其4月3日的收盘价1.49元/股。
截图自 京东 资产交易平台
拍卖页面显示,此次拍卖的处置机构为江苏省苏州市中级人民法院,申请执行人为 民生银行 苏州分行,案由为一桩金融借款合同纠纷案。
另外,华谊兄弟在公告中称,王忠军和王忠磊为一致行动人及公司的控股股东、实际控制人。截至4月3日,两人合计持有的2.29亿股股票均已被冻结,合计占公司总股本的8.26%。
华谊兄弟还表示,目前,公司各项业务正常开展,此次司法拍卖事项对公司的生产经营、公司治理等不会产生重大不利影响。若上述股份拍卖成功,公司实际控制人及其一致行动人合计持股占公司总股本的7.86%,仍是公司第一大股东。
不过,华谊兄弟也表示,由于第一大股东持股比例偏低,可能存在控制权不稳定的风险。由于第二大股东没有在公司担任董事,所以对董事会决策和实际经营不会造成实质性的影响。
预计2025年净亏损数亿元
已三次发布可能被实施退市风险警示
今年1月,华谊兄弟发布业绩预告称,2025年,预计其在2025年的净亏损约为2.89亿元到4.07亿元,扣非净亏损则约为3.14亿元到4.17亿元。
华谊兄弟还表示,经初步测算,其预计2025年度期末净资产为-9400万元至6300万元。如果2025年度期末经审计净资产为负值,根据相关规定,其将被实施退市风险警示。
4月3日,华谊兄弟第三次发布关于公司股票交易可能被实施退市风险警示的相关公告。公告中还称,其将努力采取措施改善经营能力、提升公司业绩,以保障广大投资者的合法权益;积极关注进展情况,并严格按照法律法规规定和规则要求及时履行信息披露义务。
今年以来,华谊兄弟的股价不断走低。4月3日,华谊兄弟的收盘价报1.49元/股,总市值约为41亿元。
红星资本局注意到,2025年,王忠磊(王中磊)、王晓蓉夫妇曾尝试从幕后走向台前。王忠磊在抖音平台更新了四十条视频,截至目前,其粉丝共6.5万,但2026年未再更新。
据红星资本局此前报道,2025年6月,王忠磊曾发布多条探访湖北蕲春的视频,参观了李时珍故居,对蕲艾的种植、生产等进行溯源;今年1月,王晓蓉在抖音宣布要开一家艾灸馆,并于当月13日开业,李冰冰、那英和黄晓明等明星录制了开业祝福视频。
在影视娱乐的生意无法盈利后,王忠磊一家是否已把重心转至线下实体店?
(文章来源:红星资本局)