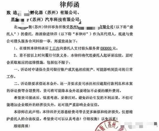
追觅被曝拖欠近70万猎头费,此前俞浩声称2亿挖首席科学家
新浪科技讯 4月14日上午消息,据一张流出的律师函截图显示,追觅创业孵化器 (苏州) 有限公司和星宸未来(苏州)汽车科技有限公司(简称“追觅创业孵化器”和“星宸未来”)被要求在7日内,向委托人苏州睿知思格咨询有限公司(简称“睿知思格”)支付猎头服务费69.3万元,若未履行付款义务,将起诉至法院。

对于因拖欠猎头服务费被发律师函一事,截至发稿追觅方面并未回应媒体问询。
今年以来,追觅科技各业务快速扩张,追觅科技创始人俞浩近期曾在公司内部群中发飙,直言团队太被动、没魄力,声称砸2亿年薪招首席科学家,“也要PR全面包围对手”。并下令魔法原子团队要将宇树所有客户、所有投标、所有员工全部抢过来。
4月13日,俞浩还宣布,追觅在今年一季度同比实现100%增长,同时表态将挑战“规模越大,增速越慢”的传统商业规律,在接下来的几年里,挑战200%以上的同比增长。

海量资讯、精准解读,尽在新浪财经APP
责任编辑:杨赐


新浪财经公众号
24小时滚动播报最新的财经资讯和视频,更多粉丝福利扫描二维码关注(sinafinance)
01 / 凌晨,全线大涨!特朗普,重磅发声!
02 / 牛弹琴:特朗普真是什么都敢发啊
03 / 黄金单边出清或已接近尾声!瑞士私人银行瑞联银行(UBP)重新开始买入黄金
04 / 情绪退潮!原油恐慌性交易大幅减少
05 / 特朗普:伊朗主动致电想达成协议 海峡封锁目标包括降低油价
06 / 日租金从3万元跌至3000元 机器人租赁冰火两重天
07 / 年报季业绩预告“变脸”频发 天利科技、大叶股份等多家公司收监管函
08 / 市场对业绩关注度逐渐升温 机构建议布局三大方向
09 / 白宫:美国住房缺口达1000万套
10 / 中金:为何美A港三地盈利走向截然相反?
01 / 操盘必读:影响股市利好或利空消息_2026年4月14日_财经新闻
02 / 深夜,直线跳水!美伊谈判,突传重磅!特朗普警告→
03 / 4月14日收盘:美股收高标普指数上涨1% 市场押注特朗普将达成和平协议
04 / 美股芯片股深夜爆发,闪迪创新高,甲骨文飙涨13%,国际油价尾盘跳水
05 / 伊朗军方,突然发声!胡塞武装,重大警告!发生了什么?
06 / 茅台总经理王莉被传失联,本人独家回应:近期在党校学习,感谢大家关心
07 / 财经早报:美伊下一轮谈判或16日举行 一批个股净利增超10倍丨2026年4月14日
08 / 股海导航_2026年4月14日_沪深股市公告与交易提示
09 / 4月14日外盘头条:美伊对话仍在继续 甲骨文大涨 油价逼近100美元 英伟达否认收购传闻 戴尔惠普盘后下跌
10 / 4月13日增减持汇总:良品铺子等7股拟减持,当日无A股增持(表)
01 / 光大银行不良贷款超500亿零售业务亏28亿 年报现乌龙董秘张旭阳年薪159万逆势增10%
02 / 存款到期潮下的巅峰对决:这3家股份行如何破解存款“危局”
03 / 定期存款到期后,该自动转存还是人工转存?
04 / 中小银行密集“降息”,有短期产品迈入“0字头”区间
05 / 储蓄国债认购火爆
06 / 个人养老金理财产品扩容至39只
07 / 一季度我国社会融资规模增量近15万亿元 信贷支持实体经济质效持续提升
08 / 绿茵场变“金融场”,银行押注体育赛事如何变“路人粉”为“忠实客”
09 / 互换便利累计操作超千亿元 存量规模仍在发挥稳市场作用
10 / 详解一季度金融数据:企业债替代贷款作用显现,资金活化程度提升
7X24小时
徐小明 凯恩斯 占豪 花荣 金鼎 wu2198 丁大卫 易宪容 叶荣添 沙黾农 冯矿伟 趋势之友 空空道人 股市风云 股海光头

物价从低价惯性转向温和回升
黄金价格上行趋势终结了吗?
管涛 :
国际储备资产多元化提速
秦朔 :
你在生产“有用知识”吗?
CFTC持仓