科学网—高强度与强湿粘附协同的熵驱动氢键重组水凝胶
精选
已有 272 次阅读
2026-4-28 15:30
| 个人分类: 论文 | 系统分类: 科研笔记
浙大贺永、吴梦婕、华西朱舟团队:高强度与强湿粘附协同的熵驱动氢键重组水凝胶
【研究背景】水凝胶因其高含水量、可调力学性能以及与软组织相似的物理特征,在组织修复、创面封闭和生物医用粘附等领域展现出广阔应用前景。然而,对于真正面向复杂组织环境的水凝胶材料而言,仅具备柔软性和生物相容性远远不够。理想的组织修复水凝胶应同时具备两个关键能力: 一方面,需要足够高的体相强度来抵抗组织运动、液体冲刷和外界载荷;另一方面,又需要在潮湿组织表面形成稳定粘附,实现持续封闭和有效修复 。
长期以来, “ 高强度 ” 和 “ 强湿粘附 ” 之间存在难以兼顾的矛盾 。传统增强策略通常依赖更高密度的交联网络或丰富的氢键相互作用来提升材料力学性能。然而,这类结构会限制聚合物链段的运动自由度,降低界面处链段重排和组织结合能力,从而削弱湿态粘附。相反,若材料过度强调界面柔顺性和动态粘附,其体相结构往往又难以承受复杂组织环境中的机械变形。如何突破水凝胶中 “ 体相强度 ” 和 “ 界面粘附 ” 之间的内在冲突,是组织修复材料领域亟待解决的重要问题。
为此,研究团队提出了一种基于 熵驱动氢键重组 的新策略,构建了一种双相水凝胶,即 HEBH 。该材料通过调控氢键在体相和界面之间的空间分布,实现了高体相强度与强湿态粘附的同步提升,为高性能组织封闭与修复水凝胶的设计提供了新的思路。该胶水可在 心脏穿刺的高压血流环境下维持完整封闭。
相关研究以 “Tough Hydrogels with Robust Wet Adhesion via Entropy-Driven Hydrogen Bond Reorganization” 为题发表在 《 Advanced Materials 》 。 浙江大学贺永教授、浙江大学医学院附属口腔医院吴梦婕教授和四川大学华西口腔医院朱舟副教授为论文共同通讯作者,共同第一作者为陈宏裕博士生、原禧敏助理研究员和杜梦蓉硕士生。

图 1 HEBH 水凝胶的设计理念与多组织应用场景
【结构与化学表征】
为解析 HEBH 的形成基础,研究者对 PEGDA 、明胶和 HEBH 进行了 SEM 、 EDS 、 XPS 及分子模型分析。 PEGDA 呈现致密、均一的单相结构,明胶表现为粗糙片状断面,而 HEBH 形成了 PEGDA 富集刚性网络与明胶富集柔性相相互贯穿的双相结构。 EDS 元素分布进一步支持了其相分离特征。 XPS 结果提示材料表面极性和氢键作用能力提高。分子模型表明,光交联将 PEGDA 链段固定为刚性网络,并将明胶整合其中,从而冻结相分离过程并稳定形成层级双相结构。

图 2 HEBH 水凝胶的微观结构与化学组成表征
【力学性能与机制解析】
HEBH 在压缩、拉伸和压痕测试中均表现出优于传统水凝胶的力学性能,包括明显的应变硬化、更高的拉伸应力、良好的延展性以及更强的能量耗散能力。同时,其湿态粘附性能可通过组成调节,说明体相力学与界面粘附可在同一体系中协同优化。模拟结果进一步显示, HEBH 由刚性 PEGDA 相和柔性明胶相共同构成互穿双相网络,并具有多个亚稳态能量谷,使材料在受力时可通过微区逐步重排分散机械能,从而实现高强度、高韧性和良好恢复性。

图 3 HEBH 水凝胶的力学性能与多尺度模拟分析
【高压动态环境下的快速止血封闭】
为了验证 HEBH 在真实组织环境中的封闭能力, 研究者首先构建了 5 m 水柱静态水压测试体系。该测试对应约 368 mmHg 的水压,高于多种生理压力范围。结果显示, HEBH 能够在这一高水压条件下保持材料完整性和界面粘附稳定性,表现出优异的抗压封闭能力。
随后,研究者进一步在动态心脏出血模型中验证 HEBH 的应用潜力。在大鼠心室切口模型中, HEBH 前驱液能够快速铺展于湿润心脏表面,并在紫外光照射下迅速交联,数秒内形成稳定弹性膜,实现即时止血。形成的水凝胶层能够在心肌持续搏动过程中保持紧密贴合。在更具挑战性的兔心室穿刺模型中, 穿刺造成的高流量搏动性出血对材料的湿粘附、内聚强度和动态顺应性提出了更高要求。 HEBH 喷涂至出血部位后,经原位光交联形成稳定水凝胶封堵层,可牢固锚定于缺损边缘,并在高压血流环境下维持完整封闭 。

图 4 HEBH 水凝胶在动态心脏出血模型中的快速止血封闭性能
【湿润口腔环境与皮肤创面中的组织修复】
口腔黏膜创面是评价湿态组织粘附材料的一类严苛模型。口腔环境中持续存在唾液冲刷、酶作用、温度变化和软组织运动,普通水凝胶容易发生溶胀、脱落或界面失效。为此,研究者建立了大鼠口腔黏膜溃疡模型,考察 HEBH 在长期湿润环境中的封闭稳定性和促修复能力。
HEBH 能够稳定贴合口腔黏膜表面,抵抗液体冲刷并维持持续屏障功能。组织学结果进一步显示, HEBH 处理组上皮结构恢复更完整,胶原沉积和组织重塑更充分,提示其有效促进口腔黏膜修复。

图 5 HEBH 水凝胶促进口腔黏膜溃疡修复
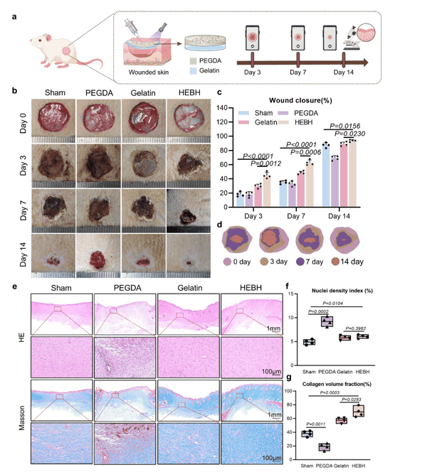
在全层皮肤缺损模型中, HEBH 同样表现出优异的组织适应性。至术后 14 天, HEBH 处理组创面接近完全闭合,创缘平整,并表现出较好的表皮分层和胶原重建 。 H&E 和 Masson 染色显示, HEBH 组新生组织中胶原束更加致密且排列更有序,细胞密度和胶原体积分数也更高,说明其能够促进上皮再生和细胞外基质重塑。从持续湿润的口腔黏膜到受机械牵拉的皮肤创面, HEBH 均能维持稳定界面接触、缓冲外界应力并支持组织再生,体现出该材料在多种组织修复场景中的广泛适应性。

图 6 HEBH 水凝胶促进皮肤创面修复
【结论】
这项研究提出了一种不同于传统 “ 增强交联 ” 或 “ 增加粘附基团 ” 的水凝胶设计思路。研究团队从氢键的空间分布和构象熵调控出发,通过熵驱动氢键重组诱导双相结构形成,实现了体相强度与界面湿粘附的协同提升。
全文链接: http://doi.org/10.1002/adma.73182
转载本文请联系原作者获取授权,同时请注明本文来自贺永科学网博客。 链接地址: https://blog.sciencenet.cn/blog-2159320-1532570.html
上一篇: “活体骨膜”:“信号接力”攻克难治性骨缺损