新华基金:五年四次被监管处罚,高管团队或存问责降薪压力
登录新浪财经APP 搜索【信披】查看更多考评等级
2026年04月29日 10:02:27
编者按:公募基金行业在监管“长牙带刺”、推动高质量发展的大背景下,进入了强监管、严问责的时期。去年至今,共有超过25家公募基金管理人被监管部门处罚。
面包财经基于信披数据,分批透视主要基金公司相关事宜。本篇案例为新华基金。
据近期公告披露,新华基金因统计数据质量问题被中国人民银行重庆市分行约谈。回溯历年监管记录,自2022年以来,新华基金至少四次收到各类监管措施与警示约束。
新华基金董事会与高管团队近年来有比较大幅度的调整,现任董事长和总经理分别于2024年12月和2025年初开始任职。市场原本期待新的高管团队能提升新华基金的合规水平,但中国人民银行重庆市分行的约谈公告显示,这家基金公司在合规方面仍然存在相当的欠缺。
合规连年失守的同时,新华基金旗下多只产品业绩长期疲软。根据《基金管理公司绩效考核管理指引》中关于薪酬与业绩挂钩的硬性规定,新华战略新兴产业、新华行业龙头主题等多款产品已精准“踩线”。
一边是内控漏洞长期悬而未决,一边是部分产品业绩长期跑输基准,新华基金相关责任人是否应该降薪问责?
连续多年违规被罚
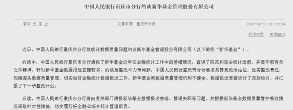
信披资料显示,近期,新华基金因统计数据质量问题被中国人民银行重庆市分行约谈。
约谈公告指出,新华基金存在数据报送差错较多、约谈后整改不力等问题,中国人民银行重庆市分行要求其提高政治站位,压实整改责任,加强源头数据质量管理,切实做好金融统计数据报送工作。
新华基金就数据质量管理机制不健全、数据报送差错进行了深刻检讨,并汇报了下一步整改计划。
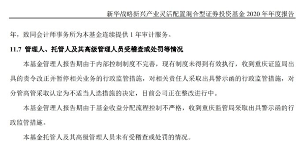
这不是新华基金首次被监管部门采取行政监管措施。2024 年新华基金就曾因 “专户产品未及时履行信息披露相关义务” 问题,被安徽证监局出具警示函。2023年,新华基金分公司因“未完整报送分支机构负责人参股及兼职信息”被上海证监局出具警示函。2022年,因内控管理不完善,新华基金收到了重庆证监局的警示函。针对上述违规,新华基金均在报告中表示完成整改。
时间再往前追溯,2020年,因内控制度不完善、现有制度未得到有效执行,新华基金被重庆证监局责令整改并暂停相关业务开展,相关责任人员同步被出具警示函。2021 年,公司再收监管罚单,彼时同样以完成整改收尾。
根据《证券投资基金管理公司合规管理规范》,当公司出现严重违规行为和重大风险事件时,董事会需对公司总经理以及相关高级管理人员应当承担的责任进行评估,并根据评估情况做出相应的问责处理。而董事会本身也要对公司合规承担重要职责。
公开资料显示,新华基金现任董事长为银国宏,曾任东兴期货有限责任公司董事长、东兴基金管理有限公司董事长;现任总经理为胡三明,曾任恒泰证券股份有限公司投资总监、证券投资部总经理、固定收益部总经理;现任督察长为齐岩。
连续多年收到监管警示及各类行政监管措施、屡罚屡犯,合规问题愈发严峻。新华基金是否属于《合规管理规范》中所称的“出现严重违规行为”?整改是否流于形式?如果属于“出现严重违规行为”,那是否应该按照规定对总经理以及相关高管人员进行责任评估?是否应当根据评估情况做出相应的问责处理?
旗下多只产品长期跑输基准 问责降薪亟待落地
除自身合规管理存在漏洞外,新华基金旗下部分产品同时暴露出长期业绩低迷等问题。
近日,中国证券投资基金业协会修订并发布《基金管理公司绩效考核管理指引》,新规提出:过去三年基金产品业绩低于业绩比较基准超过十个百分点且基金利润率为负的,基金经理绩效薪酬应当较上一年明显下降,降幅不得少于百分之三十;低于业绩比较基准超过十个百分点但基金利润率为正的,基金经理绩效薪酬应当下降。
据不完全统计,新华基金旗下已有多只主动权益基金的业绩表现触发新规中薪酬下调条件。
Wind数据显示,截至2026年4月27日,新华战略新兴产业成立十年多以来净值仍下跌3.79%,跑输业绩比较基准超过30个百分点。
主题:新华基金