机构调研丨商业航天+LED+光通信这家公司产品已批量用于G 60千帆星座光芯片预计今年形成正式订单
机构调研丨商业航天+LED+光通信 这家公司产品已批量用于G60千帆星座 光芯片预计今年形成正式订单
2026年04月20日 15:12
4月20日,多家上市公司发布投资者关系活动记录表公告,披露各自与机构之间的业务交流内容,其中透露出公司业务布局的诸多进展与亮点。

乾照光电 :合作开发的Micro LED 光 通信 专用芯片已进入送样验证阶段
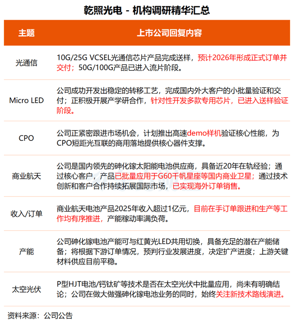
乾照光电 近日在网上业绩说明会上透露,公司10G/25G VCSEL光 通信 芯片产品已完成送样,并处于客户验证阶段,预计2026年形成正式订单并交付;50G/100G产品已进入流片阶段。
“公司在Micro LED 领域已实现技术突破,成功开发出稳定的转移工艺,完成国内外大客户的小批量验证和交付。” 乾照光电 称,公司与高校及产业链伙伴合作开发多款Micro LED 光 通信 专用芯片,已进入送样验证阶段,探索新型光互连方案在AI算力中心的潜在应用。
针对CPO光模块应用,公司正紧密跟进市场机会,推进高速demo样机研发,持续验证核心性能及CPO短距光互联场景应用。2026年新业务预计将保持两位数增长。
乾照光电表示,公司将与海信集团内的其他光模块公司在光通信业务形成精准互补和协同合作,共同聚焦AI 数据中心 高速互联核心需求,携手攻克VCSEL、Micro LED等光芯片核心技术,加速公司在光通信芯片的技术迭代与成果转化,拓宽业务边界,强化核心竞争力。
在 商业航天 领域,乾照光电作为国内领先的砷化镓 太阳能 电池 供应商,具备近20年在轨经验,转换效率处于国际领先行列。公司通过核心战略客户,产品已批量应用于G60千帆星座等国内商业卫星,出货量国内领先。“对于海外市场,公司已明确将国际化作为 商业航天 领域的重要战略方向,目前通过技术创新和客户合作持续拓展国际市场,已实现海外订单销售。”
另据介绍,2025年,公司 商业航天 电池 产品收入超过1亿元,目前在手订单跟进和生产等工作均有序推进,产能稼动率满负荷;目前暂没有钙钛矿 电池 相关布局。公司将积极把握商业航天市场机遇,优化砷化镓电池生产效率。
资料显示,乾照光电主要从事 半导体 光电产品的研发、生产和销售业务,主要产品为 LED 外延片及芯片、砷化镓 太阳能 电池产品、感测及光通信芯片。
2025年,乾照光电实现营收34.01亿元,同比增长39.78%;归母净利润1.15亿元,同比增长19.32%;拟向全体股东每10股派现0.5元(含税)。
二级市场方面,乾照光电股价今日上涨7.93%,近5个交易日涨幅为12.69%。

特锐德 :SST、HVDC等领域研发目前节奏有序、已取得阶段性成果
特锐德 近日在业绩说明会上透露,公司在SST、HVDC等领域已组建专项团队,扎实推进研发攻关,目前节奏有序、已取得阶段性成果。
在调研中, 特锐德 表示,公司自主研发的产品和解决方案已推广至全球约60个国家和地区,公司预制舱变电站及变配电核心产品与全球 新能源 化及电网改造需求高度匹配。
在 虚拟电厂 领域,截至 2025 年底,公司已实现与39个网、省、地级 电力 调控中心、 虚拟电厂 管理中心或负荷管理中心的在线信息交互,具备 虚拟电厂 条件的可调度电站数量超过10000 座。2025 年,公司在山东、江苏、上海、广州等地区积极开展调峰辅助服务、需求侧响应等电网互动业务,参与规模超过 5000 万 kWh。
海外业务方面,公司深化市场合作与制造产能出海相结合的国际化战略,2025年海外营收同比高增188.75%,核心产品在全球重点市场斩获多项标杆项目,中东、中亚等市场项目成果显著。
“全球能源转型和电网升级的趋势明确,海外市场仍是公司的长期增长引擎。”特锐德表示,未来公司将集中资源,深化在中东、东南亚、中亚、欧洲、非洲等战略区域的布局,巩固在电网升级与可再生能源发电建设领域的优势;同时,为提升全球竞争力,将在中东等需求旺盛的地区建立区域制造中心,大大缩短交付周期,提升对客户需求的响应能力。
特锐德立足于新型 电力 系统的发展与建设,深耕预制舱变电站和电动 汽车 充电领域,拥有行业内领先的多元化产品矩阵,可满足客户多样化的需求,贯穿“源-网-荷-储”全链条的产品和服务。
去年公司实现营收157.86亿元,同比增长2.68%;归母净利润12.43亿元,同比增长35.62%;拟每10股派发现金红利2元(含税)。
中金公司 最新研报指出,公司 电力 设备业务增长稳健,国际化战略提速,持续看好公司国际化战略驱动 电力设备 业务收入增长及盈利能力提升。
二级市场方面,特锐德股价今日上涨3.08%,本月涨幅为9.56%。

(文章来源: 东方财富 研究中心)