登录

老牌医学院有望回归:扬州探索校地共建扬州医学院


速读:1958年10月6日,洛阳医学院宣布成立。
2026年04月14日 13:29

又有一所老牌“医学院”有望回到大众视野。

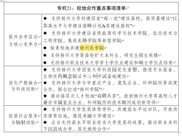
近日,扬州市政府官网发布《扬州市国民经济和社会发展第十五个五年规划纲要》。其中在“提升办学层次与核心竞争力”部分提到,将探索校地共建扬州医学院。

据扬州大学医学部官网介绍,扬州大学的医学教育最早可追溯到创立于1950年的苏北卫生行政干部学校,1958年升格为扬州医学专科学校。1984年经原国家教委批准升格为本科院校,更名为扬州医学院。1992年,与在扬其他5所高校合并组建扬州大学。

2019年,秉承“医教研协同、学科融合创新”的发展理念,扬州大学成立医学部。2025年,为优化医学部运行管理机制,推进医教研一体化发展,组建基础医学院·公共卫生学院、中医药学院、护理学院、第一临床医学院(挂靠直属附属医院)。

在此之前,一批老牌“医学院”陆续通过校地共建等形式回归大众视野。

例如,曾独立建院的河南医学院,在并入郑州大学后,又于近年由郑州大学医学院更名为郑州大学河南医学院,实现了“河南医学院”品牌的回归。

据郑州大学河南医学院官网介绍,郑州大学医科教育源于1928年的河南中山大学,开启了河南医学高等教育的先河。1952年河南医学院独立建院,1958年学院迁至郑州,1984年更名为河南医科大学。2000年7月与原郑州大学、郑州工业大学合并组建新郑州大学。

2018年10月,郑州大学成立医学院,医学院是学校领导下的教育管理综合单位,代表学校举办医学教育。对医学教育实行统一领导,进行统筹、规划、协调和管理,强化医学教育内部各要素的融合,加强基础与临床之间的有机联系。

2022年3月,郑州大学医学院更名为郑州大学河南医学院。2023年12月,学校印发《郑州大学深化医学教育体制机制改革实施方案》,遵循医学教育规律,结合学校实际,重构医学院职能定位和机构设置,依托附属医院做实临床医学院,为医学教育改革创新发展提供有力的体制机制保障。

类似的还有“河南科技大学洛阳医学院”。

据河南科技大学洛阳医学院官网介绍,1956年,国家卫生部和河南省委为配合国家“一五”计划和国家工业基地建设布局,助力打造建设洛阳工业基地、科研基地和高等教育基地,决定在洛阳筹建一所高等医学院校。1958年10月6日,洛阳医学院宣布成立。1959年,洛阳涧西医院并入医学院,成为洛阳医学院附属涧西医院。1962年,河南省委决定裁并洛阳医学院。学生和部分教师转到河南医学院,其余留在洛阳,继续为豫西地区医学教育和医疗卫生事业做贡献。1978年12月,洛阳恢复医学高等教育,1992年更名为洛阳医学高等专科学校。

2002年,河南省委、省政府为优化全省高等教育结构布局,经教育部批准,由洛阳工学院、洛阳医学高等专科学校、洛阳农业高等专科学校合并组建河南科技大学,恢复医学本科教育。2019年6月,为更好促进医学教育发展,学校成立河南科技大学医学部,对外冠名“河南科技大学洛阳医学院”。

主题:医学院|洛阳医学院