百傲化学、中坚科技涉嫌信披违法违规,同日遭证监会立案
百傲化学、中坚科技涉嫌信披违法违规,同日遭证监会立案
2026年04月28日 01:29


4月27日晚, 百傲化学 (SH603360)与 中坚科技 (SZ002779)均因涉嫌信息披露违法违规,收到了中国证监会的《立案告知书》。
两家公司的公告中仅提到自身“涉嫌信息披露违法违规”,中国证监会是“根据《中华人民共和国证券法》《中华人民共和国行政处罚法》等法律法规”立案。
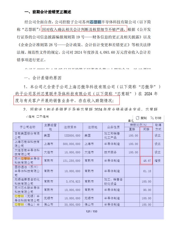
除被立案外,两家公司最近也各有情况: 百傲化学 控股子公司苏州芯慧联 半导体 科技有限公司(以下简称芯慧联)在2024年度与有关客户开展的销售业务中,存在收入跨期情况。这使上市公司2024年的财务数据需要追溯调整,芯慧联的业绩承诺也由“达标”瞬间变为“未达标”。
另一边, 中坚科技 及其董事长、时任董秘也收到了来自浙江证监局的警示函,直指其在2025年存在信息披露不准确、互动易答复不完整等问题。
百傲化学 控股子公司2024年收入跨期
4月27日晚,百傲化学披露2025年年报的同时,也抛出了关于前期会计差错更正及追溯调整的公告。
根据公告,公司在自查中发现,其芯慧联因“对收入确认相关会计判断及核算细节不够严谨”,在2024年与有关客户开展的销售业务中存在收入跨期的情况。
为此,百傲化学对2024年度涉及的约4093.6万元营业收入进行了追溯调整。具体来看,上市公司对自身2024年营业收入调减了4093.60万元。
这一会计差错的更正,也颠覆了芯慧联的业绩承诺完成情况。2024年12月,百傲化学通过子公司对芯慧联进行增资,并约定了2024年至2026年的业绩目标,其中2024年度的承诺净利润为不低于1亿元人民币。
在2025年4月披露的业绩承诺完成情况公告中,芯慧联2024年实现的扣非后净利润为1.03亿元。然而,经过本次会计差错的追溯调整,芯慧联2024年的真实扣非后净利润被修正为8568.18万元。这一数字,距离1亿元的承诺目标相差了约1431.82万元,业绩承诺未能实现。
从“达标”到“未达标”的反转后,承诺方应该进行业绩补偿。根据协议,芯慧联管理层股东及原实际控制人需向百傲化学方进行补偿。百傲化学方面表示,已决定选择全额股权补偿,将要求业绩承诺方无偿转让芯慧联约3.86%的股权。上市公司2024年还增加了交易性金融资产5345.47万元。
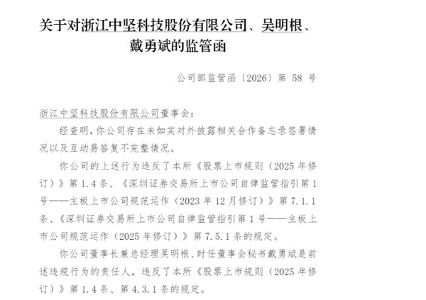
中坚科技 因信披不准确等原因收警示函、监管函
中坚科技在4月27日收到了证监会下发的《立案告知书》。上市公司在公告中表示,收到警示函不会影响公司正常的生产经营管理活动,公司将积极配合中国证监会的调查工作,并严格履行信息披露义务。
与上述立案告知书一同披露的,还有一张来自浙江证监局的《警示函》。这份警示函不仅发给了公司,还点名了公司董事长兼总经理吴明根以及时任董事会秘书戴勇斌。
警示函明确指出,浙江证监局在对公司的现场检查中,发现公司在2025年度存在“相关合作备忘录签署事项信息披露不准确、互动易答复不完整”的情况。监管机构认为,上述行为违反了《上市公司信息披露管理办法》的相关规定,公司董事长吴明根和时任董秘戴勇斌作为主要负责人,未能履行勤勉尽责义务,因此决定对公司及上述个人采取出具警示函的行政监管措施,并记入证券 期货 市场诚信档案。
浙江证监局要求公司及相关人员充分吸取教训,加强法规学习,提高规范运作意识,并保证信息披露的真实、准确、完整。
4月27日,深交所也基于上述原因,对中坚科技、吴明根、戴勇斌下发了监管函。
(文章来源:每日经济新闻)