登录

600346,紧急回应子公司被美制裁


速读:公告称,公司近日关注到美国财政部海外资产控制办公室(OFAC)将重要子公司恒力石化(大连)炼化有限公司列入SDN清单。 公告还显示,本次涉伊制裁仅限于恒力石化(大连)炼化有限公司(以下简称“恒力炼化”)及其下属公司,不涉及上市公司控制的其他经营主体。 公司坚决反对这种无视事实、违背国际经贸规则的无端指控与非法单边制裁,并将依法采取一切必要措施,维护公司及股东的合法权益。 归属于上市公司股东的净利润391,019.31万元,同比增长90.65%;
600346,紧急回应子公司被美制裁 _ 东方财富网

600346,紧急回应子公司被美制裁

2026年04月26日 19:13

K图 600346_0

   恒力石化 (600346)26日晚间发布《关于重要子公司被美国财政部列入SDN清单的公告》。

  公告称,公司近日关注到美国财政部海外资产控制办公室(OFAC)将重要子公司 恒力石化 (大连)炼化有限公司列入SDN清单。公司澄清,自成立以来从未与伊朗发生任何贸易往来,原油供应商均保证所供原油原产地不属于美国制裁范围。

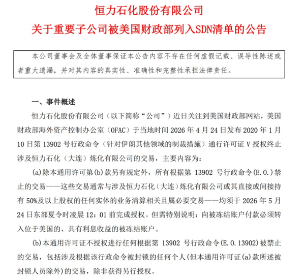
   恒力石化 在公告中表示,公司近日关注到美国财政部网站,美国财政部海外资产控制办公室(OFAC)于当地时间2026年4月24日发布2020年1月10日第13902号行政命令(针对伊朗其他领域的制裁措施)通行许可证V授权终止涉及恒力石化(大连)炼化有限公司的交易,主要内容为:

  (a)除本通用许可第(b)款另有规定外,所有根据第13902号行政命令(E.O.)禁止的交易——这些交易通常与涉及恒力石化(大连)炼化有限公司或其直接或间接持有50%及以上股权的任何实体的业务清算相关且属必要交易——均须于2026年5月24日东部夏令时凌晨12:01前完成授权。但需特别说明:向被冻结账户付款必须转入位于美国的、具有利息收益的被冻结账户。

  (b)本通用许可证不授权进行任何根据第13902号行政命令(E.O.13902)被禁止的交易,包括涉及根据该行政命令被封锁的任何个人(但本通用许可证(a)款所述被封锁人员除外)的交易,除非获得另行授权。

  恒力石化澄清表示,公司自成立以来,始终坚持合法合规经营,严格遵循公司经营业务所在地区各项法律、法规及相关监管规则,公司从未与伊朗发生任何贸易往来,原油供应商均承诺并保证所供原油原产地不属于美国制裁范围。

  目前,公司生产经营一切正常,各生产装置保持高负荷稳定运行,原油加工、化工品生产与销售均有序进行。公司现有原油储备充足,满足未来3个月以上所需原油加工量,且原油采购业务没有受到任何影响。接下来,公司将继续通过人民币结算原油采购渠道,采用战略储备与市场化采购相结合的方式,确保原油采购业务结算的多元化和安全性。

  公告还显示,本次涉伊制裁仅限于恒力石化(大连)炼化有限公司(以下简称“恒力炼化”)及其下属公司,不涉及上市公司控制的其他经营主体。截至目前,上市公司未在美国设立子公司及分支机构,未在美国开展业务,在美国也不存在任何资产。

  事件发生后,公司已立即启动专项合规应对机制,已聘请国际专业的制裁合规法律服务团队,系统评估应对路径,制定详细工作方案,全力争取早日解除相关限制措施。

  美国财政部此次将恒力炼化列入SDN清单的决定缺乏事实与法律依据,系单边制裁行为。公司坚决反对这种无视事实、违背国际经贸规则的无端指控与非法单边制裁,并将依法采取一切必要措施,维护公司及股东的合法权益。

  4月21日,恒力石化披露一季报。一季报显示,2026年第一季度,公司实现营业收入4,919,070.54万元,同比下降13.74%;归属于上市公司股东的净利润391,019.31万元,同比增长90.65%;基本每股收益0.56元。

  截至4月24日收盘,恒力石化最新股价报23.44元/股,最新总市值超1600亿元。

(文章来源:上海证券报)

主题:新股|基金|美股