炸裂!300475,最高预增9713.23%
炸裂!300475,最高预增9713.23%
2026年04月07日 23:36

【导读】A股又迎存储企业大幅预增公告, 香农芯创 预增最高超97倍
A股又迎来存储企业“炸裂”的业绩预告。
4月7日晚间, 香农芯创 发布业绩预告称,2026年第一季度,公司预计归母净利润同比增长6714.72%至8747.18%,扣非后净利润同比增长7424.82%至9713.23%。
对比可见, 香农芯创 2026年第一季度的业绩预增幅度,远超近期其他A股存储企业。
截至4月7日收盘,香农芯创股价报123.48元/股,涨幅达1.23%,总市值为574亿元。
2026年第一季度业绩或超2025年全年
4月7日晚间,香农芯创披露业绩快报称,公司2025年度归母净利润为5.44亿元,同比增长106.06%;扣非后净利润为5.19亿元,同比增长70.22%。
对比可见,香农芯创2026年第一季度的盈利能力或超过其2025年全年。
业绩预告显示,香农芯创预计其2026年第一季度的归母净利润为11.40亿元至14.80亿元,扣非后净利润为11.18亿元至14.58亿元。
香农芯创公告称,在生成式 人工智能 应用需求蓬勃增长的驱动下,行业景气度持续上行。企业级存储产品的价格持续上涨,导致香农芯创的盈利能力持续改善,利润水平大幅度提高。
香农芯创在高端存储领域深耕多年,已形成“分销+产品”一体两翼的发展格局,其中 电子 元器件产品分销是其当前的主要收入来源。
目前,香农芯创具备数据存储器、控制芯片、模组等 电子 元器件产品的提供能力,产品应用于 云计算 存储( 数据中心 服务器)、手机等领域。
部分公司预测存储涨价潮将持续
目前,已有部分A股存储公司披露业绩预告,预计其2026年第一季度的业绩同比大幅度增长。
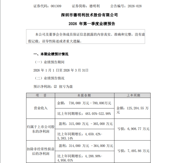
德明利 4月1日发布公告称,预计2026年第一季度归母净利润为31.50亿元至36.50亿元,同比增长4659.62%至5383.14%。
德明利 公告称,在供应偏紧的背景下,行业景气度持续上行,存储价格持续上涨,公司依托前期充足的原材料战略储备,盈利能力持续改善,利润水平大幅度提高。
问题在于,近期存储企业迎来短期承压,市场关注其涨价潮能否持续。
4月2日, 深圳华强 在接受机构调研时表示,影响本轮存储涨价的因素,包括AI算力基建对存储的旺盛采购需求、原厂产能向高端存储倾斜等,预计2026年上半年的存储价格仍将上涨,具体持续时间有待进一步观察。
深圳华强 是 江波龙 、晶存科技、 兆易创新 、 慧荣科技 、 联芸科技 、威刚科技、千奕国际等存储厂商的重要代理商。
2025年, 深圳华强 的存储类产品线授权分销业务快速起量,归母净利润同比增长117.38%至4.63亿元,扣非后净利润同比增长164.22%至4.25亿元。
(文章来源:中国基金报)
主题:基金|新股|炸裂|最高预增9713.23%|美股