美国启动史上最大规模关税退款:“告赢特朗普”的玩具商申领超千万美元,众多中国上市公司正追索
美国启动史上最大规模关税退款:“告赢特朗普” 的玩具商申领超千万美元,众多中国上市公司正追索
2026年04月26日 20:19
一纸判决,开启了一场美国史上最大规模“退税潮”。
当地时间4月20日,美国海关与边境保护局(CBP)宣布正式开通“报关统一管理与处理工具”(CAPE)系统,开始向约33万家进口商退还总额达1660亿美元(约合1.13万亿元人民币)的“非法关税”。
作为对特朗普关税提起诉讼的核心原告,美国 教育 玩具企业Learning Resources已第一时间提交退税申请。该公司首席执行官Richard Woldenberg告诉《每日经济新闻》记者(以下简称NBD或每经记者),公司已提交近5000单申请,预计可获超1000万美元的关税本金及利息。
每经记者采访了解到,不少拥有海外子公司的中国企业正在筹备退税事宜, 赛轮轮胎 、 大叶股份 、 保隆科技 、 格力博 、 乐心医疗 等一众上市公司已就美国退税政策展开行动。
鉴于此次退税的申请主体必须是在美国海关备案的登记进口商(IOR)或报关行,对于深度参与全球供应链的中国企业,在这场史无前例的退税行动中,应如何理清复杂的关税网络?在DDP(完税后交货)等贸易条款下,又该如何跨越重重法律障碍,将这笔利润真正装进自己的口袋?
“告赢特朗普”的玩具商提交退税申请,涉及金额超千万美元
真正引发此次“世纪退税”的,是特朗普政府在2025年频繁动用《国际紧急经济权力法》(IEEPA)加征关税,包括对原产自中国的商品加征10%关税。
此后,关税层层加码,当年4月推出最高导致部分商品 综合 税率飙升至104%乃至125%的“对等关税”。
转机出现在著名的“Learning Resources案”中。2025年4月,Learning Resources发起诉讼,成为首批挑战特朗普政府关税政策的公司之一,详见美国玩具商告赢了特朗普:多收我1100万美元非法关税,联邦政府必须退钱。
2026年2月20日,美国最高法院以6:3作出里程碑式裁决:特朗普政府依据IEEPA征收的全球关税违法。美国国际贸易法院裁决要求退还自2025年2月至2026年2月期间征收的“非法关税”。
NBD:公司是否已经通过CAPE系统提交了“非法关税”的退款申请?
Richard Woldenberg: 就在今天(当地时间4月20日),我们已经提交了所有符合资格的申报条目,一共近5000单,涉及金额超过1000万美元。CAPE系统后续将开放剩余申报通道,预计今年内可拿到全额退款及相应利息。
NBD:提交材料后,审核程序是否顺利?
Richard Woldenberg: 到目前为止,CBP没有提出任何额外的要求,整体还算顺畅。
NBD:你预计退税何时能够到账?你是否有信心获得全额退款?
Richard Woldenberg: 据我了解,CBP预计退款将在60至90天内发放。最高法院已经裁定依据IEEPA征收的关税违法。解决超额征税已经有明确的法律规定和成熟的执行机制,唯一的难点是搭建系统处理5300万笔IEEPA关税申报退款冲销。工程量巨大,但法律层面无悬念。
NBD:公司计划如何使用这笔退款?
Richard Woldenberg: 我们会将这笔退款用于业务投资、开发新产品并创造新的就业岗位。
其实,我们在去年秋天已决定回归“正常”经营状态。基于这一思路,我们重启了在芝加哥地区新建仓库的计划,目前正全力推进这一复杂项目的各项工作。
尽管这项投资决策是在最高法院裁决之前做出的,但我们当时就确信法律站在我们这边,裁决结果会对我们有利。
NBD:退款后是否计划下调产品价格或推出促销活动,让消费者受益?
Richard Woldenberg: 我们一直在努力把价格调回2025年加征关税之前的水平。
这是我们本应做出的努力,只是不断变化的现实经济环境给这一目标带来了挑战。2026年美国的通胀率高达3%,我们仍维持了价格稳定,眼下美伊冲突又导致了 塑料 等原料价格波动,但我们也在尽全力稳住价格,不让消费者承担额外压力。
NBD:退款后,公司的中国及其他海外供应商、合作伙伴是否会受益?
Richard Woldenberg: 我们相信,关税退款将有助于我们扩大与中国核心供应商的合作关系。我们与这些值得信赖的供应商有着长期合作关系。关税退款后,我们希望延续并加大对这一长期贸易伙伴关系的投入。 我们希望未来在中国实现增长——既扩大采购,也扩大销售。
值得一提的是, 斐石律师事务所王历律师指出,此次退还IEEPA关税与此前其他关税的豁免并不相同。 首先,两者法律基础不同,豁免退税是在关税措施合法有效的前提下,基于特定的事由,由企业逐案申请、行政机关逐案裁量的例外性减免,属于行政裁量范畴;而“Learning Resources案”退税是因征税行为自始缺乏合法授权,关税措施被法院宣告无效,进口商有权请求返还已缴税款。
此外,“覆盖范围不同。豁免退税仅适用于特定税号项下、特定时期内的个别进口条目,范围有限;而本次退税涉及自2025年2月至2026年2月期间所有依据IEEPA征收的关税。路径也不同。豁免退税主要通过CBP的行政异议程序处理;而IEEPA关税退还事宜由CIT享有专属管辖权。”王历表示。
哪些中国企业能拿到退税?
截至4月14日,已有5.65万家进口商完成系统注册,可退金额含利息共计1270亿美元。其中29亿美元关税对应的报关单需人工审核,CBP官员坦言,这将加重工作负荷,分流贸易运营与执法人力。
从退款执行节奏看,CBP分阶段推进。
那么,谁能申请退税?根据文件,登记进口商(IOR,法定进口责任主体)或代表进口商代为缴纳关税的报关行可申请退税。对于中国出口企业而言,能否申请退税主要取决于企业出口的具体形式。
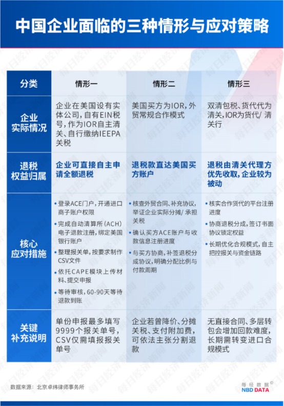
结合中国企业的主流出口模式,北京卓纬律师事务所合伙人彭汉英表示,可能有以下三种情形可以申请退税。
一、中国企业美国自有实体、自身为IOR;
二、美国买方为IOR(常规外贸模式);
三、双清包税/货代清关模式。
第一种情形下,中国企业可直接自主申请退税。后两种情形下,中国企业可依据合同约定进行主张。
王历律师也强调,此次退税的法定申请主体之一是IOR。这就导致了一个核心痛点:在DDP模式下,IOR通常是美国买方、美国关联公司或承担清关义务的 物流 服务商, 中国出口商一般不直接出现在报关单上,因而无法直接向CBP申请退税。
“在DDP条款下,中国出口商可依据合同约定向IOR主张返还。如果中国出口商与美国买方或 物流 服务商之间的合同明确约定出口商承担关税成本,且IOR实际收到退税款项后,出口商可要求IOR将退税款项转付。此种路径高度依赖于合同约定的明确性和IOR的配合意愿。”王历表示。
多家上市公司开启退税行动
面对退税的可能,中国企业已经开始积极行动。
大叶股份 作为受到直接影响的出口企业,相关工作人员向每经记者表示,公司在美国设有子公司,作为美国客户的进口方,该子公司可以直接参与退税环节。公司肯定会根据相应的法律法规与律师商量,随后采取实质性的退税措施。
作为 汽车零部件 出海代表性企业, 保隆科技 向记者透露了公司的最新应对措施与业务现状。公司证券部相关人士表示,由于退税是一项最新的政策安排,公司目前尚未就具体能落实的退税金额进行明确统计,预计还需要一到两个月的时间来进行评估和测算。该人士介绍, 保隆科技 在美国既有子公司等运营实体,也有工厂产能,但美国业务的绝大部分仍是从国内出口,因此在过去一年中面临了较大的关税增长压力。
值得注意的是,保隆科技在此过程中展现出了较强的成本转嫁能力。“凭借对应出口美国的产品在全球占据的前二或前三的领先市占率,公司具有较强的抗风险能力和议价能力。在过去的周期中,绝大多数的关税成本已成功传导给海外客户,由客户承担大部分,公司仅承担小部分。”
不过,公司方面强调了美国关税政策的“多变性”,称今年美国关税政策仍有诸多新增与调整事项,例如本月针对原232条款中钢、 铝 、 铜 关税出台了更为严格的限定。公司工作人员认为,在实际的业务开展中,更为重要的是市场地位和议价能力。
赛轮轮胎 证券部人士也向记者表示,公司在美国设有负责相关进口业务的销售子公司,目前具体的退税由财务部门跟进处理,尚未实际收到退款。
此外,包括 匠心家居 、 华宝新能 、 格力博 、 乐心医疗 在内的多家上市公司对外回应了针对美国退税政策展开的行动。
不过,对于对美出口占比低、且采用FOB(Free On Board,离岸价)条款合作的企业而言,此次美国关税退款,对其经营的影响相对有限。
例如,成都市萨尼 医疗器械 有限公司(以下简称萨尼医疗)是国内少数能够自主设计并生产 镍 钛根管锉的企业之一。其主要从事口腔 医疗器械 及相关耗材的生产与销售,业务覆盖海内外市场,但对美出口占比相对有限。
萨尼医疗法定代表人何春霞在接受每经记者采访时表示:“我们公司所有出口美国的货物,关税都是由美国客户缴纳,我们不承担这部分成本。”针对当前美国启动关税退款政策,何春霞坦言,公司暂未感受到直接或间接利好。“不过这两天也会再和驻美同事沟通,进一步确认具体情况。”
专业人士支招:中国企业如何追回关税利润?
然而,退税之路并非一片坦途。
信和汇联研究员、英国肯特大学商学院副教授兼博导田堃向每经记者指出,此次退款只退给美国进口商,而不直接补偿外国出口商或者美国消费者,这种安排在法律上符合美国海关税制逻辑。现实中,关税成本通常在进口商、出口商、零售商及消费者之间分摊,因此退款并不自动等于“损失被完整修复”。
田堃认为,对于中国或其他国家企业而言,更现实的维权通道,是依据合同条款,通过商业谈判、仲裁或诉讼去追索。
不过,田堃也表示,像Learning Resources这类美国企业,如果其约60%的产品在中国生产,那么退款对中国供应链企业的影响更可能表现为三个间接效应。
一是美国进口商现金流改善,有助于恢复订单与付款;二是一定程度上缓解此前对供应商的价格压制,至少给重新谈判留出空间;三是部分企业原来为了规避关税而推动“去中国化”采购,现在发现法律与政策的可持续性并不稳定,可能会更谨慎地评估迁移成本,这反而有利于中国供应链在短期内稳住份额。
“退款不太会直接变成中国企业的‘补偿款’,但可能通过订单、账期和议价关系,转化为供应链层面的边际改善。”田堃总结道。
王历称,目前其所在的律所已收到关于IEEPA关税退税事宜的法律咨询,部分客户已跟进退税权益评估和追索工作。
“从整体流程看,退税主张通常包括以下步骤:梳理企业历史对美出口数据,识别涉及IEEPA关税的进口记录;核实各笔进口的IOR身份及关税实际承担主体,评估退税资格;通过IOR向CBP提交退税申请;在退税款项实际到账后,依据合同约定完成权益分配。”王历介绍。
为了防范美国关税政策长期存在的不确定性,企业对于长期贸易合同必须提前布局,王历律师提出多项关键的合同设计建议。
(文章来源:每日经济新闻)