华安基金:因投资运作、合规内控等问题被罚,多产品触发薪酬下调红线
2026年04月22日 09:51:06
编者按:公募基金行业在监管“长牙带刺”、推动高质量发展的大背景下,进入了强监管、严问责的时期。去年至今,共有超过25家公募基金管理人被监管部门处罚。
面包财经基于信披数据,分批透视主要基金公司相关事宜。本篇案例为华安基金。
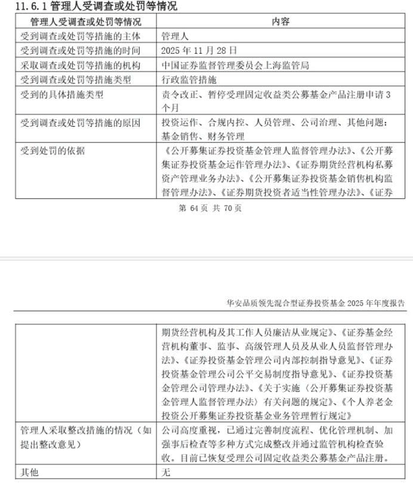
据近期公告披露,2025年11月,华安基金被中国证监会上海监管局处罚,其违规问题涉及投资运作、合规内控、人员管理、公司治理、基金销售及财务管理等多个环节,4名高级管理人员也被出具警示函。
除自身合规管理存在漏洞外,华安基金旗下部分产品同时暴露出业绩低迷等问题。根据《基金管理公司绩效考核管理指引》中关于薪酬与业绩挂钩的硬性规定,华安新兴消费A、华安产业趋势A等多款产品已精准“踩线”。
内控失守,部分产品业绩长期跑输基准、基民持续蒙受巨额亏损,华安基金相关责任人是否应该降薪问责?
因投资运作、合规内控等问题被罚
2025年11月28日,华安基金被中国证监会上海监管局责令改正、暂停受理固定收益类公募基金产品注册申请3个月。其违规问题涉及投资运作、合规内控、人员管理、公司治理、基金销售及财务管理等多个环节。
同日,华安基金4名高级管理人员因相关违规问题,被监管部门分别出具警示函。
华安基金在公告中称,公司高度重视,已通过完善制度流程、优化管理机制、加强事后检查等多种方式完成整改并通过监管机构检查验收。目前已恢复受理公司固定收益类公募基金产品注册。

但是,整改并不意味着免责。根据《证券投资基金管理公司合规管理规范》,当公司出现严重违规行为和重大风险事件时,董事会需对公司总经理以及相关高级管理人员应当承担的责任进行评估,并根据评估情况做出相应的问责处理。而董事会本身也要对公司合规承担重要职责。
公开资料显示,华安基金现任董事长为徐勇,曾任招商基金管理有限公司党委副书记、总经理、董事;现任总经理为张霄岭,历任华夏基金管理有限公司副总经理兼华夏基金(香港)有限公司首席执行官;现任督察长为杨牧云。
如此大面积、多环节的合规漏洞集中爆发,也不禁让人发问:华安基金董事会在日常内控合规上,是否切实履行了应尽的监督管理职责?公司总经理以及相关高管人员是否该被追责?
旗下多只产品触碰薪酬下调新规 华安基金相关责任人是否该被问责?
然而,合规问题的整改只是华安基金面临挑战的一方面。
近日,中国证券投资基金业协会修订并发布《基金管理公司绩效考核管理指引》,新规提出:过去三年基金产品业绩低于业绩比较基准超过十个百分点且基金利润率为负的,基金经理绩效薪酬应当较上一年明显下降,降幅不得少于百分之三十;低于业绩比较基准超过十个百分点但基金利润率为正的,基金经理绩效薪酬应当下降。
据不完全统计,华安基金旗下已有多只主动权益基金的业绩表现触发新规中薪酬下调条件。
以华安新兴消费A为例,这只成立于2020年的偏股混合型基金,截至2026年4月20日收益率为-42.27%,跑输业绩比较基准超过45个百分点,同类排名1318/1366,投资者亏损惨重。该产品首任基金经理为陈媛,2023 年华安基金增聘裘倩倩、李杨共同管理该产品。
根据2025年年报,基金近3年净值下跌19.05%,跑输业绩比较基准40.13个百分点,远超“低于业绩比较基准超过十个百分点”的红线。按照中基协新规要求,对应基金经理绩效薪酬需较上一年明显下降,薪酬降幅不得低于30%。
王春管理的华安产业趋势 A 同样长期业绩不佳。结合基金2025年年报数据,该产品过去三年份额净值增长率为-18.64%,跑输业绩比较基准超过39个百分点。截至4月20日数据,基金成立以来收益率为-19.48%,同样满足新规中薪酬下调机制。
此外,《基金管理公司绩效考核管理指引》中还提出基金管理公司应当建立严格的问责机制增强薪酬管理的约束力。新规指出,基金管理公司应当在内部管理制度、劳动合同中明确,相关人员未能勤勉尽责,对发生违法违规行为或风险事项负有责任的,或者出现其他不符合支付要求情形的,公司可以按照制度规定追究内部经济责任,包括减少、停止支付薪酬未支付部分,要求退还前述情形发生当年相关的全部或者一定比例的绩效薪酬,减少、停止实施中长期激励等。
一边是深陷全链条合规问题,一边是旗下多只产品长期大幅跑输业绩基准、持有人持续承受大额亏损,华安基金相关责任人是否应该被问责?是否应该按照《指引》的规定降薪?