登录

【出海头条】菜鸟试水德国电池仓,一家主打“电商包裹”的中企如何闯荡欧洲高端物流生意


速读:菜鸟选择在这里建成第一座电池品类仓。 电池运输环节有严苛的要求。 电池物流在欧洲也并不是一门新生意。 “我们看到了越来越多中国企业电池出海的需求。 ”一位宁德时代内部人士告诉界面新闻,公司电池主要出往欧洲、东南亚、美洲、澳洲,欧洲是第一出口国家。
【出海头条】菜鸟试水德国电池仓,一家主打“电商包裹”的中企如何闯荡欧洲高端物流生意 _ 东方财富网

【出海头条】菜鸟试水德国电池仓,一家主打“电商包裹”的中企如何闯荡欧洲高端物流生意

2026年04月26日 10:35

  在莱茵河与内卡河交汇处,坐落着德国西南部重要的工业与 物流 枢纽城市曼海姆。菜鸟选择在这里建成第一座 电池 品类仓。

  仓库地面下铺设了地膜,防止 电池 出现意外漏液情况时渗入污染土地。消防喷淋系统定期被严格检查,确保在意外情况下,消防喷淋系统随时可以工作,灭火喷水量也足以覆盖仓库每个角落。

  所有废水必须遵循德国合规统一回收。每天五点半左右,曼海姆仓经理张梦阳会在下班前带着几位组长最后巡检一遍仓库,确保一切符合5S原则。“如果发现问题,我们就花三分钟解决。这样第二天的工作就会整洁、整齐、合规的开始。”他说。

  这是菜鸟海外 电池 仓日常运营的一个缩影。

  今年4月,菜鸟宣布将在欧洲开设多个专业品类仓,德国曼海姆电仓是最先投入运营的一环。

  菜鸟在欧洲早有长线部署,植根于阿里系基因,菜鸟更多承接的是“快而轻”的 跨境电商 包裹,多个航空枢纽节点、密集的线运输络,以及本地派送体系正逐步成形。

  近年来,中国出口由小商品,转向为扫地 机器人 、 3D打印 机等高端制造品类,菜鸟全球供应链也在加速布局海外仓业务,用海外仓发中大件,这样对商家来说成本可控、时效体验更佳。

  即便有全球仓网运营经验,但对菜鸟来说,特殊品类仓的开设并不容易。

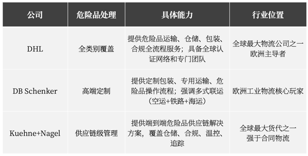
  电池作为第9类危险品,运输环节有严苛的要求,尤其是在德国这个以“严谨”而闻名的国家。电池 物流 在欧洲也并不是一门新生意。DHL、Kuehne+Nagel等本土 物流 企业早已在这一领域布局多年,掌握着危险品仓储及合规相关的关键能力。

  本地主要物流企业的特殊品类服务能力整理及制图:陈怡轩瞄准大功率新兴客户

  “我们看到了越来越多中国企业电池出海的需求。”张梦阳告诉界面新闻,国人不习惯德国物流企业惯用邮件的慢节奏沟通方式、复杂的德语交流。仓配能力上,欧洲能提供特殊品类运输服务的中国企业还很少,现在正是切入时机。

  不容忽视的是,中国电池产业正加速走向全球。

  据 北极星 储能网统计,2025年中国储能电池企业全球出货量已突破650GWh,同比激增近100%。另据路透社报道,2025年前九个月中国电池和BESS出口收入同比增长24%,为中国创造了约600亿美元的出口收入,其中欧洲仍是最大区域市场,约占42%。

  越来越多欧洲家庭选择屋顶 光伏发电 ,用电池将多余电量存至夜间使用。电网系统中,成排的集装箱式储能设备被部署于风电或光伏电站旁,像“充电宝”一样在用电高峰时段释放 电力 。

  储能电池也是欧洲人的露营必备。一块大功率电池,可以满足户外烹饪所需,提供一夜光亮。在能源价格波动背景下,欧洲屋顶光伏需求升温显著。当地家庭青睐光伏供电,以应对能源成本上升。

  另一大需求源自电动 汽车 出海。“海外销量已成为重要盈利来源。”一位 宁德时代 内部人士告诉界面新闻,公司电池主要出往欧洲、东南亚、美洲、澳洲,欧洲是第一出口国家。出口电池类型主要是以磷酸铁 锂 和三元电池为代表的动力电池,以及储能电池,还有少部分 钠离子电池 。

   宁德时代 2025年年报显示,公司2025年 锂 离子电池销量661GWh,同比增长四成,海外销售收入占同期营业收入30%以上。随着 宁德时代 、 比亚迪 这类中国企业在欧洲加速出海、甚至当地建厂,本地供应链需求同步增长。

  “这些都是我们的机会客户。”张梦阳向界面新闻表示,德国当地对于电动自行车、电动滑板车、扫地 机器人 、割草 机器人 的进口需求也在上升。“现在要做的是,建立靠谱、合规的特殊品运输质量保障,通过一单单的成交,让客户能像信任当地老牌物流公司一样,信任我们。”

  菜鸟副总裁、全球供应链事业部总经理帅勇向界面新闻表示,跨境小包更适合轻小件,但随着中国大量 新能源 汽车 、 消费电子 类的高端品牌加速出海,更适合通过将商品批量运到海外存储到海外仓里,通过海外仓履约。

  早前有一家英国仓储物业运营商发布消息称,菜鸟刚刚在其园区签下10年租约,启用15万平方英尺的高规格仓库,也显示出菜鸟正在加速在欧洲扩张其海外仓网络。

  从0到1开仓,时效成难点

  面对全新的德国电仓业务,过去几个月对于在一线的张梦阳来说是“摸索着前进”。

  在 跨境电商 物流领域,菜鸟曾一度强调“2美元20日达”“5美元10日达”“10美元5日达”,以及“泛欧3日达”等兼顾时效与性价比的服务优势。

  “泛欧3达”是中国出海物流企业中唯实现欧洲全覆盖的国家间物流服务,最快可实现3个作送达,覆盖范围包40多个欧洲国家和地区,平均配送时间缩短最快3天达,时效提升50%。

  但海外仓则是另一个逻辑。尽管消费者在感知上认为,从仓库发货的时效,通常会比跨境速度更快。但背后要涉及漫长的国内调运整批货物、再到入仓的过程。

  以德国特殊品类仓为例,从规划选址,到发出首单货物,张梦阳和团队共计花费了五个月,其中横跨圣诞节与农历新年。他表示:“对比国内,整体周期大概要慢3个月,但在欧洲已经是比较高的效率。”

  这是菜鸟第一次在欧洲涉足特殊品类,虽有一定国内经验,但面临德国全然不同的“极严苛”合规及查验要求,一切都是从0到1。

  开仓前,由于当地经验沉淀较少,菜鸟团队不得不花费大量时间了解、摸清德国相关法规,如建筑物资质申请、废水回收法规、消防报备要求等,与德国当局进行来回沟通。

  一个特殊品类仓从建仓到运营,共涉及法务部门、EHSS(合规和风险控制)部门、尾程部门及仓运营团队四个团队进行协作。

  张梦阳向界面新闻介绍,法务部门负责处理危险品存储合同审核,与当局打交道;EHSS部门确定存储量、方式及操作细节;尾程部门负责与本地物流商对接,解决末端运输问题,而仓运营团队则负责跟进仓库日常及项目交付。

菜鸟曼海姆德国电仓团队架构   菜鸟曼海姆德国电仓团队架构整理及制图:陈怡轩

  最让张梦阳头疼的是运输时效问题,而其往往又受拖累于最后的“尾程运输”环节。从成本与合规角度考虑,与小包裹不同,菜鸟在特殊品类业务上尚未实现全链条配送,仍需与DHL、DPD等本地服务商合作完成尾程运输。

  “中国客户的习惯,往往是在大促前集中在1-2天内将货品备全。在尾程运输时,也习惯于尽可能塞满一车全部发走。”张梦阳告诉界面新闻,但与DHL这类本地服务商合作时,往往会遇到车辆调度与单车货量限制的问题。

  “要么是对方今天工作的司机数量不够、卡车不够,要么是DHL公司法规规定每日能运输的货量出于安全性,有一定限额。”在这种情形下,则会发生货物滞留,而中国客户又常常追求时效、难以理解,这些都是在项目过程中要不断来回沟通处理的部分。张梦阳说道。

  一切以合规为前提

  德国对于特殊品类的装载要求有一种几近“刻板”的严苛。

  在欧洲道路运输体系中,危险品实行“1000分原则”。以汽油为例,作为危险品二类,每升汽油会被计入“3分”,运输总量不能超过333.3升。超逾部分则会被计入警告或罚款。

  电池运输也同样遵循此类规则。给张梦阳留下深刻印象的是,他与DHL讨论卡车自带汽油是否会侵占配额,德国人则找出一条对应规定,认真告知他“自带汽油不算配额”。

  “电池功率是多少?净重又是多少?”所有提供给当局的材料,都必须精确到小数点后两位,定期会有专人来检查仓库合规情况,如果不合格,则又会收到警告,当局随时有权利冻结企业的运输权限。

  德国物流企业与中国企业的优劣势整理及制图:陈怡轩

  界面新闻向若干家有电池出海业务的企业了解到,出于欧洲复杂的合规要求,大部分企业仍倾向于选择欧洲本地的大型物流服务商,原因是更相信他们的处理经验与配送保障。

  不过,张梦阳透露,菜鸟已有的电池仓区域已近满仓,公司也正在考虑在不久的将来再建设多个电池仓。

  “一旦全链条打通,从中长期视角而言,特殊品类可以负担起我们更高的毛利期望。”他说。

  从项目推进情况来看,这些尝试不仅是仓库类型的变化,也涉及菜鸟能力体系的升级构建。菜鸟需要在欧洲本地建立符合规范的仓储设施,也需要在人员培训、流程设计以及合规认证等方面进行系统性补足。

  “本地物流商在合规经验与本地网络方面具有优势。”张梦阳观察到,本地物流企业在 智慧物流 方面发展较慢,自动搬运 机器人 、攀爬 机器人 的运营较少,这些方面则又是菜鸟可以领先的部分。

  4月22日,在菜鸟于香港举办的一场开放日活动中,帅勇表示,菜鸟正在全球重点市场布局攀爬 机器人 仓库。

  在欧洲逐渐开始布局特殊品类物流的中国企业也不止菜鸟一家。目前,顺丰和中外运等企业也已具备危险品及工业物流能力,并在欧洲有所布局。而菜鸟、 京东物流 等电商物流企业,则尝试从跨境仓配,转向更高门槛的电池及工业品物流。

  对此,张梦阳显得颇为坦诚。在他看来,这项业务更需要耐心推进,而非急于求成。闲暇的时候,他会去德国公园走走,非忙季,他也会鼓励团队5点半提前下班。

  “这个市场正在成长,需要合规、安全和高效的服务。”张梦阳告诉界面新闻,哪怕在德国,行业里也不乏一些乱象。例如,个别企业会将特殊品类货品伪装成普货运输。“但我们不会这么做。现阶段想的不是如何降本,而是一切以合规为前提,逐步获取客户的信任。”

  “物流本质是个朴素的行业。保质送达,保障安全,是所有生意的底色。”他说。

(文章来源:界面新闻)

主题:基金|新股