要站在“光”里!事关光通信概念多只核心标的透露最新业务进展
要站在“光”里!事关光通信概念 多只核心标的透露最新业务进展
2026年04月13日 07:52

上周(4月7日至4月10日),大盘震荡走高,沪指4个交易日涨2.74%,一度重返4000点,深成指大涨7.16%,创业板指狂飙9.50%,创2021年12月以来新高。
行业板块方面, 元件 、 通信设备 、 消费电子 、 半导体 、 电池 等涨幅居前, 银行 、 医药商业 、 白酒 等走势偏弱。概念方面,算力硬件、 苹果 概念、 AI眼镜 、 玻璃基板 、 云计算 等涨幅居前, 跨境支付 、 创新药 、 天然气 等少数板块走低。
光 通信 龙头预计订单将排满至2028年
据报道,光 通信 龙头Lumentum表示,美国巨型AI 数据中心 对其光 通信 组件的需求正在加速增长,订单有望排满至2028年。公司正以尽可能快的速度扩产,但仍难以满足需求。
Lumentum首席执行官迈克尔·赫尔斯顿称:“美国几家超大规模云厂商的资本开支规模极其庞大,而且看起来完全没有见顶的迹象。我们的供应正越来越跟不上需求。如果按目前趋势发展,再过两个季度,我们到2028年全年的产能就会彻底售罄。”
赫尔斯顿表示,目前来看,这一轮行业周期至少还能维持5年左右的景气持续性。公司目前正尽可能改造旧有 电子 制造设施。与从零开始建厂相比,新工厂的投产时间将缩短一半。他表示,Lumentum将在日本新增1亿美元投资,这一数字可能进一步增至约2.5亿美元。
华泰证券 最新研报指出,AI发展驱动光模块加速迭代,当前1.6T光模块处于商业化放量阶段;3.2T等新一代产品处于前期技术准备阶段,预计于2027~28年开始验证。根据Light Counting预测,2026年全球光模块市场仍将保持60%增速,至2031年全球市场规模预计近600亿美元。“我们认为 自动化设备 为光模块量产必经之路,随3.2T/CPO/硅光等新技术引入,未来量价齐升可期;看好国内相关企业在市场规模增长及技术迭代进程下的发展潜力。”

多家公司介绍光通信业务最新进展
据不完全统计,上周有多家上市公司在互动平台对 创新药 相关提问进行了回复:
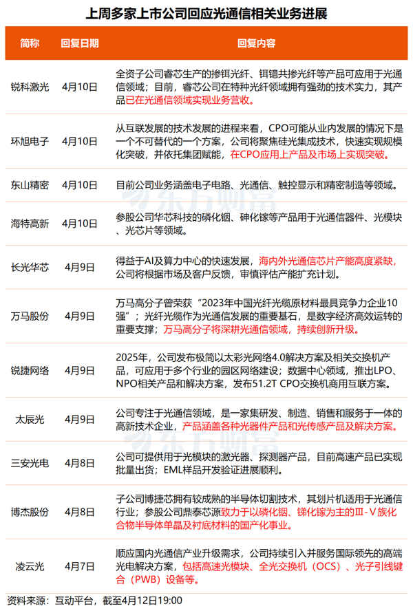
锐科激光 上周五在互动平台上表示,全资子公司睿芯公司生产的掺铒光纤、铒镱共掺光纤等产品可应用于光通信领域。目前,睿芯公司在特种光纤领域拥有强劲的技术实力,其产品已在光通信领域实现业务营收。
长光华芯 称,公司始终坚持“一平台、一支点、横向扩展、纵向延伸”的战略,聚焦激光芯片产业,持续做好主营业务,不断发力新兴业务,通过“技术+资本”双轮驱动的模式,做 好未来 技术路线的卡位,不断提升公司的价值和核心竞争力。
该公司表示:“得益于AI及算力中心的快速发展,国际和国内都呈现出光通信芯片产能高度紧缺的情形,公司将根据市场及客户反馈,审慎评估产能扩充计划。”
锐捷网络 上周四在互动平台上表示,2025年,公司发布了极简以太彩光网络4.0解决方案及相关交换机产品可应用于 教育 、医疗、制造等行业的园区网络建设。 数据中心 领域,推出LPO、NPO相关产品和解决方案,发布51.2T CPO交换机商用互联方案。
博杰股份 上周三表示,公司在光通信领域主要通过两条路径进行布局,公司子公司博捷芯(深圳) 半导体 有限公司拥有较成熟的 半导体 切割技术,其划片机适用于光通信行业,具备用于磷化铟衬底切割的技术能力;参股公司珠海鼎泰芯源晶体有限公司致力于以磷化铟、锑化镓为主的Ⅲ-Ⅴ族化合物半导体单晶及衬底材料的国产化事业,磷化铟衬底主要应用于光纤通信、光探测器、红外光学、高频毫米波通信等领域。
(文章来源: 东方财富 研究中心)