科学网—SMM|手性贵金属纳米材料:手性起源与生物医学应用
精选
已有 168 次阅读
2026-4-9 10:41
| 系统分类: 科研笔记
湖北大学程佳吉教授、刘培钊教授、贾婷婷教授课题组携手中国医科大学徐晓倩教授课题组系统综述了手性贵金属纳米材料,从其手性起源到生物医学应用,涉及生物传感、对映体分离、抗菌、神经退行性疾病与癌症诊疗等,并指出了其面临的挑战与未来前景。
内容简介
手性是自然界的基本属性,纳米科学的快速发展使得设计和制备具有精确可控手性结构的纳米材料成为可能。这些手性纳米结构展现出独特的光学、催化和传感特性。其中,手性贵金属纳米材料凭借其固有的局域表面等离子体共振效应、催化活性和生物相容性,在生物医学领域展现出巨大的应用潜力。本综述系统性的阐述了了手性贵金属纳米材料的研究进展,首先概述了其手性光学性质,并从分子尺度、纳米尺度及纳米/微米尺度探讨了手性结构的起源,随后重点阐述了其在生物医学领域的应用,包括生物传感、对映选择性分离、抗菌应用、神经退行性疾病及癌症的诊断与治疗。此外,本综述还讨论了该领域亟待解决的关键挑战,包括手性纳米结构的精确可控制备、尚未明确的生物安全性问题,以及在分子和细胞水平上机制认知的不完整性。 贵金属纳米粒子具有局域表面等离子体共振特性,这源于其在入射光电磁场驱动下,导带电子的集体振荡。该特性通常在紫外-可见光波段产生显著的吸收峰。其共振效应强烈依赖于纳米粒子的尺寸、形状和成分,通过精确调控这些特征参数,可以实现对LSPR的精确调制。目前,已能合成出不同形状和尺寸的高单分散性贵金属纳米粒子,包括纳米球、纳米棒、纳米片、纳米锥、六面体和八面体等,这些结构在可见光区域展现出丰富的表面等离子体共振吸收信号。LSPR峰位的可调性有利于生物医学应用,例如,金纳米粒子的粒径越大,其共振吸收波长越长,产生的LSPR能量也越强。此外,当手性分子与贵金属纳米棒相互作用时,纳米棒会在其LSPR吸收峰位置产生手性信号,且该信号强度随粒径增大而增强。同时,纳米粒子的形态也影响LSPR吸收峰的位置,以金纳米棒为例,调节其长径比,其长轴的LSPR吸收峰位置会不断红移,并且其组装体的圆二色性信号也会不断得到增强。(Fig.1)

Fig. 1. (a) TEM images of the obtained Au NS samples with increasing diameters. (b) Normalized extinction spectra of the samples with increasing diameters on a UV/visible/NIR spectrophotometer. (c) CD spectra of various solution samples with different char acteristic sizes. (d-E) CD response of GNRs with different aspect ratios assembled by L-CYS and D-CYS, respectively .
光学活性 源于手性物质在左旋圆偏振光和右旋圆偏振光下具有不同的光学常数,即两种对映体与 LCP 和RCP的相互作用不同。为了克服天然手性分子光学活性弱的问题,研究者设计合成了无机手性纳米材料,以将手性响应拓展至可见光和近红外区域。 圆二色性光谱 是研究手性物质光学活性最直接、最广泛应用的方法。圆二色性的物理基础是“ 科顿效应 ”:由于入射的LCPL和RCPL光子本身具有手性,在激发特定的电子跃迁时,它们与物质发生不同程度的相互作用,导致两种偏振光具有不同的摩尔吸收率。本文以对位取代的苯甲酸发色团为例,阐述了其主要的La和Lb跃迁带之间的耦合是产生手性信号的关键,其中La带之间的耦合占主导地位,导致相反的谱线符号,从而在紫外吸收谱中产生不同的ε值。手性的起源基于电子和磁跃迁矩的共同作用,不同程度的电磁耦合导致左旋和右旋圆偏振光的吸收峰位置存在显著差异。对于具有圆二色性的物质,左旋和右旋偏振光的消光峰位于λ0两侧,其峰间距为Δλ。(Fig.2) 
Fig. 2. (a-b) Coupling of benzoate La transitions results in a bisignate. (c) scheme of the relationship between extinction coefficient and wavelength of chiral substances . (d) Electric- and magnetic-field intensities on L-GSH NOP upon normal incidence of LCP and RCP light at different wavelengths
当金属纳米粒子进入超小尺寸范围时,量子尺寸效应开始显现,这些原子级精确的粒子被称为纳米团簇,其手性起源主要有三种机制:1. 手性配体通过手性转移在金纳米团簇表面诱导产生手性;通过在金纳米团簇表面引入手性分子,手性配体通过“不对称场”模型诱导原本非手性的无机纳米核心产生显著的手性光学响应。例如,通过使用D-型和L-型硫醇配体可以合成出手性 Au 25 纳米团簇对映体。不同或混合手性配体的使用可以实现对手性信号的调控。2. 非对称金属纳米团簇的固有手性;某些贵金属纳米团簇的金属核心结构本身也可能具有固有的手性,例如,通过单晶X射线衍射和理论模拟证实了Au38纳米团簇在非手性硫醇配体保护下,其金属核心表面存在手性的原子构型。合金纳米团簇也可以通过结合原子级精确的合金簇与手性配体来获得。3. 配体在纳米团簇表面的手性排列,手性也可能来源于配体在纳米团簇表面的空间排列方式。例如,某些金纳米团簇的金属核心是近似对称的,但保护性配体在表面的交错排列方式导致了整个团簇的手性。(Fig.3) 
Fig. 3. (a) The CD spectra of the R- and S-Au 25 nanoparticles, (b) The structure of Chiral Au 25 (pet*) 18 Nanoparticles (pet* = SCH 2 C*H(Me)Ph). (c) Circular dichroism spectra and UV–vis spectra of representative AgNCs stabilized using different ligands ① captopril, ② glutathione, ③ captopril and glutathione (molar ratio 62:38) . (d) The structure of the Au 102 (p-MBA) 44 nanoparticle. (e)Au 38 S 24 framework
尺寸大于2纳米的金属纳米粒子可表现出强烈的等离子体诱导的圆二色性信号。目前纳米材料手性形貌的几种主要合成策略有通过立体选择性的配体与表面相互作用,实现纳米尺度的手性。其核心是手性分子与无机表面之间的对映选择性相互作用,导致纳米粒子的不对称生长,最终形成高度扭曲的螺旋形态。例如,利用氨基酸和肽的诱导,可合成出具有强手性等离子体光学活性的金纳米粒子,其圆二色性值高达0.5 mdeg,不对称因子可达0.2。或是通过物理刺激如圆偏振光照射也可作为手性源。CPL照射可以促使纳米粒子首先组装成螺旋带状结构,随后通过定向附着生长成手性扭曲的纳米带。CPL不仅能够控制纳米粒子手性形貌的形成,还能通过交替使用L-CPL和R-CPL来实现螺旋结构手性的可逆切换,并同时诱导手性材料光学信号的反转,从而实现对手性位点的选择性调控。(Fig.4)

Fig. 4. (a) Circular dichroism spectra and SEM image of chiral nanoparticles synthesized using L-Cys and D-Cys . (b) circular dichroism spectra and g-factor spectra of L-P NPs, (c) TEM tomography images of L-P, d-P + , L-P and L-P 0 NPs . (d) Synthesis schematic for Cys-chiral AuNPs (L-II) and site-selective chiral AuNPs (L-III were irradiated by RCP light, and L-IV were irradiated by LCP light)
通过选择蛋白质、肽和DNA等有机大分子作为模板来控制纳米粒子的位置可以构建具有强手性光学活性的手性结构。例如,DNA分子可作为支架构建离散的金字塔形纳米结构,其四面体对称性使得纳米晶体能够精确组装成具有手性几何对称性的超结构。 手性超分子 因其跨尺度的螺旋形态,是诱导贵金属纳米粒子形成螺旋组织的理想模板。利用DNA折纸技术可以实现对纳米尺度构建块的最精确组织,以构建螺旋纳米粒子阵列等复杂的手性等离子体结构,其手性光学响应源于沿螺旋传播的集体等离激元耦合。(Fig.5) 
Fig. 5. (a) TEM image of end-to-end crossed (EEX) structure.(b) Schematic representation of a dimer of gold nanorods. (c) Schematic illustration of fabricating a composite chiral helical film by mixing an aqueous suspension of CNCs and gold nanorods (NRs) . (d) Schematic of DNA nanocrystal pyramids. (e) The right-handed twisting of CNCs induces a right-handed component in the AuNP packing . (f) Illustration of the attachment of AuNRs to the monomeric DNA origami structure . (g) Schematics for left- and right-handed nano-helices that are attached to the surface of DNA origami 24-helix bundles, (h) CD spectra of nano-helices composed of gold particles. (i) Models and TEM images of RH-AuNR (top row, a) and LH-AuNR (bottom row, b) helices, respectively, (j) The CD spectra of RH- and LH-AuNR helices containing varying numbers of AuNRs
无机纳米结构也可以作为硬模板构建具有强手性光学活性的手性结构。其中,手性介孔二氧化硅模板因其强大的模板能力、易于功能化及在可见光区的吸收弱等特点,成为构建手性等离子体纳米结构的理想选择。例如,将金纳米粒子以特定的尺寸和空间排列固定在螺旋二氧化硅模板表面,可以制备出具有强且可控手性光学活性的三维螺旋纳米结构,其手性由GNPs的尺寸和组织方式共同决定。另一种常见策略是“原位成核与生长”,即无机前驱体结合到已形成的手性超分子支架的活性位点,然后通过还原反应在支架上生长出纳米粒子。(Fig.6) 
Fig. 6. (a) Schematic representation of the gold-helix synthesis, (b) The g-factors (gmax–gmin ) of gold-helix for different GNP diameters obtained from experimental CD measurements (black triangle). (c) Illustration of Ag NPs synthesized, as well as reduction and subsequent calcination, (d) CD spectra of L-and R-CMS-as, CMS-cal and CMS-ex.
纳米粒子在弱相互作用力下也可自组装成具有手性光学活性的结构。例如,通过附着在金纳米棒末端的半胱氨酸分子的静电引力,可以实现无模板的、端对端的手性组装。(Fig.7) 
Fig. 7. (a) CD spectra of original GNRs and assembled GNRs by different CYS (inset: SEM image of the 1D self-assembled GNRs), (b) Exciton theory scheme of the coupled longitudinal plasmon excitation in the end-to-end assembled GNR dimers.
手性贵金属纳米材料凭借其高消光系数和可调的局域表面等离子体共振特性,已被广泛用于检测小分子、生物大分子、DNA以及细胞内miRNA。其检测机制通常依赖于手性纳米组装体形成时产生的强圆二色性信号放大,或基于纳米粒子聚集的比色法。通过结合PCR扩增等技术,检测限可低至zeptomolar(10⁻²¹ M)级别。(Fig.8)

Fig. 8. (a) Au–UCNP pyramidal structures for miRNA detection; CD and luminescence intensity versus the different concentrations of intracellular miR-21 . (b) Assembled Au NPs dimer with sequential post-assembly deposition of Ag and Au shell(s) for DNA detection . (c) Colorimetric sensing using L-alanine enantiomers as model analytes .
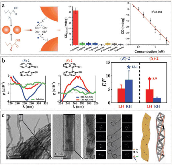
在生物系统和药物研发中,区分手性分子的对映体至关重要。与传统的色谱或毛细管电泳技术不同,手性贵金属纳米材料提供了基于等离子体手性光学响应的新型检测平台。其手性光学信号对几何结构高度敏感,可直接用于识别如半胱氨酸等对映体,检测限极低。此外,通过将手性分子锚定在纳米粒子表面,可以实现分子光学活性的对手性选择性放大。对于光学响应弱的分子,还可以利用手性纳米结构增强的表面增强拉曼散射等效应进行识别,克服了传统技术的局限。(Fig.9)

Fig. 9. (a) Schematic of cysteine enantiomer recognition and its corresponding CD response . (b) Ag NPs OA amplification for enantiomers grafted onto LH-Ag NPs and RH-Ag NPs . (c) Crystalline structure of R-CNAAFs .
金属纳米材料因其高比表面积和反应活性展现出显著的抗菌潜力。研究表明,赋予纳米材料手性可以调控其抗菌性能。与常规的非手性或外消旋银纳米簇不同,单一对映体的手性银纳米簇在保持高效抗菌活性的同时,能在多代细菌传代中避免引发明显的耐药性。此外,手性修饰的金纳米双锥体等材料可以实现对细菌的快速靶向,并通过化疗、物理方式和光热疗法的三重协同作用实现高效、精准的杀菌,包括对抗生物膜感染,同时减少对正常细胞的损伤。(Fig.10) 
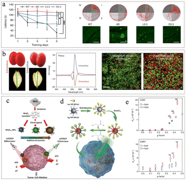
Fig. 10. (a) Mechanisms of antibacterial action of Ag NPs. (b) Antibacterial activity of L-Ag NCs, D-Ag NCs, L-/D-Ag NCs, and Ag(I) ions. (c) Schematic illustration of d/l-Glu-Au NBPs fabrication.手性贵金属纳米材料在神经退行性疾病与癌症的诊断与治疗中显示出应用前景。在手性等离子体传感方面,可用于特异性识别与帕金森病等相关的淀粉样蛋白原纤维。在治疗方面,超小型手性金纳米簇(如D-型谷胱甘肽保护的金纳米簇)表现出更强的穿过血脑屏障的能力、与Aβ蛋白更高的结合亲和力以及在脑组织中更高的分布,从而在阿尔茨海默病小鼠模型中更有效地抑制Aβ聚集体形成、挽救记忆缺陷并减轻病理特征。在癌症诊断上,其强手性光学 活性和等离子体增强的光学响应,可用于对痕量手性生物标志物进行高选择性、超灵敏检测。在癌症治疗上,其手性依赖的细胞靶向能力、对映体特异性细胞相互作用,以及贵金属纳米结构固有的高效光热转换效率,使其在光热治疗和光动力治疗中表现出色。此外,纳米材料的手性可以直接调节免疫反应,左手性纳米粒子被发现能更强 烈地结合免疫受体,从而诱导更强的免疫应答,为癌症免疫治疗提供了新途径。(Fig.11) 
Fig. 11. (a) Comparison of the therapeutic rescue of memory deficits in AD model mice by L3.3 vs D3.3: D3.3 shows markedly superior improvement over L3.3 in behavioral assays. (b) An Au-NP-dimer–induced transmembrane transport model . (c) A Visible- and NIR-Light Responsive Photothermal Therapy Agent by Chirality-Dependent MoO3 x Nanoparticles. (d) A singlet oxygen generating agent by chirality-dependent plasmonic shell-satellite nano-assembly (e) Comparison of binding affinities in cell-free buffer.
原文信息
Binqian Zhou, Yunxiang Zhang, Qian Lei, Zhitao Zhang, Rui Wang, Peizhao Liu, Xiaoqian Xu, Tingting Jia, Jiaji ChengChiral noble-metal nanomaterials: Chiral origins and biomedical applications Smart Materials in Medicine 7 (2026) 59–76.
期刊简介

Smart Materials in Medicine (《医用智能材料》)是一本国际化、同行评议、开放获取期刊,致力于发表和分享广义上智能材料及其衍生物、降解产物或代谢物在生物技术和医学领域的应用。
《医用智能材料》是一本跨学科期刊,主要关注以下内容:
• 用于生物医学的智能材料或响应材料
• 生物材料在智能医学和再生医学中的应用
期刊发表智能材料及其衍生物、降解产物或代谢物相关的设计、制造、加工、评估和应用文章。文章类型包括研究论文(Research)、综述(Review)和观点文章(Perspective)。
期刊目前已被许多国际数据库所收录,包括CAS (美国化学文摘)、DOAJ、EBSCOhost、Scopus、Embase和Ei Compendex。2024年引用分数(CiteScore)达到14.8分。
期刊主编
Donghui Zhu Stony Brook University, United States 杨志䘵 南方医科大学,附属第十医院
转载本文请联系原作者获取授权,同时请注明本文来自科爱KeAi科学网博客。 链接地址: https://blog.sciencenet.cn/blog-3496796-1529593.html
上一篇: Fundamental Research |姜大膀、张冉等:新生代东亚气候演化:模拟综述 下一篇: 与领域大咖并肩!Molecular and Digital Medicine 青年编委招募启动