登录

西山居游戏发官方声明,否认“出售”传闻


速读:4月23日下午,老牌游戏厂商西山居关联企业珠海西山居互动娱乐科技有限公司在官方微博账号发《严正声明》。 这也意味着,公司将业绩下滑归咎于核心游戏《剑网3》的收入回落,以及《尘白禁区》、《解限机》等寄予厚望的新产品表现不及预期。 12月1日,西山居发布董事会公告,确认西山居CEO、《剑网3》系列制作人郭炜炜因个人职业规划,申请辞去西山居CEO职务并获批准。 财报显示,2025年第三季度,金山软件的网络游戏及其他业务收益仅为8.98亿元,同比暴跌47%,环比亦下降6%。
西山居游戏发官方声明,否认“出售”传闻 _ 东方财富网

西山居游戏发官方声明,否认“出售”传闻

2026年04月23日 17:35

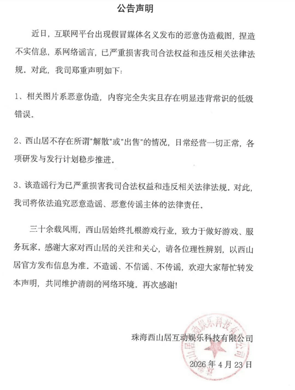
  4月23日下午,老牌游戏厂商西山居关联企业珠海西山居互动娱乐科技有限公司在官方 微博 账号发《严正声明》。

  声明中表示,近日互联网平台出现假冒媒体名义发布的恶意伪造截图。相关图片内容完全失实且存在明显违背常识的低级错误,系网络谣言。

  声明明确,西山居不存在所谓“解散”或“出售”的情况,日常经营一切正常,各项研发与发行计划稳步推进。

  声明说,该造谣行为已严重损害公司合法权益,对此,公司将依法追究恶意造谣、传谣主体的法律责任。

天眼查App显示,珠海西山居互动娱乐科技有限公司成立于2016年,注册资本1500万元,法定代表人邹涛。该公司是成都金山互动娱乐科技成员,由成都西山居互动娱乐科技有限公司100%控股,后者成立于2010年,法定代表人也是邹涛。

  值得注意的是,去年12月,西山居刚刚进行了高层调整。12月1日,西山居发布董事会公告,确认西山居CEO、《剑网3》系列制作人郭炜炜因个人职业规划,申请辞去西山居CEO职务并获批准。据悉,即日起郭炜炜不再负责公司整体经营管理事务,但将继续担任西山居首席制作人,专注于产品和内容本身。与此同时, 金山软件 CEO、现任西山居董事长邹涛,将兼任西山居代理CEO,全面接手西山居的经营工作。

  离职前,郭炜炜在CEO职位上干了7年零10个月。凭借《剑网3》这一国民级武侠IP的巨大成功,郭炜炜从一个程序员、游戏策划,一路成长为玩家群体中人尽皆知的“GWW”。彼时的西山居,面对移动化和多元化的浪潮,需要一位既懂游戏又懂玩家、还具备个人魅力的领导,郭炜炜成为最佳人选。

  过去数年,作为西山居的“现金牛”和灵魂,《剑网3》在郭炜炜的亲自督导下,通过版本迭代、怀旧服上线、IP衍生等方式,维持着庞大的用户基本盘和稳定的营收贡献。

  而二次元射击游戏《尘白禁区》,在经历上线初期的口碑滑坡后,凭借精准的“媚男”定位和持续的内容运营,逆势翻盘,成为年收入超十亿的黑马,被誉为西山居的“第二条腿”。

  遗憾的是,西山居耗费巨资的科幻机甲游戏《解限机》表现惨淡。公开资料显示,2025年7月,《解限机》正式开启公测,并首发登陆官网PC、Steam、Xbox Series X|S平台。而在更早的2024年12月,《解限机》在全球游戏行业的年度盛事TGA(The Game Awards)上亮相。

  作为西山居对标国际3A水准、进军机甲PVP领域的战略级产品,《解限机》从立项之初就备受瞩目。但自测试以来,游戏便因玩法深度不足、平衡性问题和运营策略等而饱受争议,玩家大量流失,好评率持续走低。

  业内人士分析,此番高层职位调整或与西山居母公司 金山软件 2025年第三季度财报表现不佳相关。相关数据显示,第三季度 金山软件 网络游戏 及其他业务收入不增反降,营收同比骤降47%至8.98亿元,占总收入比重为37%。

  财报显示,2025年第三季度,金山软件的 网络游戏 及其他业务收益仅为8.98亿元,同比暴跌47%,环比亦下降6%。游戏业务在公司总营收中的占比,也从曾经的半壁江山萎缩至37%,成为拖累集团业绩的主要因素。

  邹涛在财报中解释称,其收入下滑主要由于现有游戏的收益贡献减少,新上线游戏处于发展初期,仍在逐步建立市场影响力。

  这也意味着,公司将业绩下滑归咎于核心游戏《剑网3》的收入回落,以及《尘白禁区》、《解限机》等寄予厚望的新产品表现不及预期。这三款产品,正是郭炜炜任职CEO期间,西山居试图摆脱“剑网3依赖症”,寻求第二增长曲线的核心棋子。

  据金山软件3月25日发布的业绩报告,截至2025年12月31日,公司取得收益96.83亿元,同比减少6%;母公司拥有人应占溢利20.04亿元,同比增加29%。

  其中,金山软件办公软件及服务业务收益为59.29亿元,较上年同期增长16%; 网络游戏 及其他业务收益为37.54亿元,较上年同期下降28%。游戏在公司总营收中的占比约38%。

(文章来源:界面新闻)

主题:新股|基金|美股