登录

肝脏也能“按需定制”?科学家研发新型植入物,让肝组织在体内自己长


速读:几十年来,肝脏组织工程学者一直试图在实验室培育出可供移植的肝脏组织,却始终无法突破一个核心瓶颈:在植入前将工程化肝组织扩大至具有治疗意义的体积。 BOOST策略的核心逻辑分为两个层次:第一,识别并破解驱动致密三维肝组织中肝细胞增殖所需的关键生物学信号组合; 他们结合组织工程学与合成生物学,创造出一种可以在体内远程接收成长指令的工程化肝脏构建体,并首次在动物实验中实现了植入后的按需扩增。 转化生长因子α(TGFα)促进肝细胞增殖; 然而,这一领域面临着一个始终未被突破的根本性瓶颈:可植入工程化肝组织的最大尺寸依然有限,与提供有意义的治疗所需的体积之间存在数量级的差距。
2026年04月20日 19:35

肝脏是人体中再生能力最强的实体器官,能够在失去 70% 体积后自行修复。然而,当这种令人赞叹的再生能力也不足以对抗疾病时,患者便走到了一条单行道的尽头:器官移植。

然而,全球每年有数百万人死于终末期肝病,其中真正能等到合适供体的患者,不过是幸运中的少数。他们在等待移植名单上煎熬,结局却是因病情过重,最终失去接受移植的机会,或在手术前离世。

几十年来,肝脏组织工程学者一直试图在实验室培育出可供移植的肝脏组织,却始终无法突破一个核心瓶颈:在植入前将工程化肝组织扩大至具有治疗意义的体积。

直到今年 4 月 17 日,在最新发表于《科学进展》( Science Advances )的一篇论文中,哈佛大学怀斯生物启发工程研究所(Wyss Institute at Harvard University,下文简称怀斯研究所)主导的联合团队选择了一条截然不同的路径:不在实验室里解决规模化问题,而是将这项任务“外包”给患者自己的身体。 他们结合组织工程学与合成生物学,创造出一种可以在体内远程接收成长指令的工程化肝脏构建体,并首次在动物实验中实现了植入后的按需扩增。

器官短缺与组织工程的双重困境

肝脏一旦病变至终末期,此前强大的自我修复能力就彻底崩溃。此时,肝脏移植是唯一的治愈性手段。然而,供需之间的鸿沟使这一选项对许多患者来说近乎奢望。

理论上,组织工程学提供了一条有吸引力的替代路径:在实验室培育出功能性的工程化肝组织,作为等待移植的“桥梁”,甚至有望在未来直接替代移植。过去数十年,研究人员在三维生物打印、血管化构建、细胞封装等技术上取得了大量进展,已经有能力培育出在短期内具备基本代谢功能的工程化肝组织构建体。

然而,这一领域面临着一个始终未被突破的根本性瓶颈:可植入工程化肝组织的最大尺寸依然有限,与提供有意义的治疗所需的体积之间存在数量级的差距。这一问题并非肝脏独有,工程化心脏、肾脏、肌肉等组织无一例外地受到同样的规模上限约束。

这种规模化困境来自三重技术障碍。其一是细胞来源问题,很难获取足够数量高质量的原代人类肝细胞(hepatocytes,HEPs)构建大体积构建体;其二,在密集堆积的三维组织中,细胞的氧气与营养物质供应需求巨大,需要与之相匹配的血管化网络;其三,将大量细胞以保持活性的方式组装成大尺寸三维结构,在工艺上至今没有可靠解决方案。三维生物打印、类器官培养、去细胞化再细胞化、生物反应器设计等方向均在推进,但均未能彻底解决上述问题。

图 | 克里斯托弗·陈(Christopher Chen)和桑吉塔·巴蒂亚(Sangeeta Bhatia)(来源:Wyss Institute at Harvard University)

面对这一困境,怀斯研究所的克里斯托弗·陈(Christopher Chen)教授联合桑吉塔·巴蒂亚(Sangeeta Bhatia)教授领导的研究团队,决定重新审视框架本身。 他们想到,是否可以先植入一个小规模的工程化肝组织构建体,在其成功定植于宿主体内之后,再通过外部给药的方式驱动它在体内自发扩增? 如果成功,一个扩增后功能完整的“卫星肝脏”,便可以立即分担受损肝脏的代谢负荷,为患者等待供体器官赢得宝贵的时间窗口。

BOOST 策略:思路、设计与工作原理

研究团队将这一策略命名为“BOOST”,全称为“基于合成生物学触发的生物工程按需外扩生长”。这一思路将工程难题转化为生物学控制问题,利用人体成熟的血管网络解决营养供应,再利用合成生物学解决生长控制。

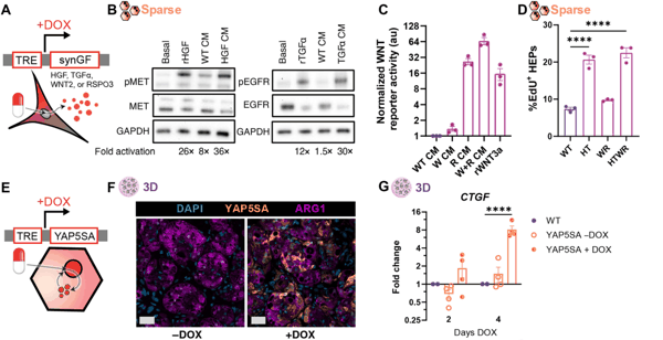
BOOST 策略的核心逻辑分为两个层次:第一,识别并破解驱动致密三维肝组织中肝细胞增殖所需的关键生物学信号组合;第二,通过合成生物学工具,将这些信号的“开关”安装在工程化肝组织细胞的基因线路中,使其可以在外部给药的触发下精确、可逆地启动。

(来源:Wyss Institute at Harvard University) (来源:Wyss Institute at Harvard University) 肝脏的再生生长由多种可溶性生长因子(GFs)调控。研究团队以原代人类肝细胞(HEPs)为模型,系统筛选后,最终确定了四种关键因子:HGF、TGFα、WNT2 和 RSPO3。

其中,肝细胞生长因子(HGF)是肝再生的经典调控分子,可促进细胞分裂;转化生长因子α(TGFα)促进肝细胞增殖;WNT2 同样参与肝细胞命运决定和增殖,R-脊椎蛋白 3(RSPO3)则是 WNT 信号通路的增强子,负责放大信号。

然而,当研究人员将这四种生长因子应用于高密度 HEPs 和成纤维细胞组成的三维肝组织时,效果却大打折扣。这次挫折使研究人员意识到,致密组织中可能存在额外的增殖抑制机制。

他们随后将目光转向一个名为 Yes 相关蛋白(YAP)的胞内蛋白。YAP 是 Hippo 信号通路的核心下游效应因子,具有感知细胞密度等机械信号,参与细胞密度调控的能力。在肝脏发育、稳态维持和病理过程中扮演着复杂的多重角色。这意味着,即便存在外源性生长因子,细胞密度本身也会通过 YAP 降解阻断了增殖信号。

为突破这一增殖限制,研究者在 HEPs 中引入了一种经过改造的、不可降解的 YAP 突变体:  这种突变体能无视细胞间的机械压力,强制进入细胞核参与基因调控,从而绕过了密度感知的增殖检查点。 实验进一步证实,只有非降解型 YAP 与前述四种特定生长因子协同作用时,密集的人类肝细胞才能实现强力扩增,五种元素缺一不可。

近一个世纪以来的肝再生研究主要基于动物模型,而 BOOST 的前期工作证实,人类肝细胞增殖有其独特的调控逻辑,比仅从啮齿动物中获得的认知更为复杂。

明确驱动密集肝组织增殖所需的信号组合之后,研究团队面临的下一个挑战是:如何将对这些信号的控制权安装到工程化细胞的内部,使其可以在体内按需启动和关闭?

这时,就轮到合成生物学工具发挥作用了。研究团队分别改造了两类细胞:首先将四种生长因子分别编码至不同的成纤维细胞系,使各系细胞能分泌其中一种生长因子。这一改造使得原本只作为支撑性细胞存在的成纤维细胞,额外承担了“生长因子供给者”的角色。此外,研究人员还在 HEPs 中引入了不可降解型 YAP 突变体的表达盒。

接着,团队将以上所有蛋白的表达置于多西环素(DOX)诱导启动子的控制之下。DOX 是一种常用的广谱抗生素,在临床医学和基础研究中均有广泛的安全使用记录。这套系统也是分子生物学领域经典且成熟的基因调控工具。

图 | 图 A 和 E 分别为表达生长因子的成纤维细胞和表达 YAP 突变体的肝上皮细胞,二者都受到 DOX 的控制。(来源:DOI: 10.1126/sciadv.adz8362)

在体外时间进程实验中,研究团队确认,改造后的三维肝组织在持续 7 天的 DOX 处理下实现稳步扩增,组织的体积和细胞数量均显著增加;只有当 DOX 存在时,生长程序才会启动,一旦停药,蛋白合成即刻停止,HEPs 的增殖活动也随之停止。

值得注意的是,对单细胞基因表达的分析显示,在高增殖状态下,HEPs 的功能状态下降。研究团队也给出了解释,这是在多种生物学场景中广泛存在的“增殖-分化权衡”,是细胞生物学的一种自然现象。他们同时指出,未来或许可以利用肝脏的原生再功能化信号,恢复植入肝细胞的功能状态。

图 | YAP/GF 扩增的 HEP 保持分化细胞状态,并在功能和增殖之间表现出权衡。(来源:DOI: 10.1126/sciadv.adz8362)

植入小鼠体内的在体扩增验证

体外验证之后,要想让这套系统真正走向临床,研究人员还需要证明,在活体宿主体内植入 BOOST 工程化肝组织构建体,其能否实现相应的扩增响应。为此,他们将小型 BOOST 工程化肝组织构建体植入免疫功能正常的小鼠体内,待其成功定植后,对小鼠进行与体外实验相同的 7 天 DOX 系统性给药。

结果令人振奋,植入的组织在 DOX 给药期间,增殖率提升约 500%,工程化 HEPs 数量实现了倍增。此外,扩增后的组织自发形成了供血管网络,支持扩增组织的代谢需求,这是功能性组织存活的必要条件,也说明宿主的血管形成程序被有效激活。

图 | 活体异位肝组织移植组装和植入示意图。(来源:DOI: 10.1126/sciadv.adz8362) 图 | 活体异位肝组织移植组装和植入示意图。(来源:DOI: 10.1126/sciadv.adz8362) 在安全性方面,小鼠在实验过程中并未出现任何纤维化迹象(通常由免疫细胞侵袭和成纤维细胞炎症反应导致),也未观察到肿瘤生成。可控的增殖并未触发致癌过程,这对一种未来具有临床应用潜力的策略而言至关重要。

这 项研 究在更宏观的坐标系中意味着什么

在此前的肝脏再生策略中,肝细胞的诱导植入和增殖均依赖于宿主肝脏的预先损伤:通过制造一定程度的组织损伤,为植入细胞创造一个增殖性的生态位,再向宿主肝脏注射生长因子或转录因子,刺激再生。

这类策略不仅需要以宿主自身的损伤作为前提,还面临递送效率低、靶向性差、难以精密时序控制等问题,临床转化的可行性存疑。 而在 BOOST 研究中,研究团队在完全健康的宿主中成功诱导了植入组织的在体扩增,完全摆脱了对宿主肝损伤的依赖。

也曾有学者探索,直接注射游离的人类肝细胞是否可行,但最终在临床上宣告失败。原因在于,注射细胞的植入效率极低,难以在体内形成稳定的功能性组织。事实上,BOOST 的思路更接近于 CAR-T 细胞疗法在液体肿瘤领域的应用:先将经过基因改造的细胞(或细胞构建体)植入患者体内,再通过外部信号对其活性进行精密调控。

研究成果虽然令人振奋,BOOST 在当前阶段的局限性也应当被正视。首先,如前所述,处于高增殖状态的工程化 HEPs 表现出肝脏特异性功能基因表达水平的下调。这意味着,在扩增期间,工程肝组织作为代谢功能单元的效能可能暂时降低。研究团队希望,未来通过利用肝脏自身的再功能化信号来解决这一问题。

此外,目前的所有体内实验均在小鼠模型中进行,且尚未专门在肝病动物模型中验证 BOOST 组织是否能有效“拯救”受损宿主的肝功能,这将是下一阶段至关重要的验证实验。从小鼠到灵长类动物再到人类的跨物种推广,还需要大量额外的安全性和有效性数据。

作为诱导剂,多西环素虽是已被广泛批准使用的广谱抗生素,概念验证也是清晰的。然而其向人体全身给药可能带来的菌群影响、以及长期应用的潜在副作用,均需在临床转化路径中予以评估。

现有研究也提示,其在较高浓度下可能影响线粒体功能、细胞代谢等,因此,在向人体临床转化的过程中,替代性可诱导系统(如使用植物来源的激素模拟物或其他诱导剂)的开发将是需要认真考虑的问题之一。

值得注意的还包括基因改造细胞的安全性。BOOST 策略涉及对原代人类肝细胞和成纤维细胞进行稳定的基因改造,引入不可降解 YAP 突变体和生长因子表达盒。在人体应用中,异常增殖的长期安全性监控、基因整合的潜在位置效应等,均需要长期安全性研究。

最后,目前实验使用的是原代人类肝细胞,其来源本身受限于供体器官的可及性。未来若能与诱导多能干细胞(iPSC)来源的肝细胞相结合,则可在理论上实现无限细胞来源,但 iPSC 来源 HEPs 的成熟度和功能性尚属于前沿且较有争议的研究方向。

更广阔的应用图景

除了对抗重症肝脏疾病,BOOST 的意义还在于其为“按需可控的实体器官细胞疗法”这一概念建立了初步的技术原型。

桑吉塔·巴蒂亚教授表示,这一策略的底层逻辑在原理上可以延伸至其他同样受规模化挑战困扰的工程化组织疗法,例如工程化心肌组织以治疗心力衰竭、工程化胰岛素分泌组织治疗糖尿病等。 在这些场景中,能够先植入小规模的功能性构建体、再按需扩增至治疗剂量,将从根本上改变实体器官细胞疗法的开发逻辑。

怀斯研究所的创始主任、器官芯片技术的先驱人物唐纳德·英格伯(Donald Ingber)教授评价称,这项研究代表了一种解决移植肝脏供体短缺的全新方案,并具有同等重要的跨疾病应用潜力:“这正是怀斯研究所工作理念的生动体现,我们致力于改变那些往往已别无选择的患者的生活。”

参考来源:

https://www.science.org/doi/10.1126/sciadv.adz8362

https://wyss.harvard.edu/news/growing-liver-tissue-on-demand-directly-in-the-body/

运营/排版:何晨龙

主题:组织|组织工程学|克里斯托弗·陈|工程化肝组织构建体