登录

【读财报】风险提示有待加强:江海证券、民生证券等研报审慎性引关注


速读:然而,在中宠股份披露监管处罚事项后不久,江海证券发布研报并给予中宠股份买入评级。 2025年11月7日,江海证券发布关于中宠股份的研究报告《自主品牌延续高增。 证监会《发布证券研究报告暂行规定》明确指出,证券公司、证券投资咨询机构发布证券研究报告,应当遵守法律、行政法规和本规定,遵循独立、客观、公平、审慎原则,有效防范利益冲突,公平对待发布对象。
【读财报】风险提示有待加强:江海证券、民生证券等研报审慎性引关注 _ 东方财富网

【读财报】风险提示有待加强:江海证券、民生证券等研报审慎性引关注

2026年04月16日 08:09

  新华财经北京4月16日电作为资本市场中投资者决策的重要参考依据,券商研报不仅承载着为投资者传递专业分析、挖掘投资价值的功能,更肩负着充分揭示风险的责任。

  证监会《发布证券研究报告暂行规定》明确指出,证券公司、证券投资咨询机构发布证券研究报告,应当遵守法律、行政法规和本规定,遵循独立、客观、公平、审慎原则,有效防范利益冲突,公平对待发布对象。

  然而在实操中,部分券商在上市公司出现违规被监管部门处罚后,未对标的公司的合规处罚风险作出相应提示,甚至于股价高位区间给予买入评级。

   江海证券研报合规风险提示不足

   中宠股份 主营业务为 宠物食品 及用品的研发、生产与销售。2024年下半年以来, 中宠股份 股价波动上行,在2025年中旬最高攀升至73.74元/股,期间涨幅超过300%。随后,公司股价在相对高位震荡。

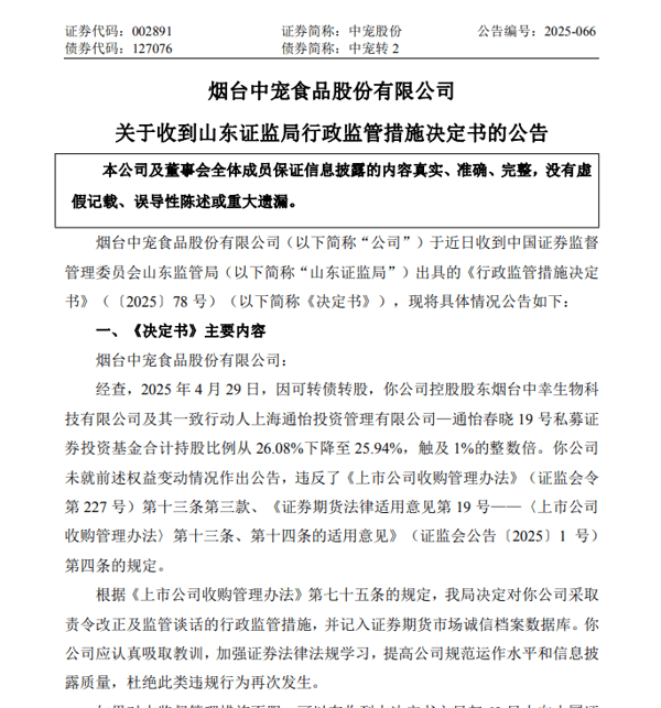
  2025年10月22日, 中宠股份 披露收到山东证监局行政监管措施决定书,控股股东及一致行动人因可转债转股引发持股比例变动触及1%整数倍,未按规定履行信息披露义务,公司被采取责令改正及监管谈话措施,相关违规情况被记入证券 期货 市场诚信档案。

35dda44b2bf5426480236428790c3b8f.png 图1:中宠股份收监管函公告

  然而,在中宠股份披露监管处罚事项后不久,江海证券发布研报并给予中宠股份买入评级。

798a138e39cc4eb1802953f8698c7a30.png 图2:江海证券2025年11月7日研报

  2025年11月7日,江海证券发布关于中宠股份的研究报告《自主品牌延续高增,海外新增产能逐步释放》,预计公司2025-2027年公司归母净利润分别为4.68/5.88/7.24亿元,同比增长18.81%/25.66%/23.18%;市值对应2025-2027年PE分别为37.6/30.0/24.3倍,首次覆盖给予“买入”评级。该研究报告中,并未对中宠股份信息披露违规、收到监管罚单的合规风险作出提示。

  发布研报当日,中宠股份收盘价56.96元/股,处于阶段性高位。随后,公司股价一路下跌至2026年3月。

   紫光国微 信披违规遭警示民生证券研报风险提示是否充分?

   紫光国微 主营业务为特种集成电路、智能安全芯片等产品的研发、生产与销售。

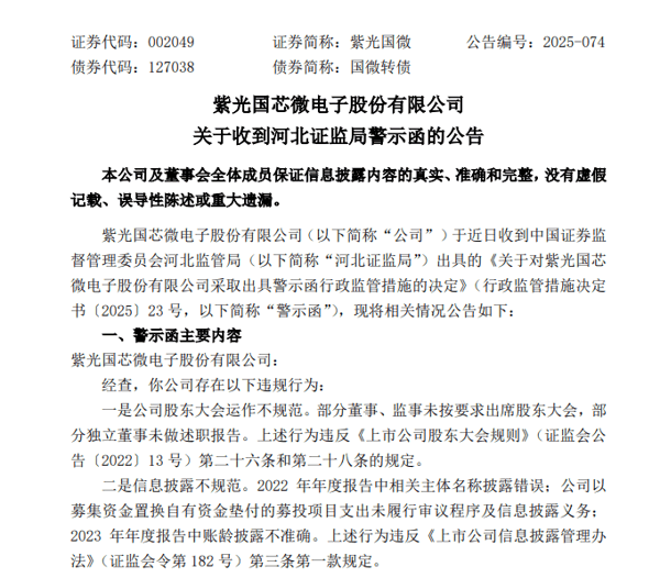
  2025年7月30日, 紫光国微 披露收到河北证监局行政监管措施决定书,公司存在股东大会运作不规范、信息披露不规范问题,信披不规范具体包括年报主体名称披露错误、募投项目置换未履行审议及信披程序、年报账龄披露不准确等,据此紫光国微被出具警示函。

e5c9fe3005174e2d989bae7e7295283e.png 图3:紫光国微收监管函公告

  2025年6月以来,紫光国微股价震荡上行,在2025年10月初最高攀升至94.83元/股。

d92c9072a91f4899aece1db777717f54.png 图4:民生证券2025年9月27日研报

  2025年9月27日,在紫光国微股价相对高位时,民生证券(现已更名为 国联民生 证券)发布研报《 股权激励 高目标彰显信心,特种芯片龙头焕新机》,基于公司的 股权激励 计划,给出维持“推荐”评级,对紫光国微合规问题并未提及。

  截至2026年4月15日收盘,紫光国微股价为70.18元/股,较去年10月高点跌超20%。

(文章来源:新华财经)

主题:财经|新股|基金|江海证券