登录

华金策略:经济回升时科技和周期占优吗?


速读:复盘历史,经济回升时科技行业相对沪深300较少有超额收益,主要受产业趋势、业绩、资金流入等因素驱动。 (1)经济回升时科技行业相对沪深300较少有超额收益:6次中有1次全部科技行业、1次部分科技行业相对沪深300有超额收益。 复盘历史,经济回升时顺周期行业相对沪深300多有超额收益,主要受景气度和业绩、资金流入、政策等因素驱动。 (1)经济回升时科技行业相对沪深300较少有超额收益:6次中有1次(2013/6-2013/9)全部科技行业、1次(2014/3-2014/7)部分科技行业相对沪深300有超额收益。 (2)科技行业有超额收益主要受产业趋势、业绩、资金流入、估值、政策等因素驱动。
华金策略:经济回升时科技和周期占优吗? _ 东方财富网

华金策略:经济回升时科技和周期占优吗?

2026年04月19日 13:3

华金证券

   投资要点

   复盘历史,经济回升时科技行业相对沪深300较少有超额收益,主要受产业趋势、业绩、资金流入等因素驱动。 (1)经济回升时科技行业相对沪深300较少有超额收益:6次中有1次全部科技行业、1次部分科技行业相对沪深300有超额收益。(2)科技行业有超额收益主要受产业趋势、业绩、资金流入、估值、政策等因素驱动。一是产业趋势向上是科技行业有超额收益的核心因素。二是业绩也是科技行业有超额收益的重要驱动因素。三是资金流入可能使科技行业有超额收益。四是估值较低有利于科技行业有超额收益。五是积极的政策也有利于科技行业有超额收益。

   复盘历史,经济回升时顺周期行业相对沪深300多有超额收益,主要受景气度和业绩、资金流入、政策等因素驱动。 (1)经济回升时顺周期行业相对沪深300多有超额收益:6次中有4次顺周期行业相对沪深300有超额收益。(2)顺周期行业有超额收益主要受景气度和业绩、资金流入、政策、估值等因素驱动。一是景气度向上和业绩改善是顺周期行业有超额收益的核心因素。二是资金流入是导致顺周期行业有超额收益的重要因素。三是积极的政策可能使得顺周期行业有超额收益。

   当前来看,科技和顺周期行业短期可能继续相对占优。 一是科技和顺周期行业短期产业趋势或景气度可能持续上行:首先,AI产业趋势不断上行,短期继续驱动AI硬件等景气上升;其次,美伊冲突以及反内卷政策等导致 有色金属 、化工等相关商品价格上涨,周期行业景气度短期也可能继续上行。二是科技成 长和 部分周期行业短期业绩可能继续改善。三是短期基金和融资等可能流入科技成 长和 顺周期行业:首先,一季度主动基金可能继续加仓 有色金属 、化工、科技硬件、电新、 创新药 等行业;其次,随着美伊冲突边际缓和、后续情绪可能企稳,融资可能继续流入科技成 长和 有色金属 、化工等部分周期行业。四是短期科技成长和顺周期行业可能继续受政策支持。五是当前科技行业估值相对偏高、顺周期行业相对偏低。

   A股短期可能延续震荡偏强趋势。 (1)短期经济和盈利可能继续处于回升趋势中。一是短期经济可能继续企稳回升:首先,出口短期依然可能维持较高增速;其次,短期制造业投资可能维持回升趋势, 房地产 投资增速降幅可能进一步收窄,基建投资增速可能有所企稳回升;最后,短期消费增速可能有所企稳回升。二是短期企业盈利可能进一步改善。(2)短期流动性仍可能维持宽松。一是短期宏观流动性可能维持宽。二是短期股市资金可能继续回流。(3)短期风险偏好可能进一步回升。一是短期美伊冲突继续边际缓和:首先,美伊谈判仍可能继续进行;其次,全球资本市场对美伊冲突可能边际缓和的预期较强。二是短期政策依然可能偏积极。

   行业配置:短期继续聚焦科技成长和部分周期等行业。 (1)成长中的 电力 设备、 传媒 、 汽车 等PEG较低,价值中的 非银金融 、 食品饮料 、 农林牧渔 等估值较低。(2)短期建议继续逢低配置:一是政策和产业趋势向上的 通信 (AI硬件)、 电子 (AI硬件、 半导体 )、电新(AI 电力 、储能)、有色金属、 军工 ( 商业航天 )、 创新药 、化工等行业;二是券商、消费( 食品饮料 、社服、 商贸零售 )等基本面可能改善和补涨的行业。

   风险提示:历史经验未来不一定适用、政策超预期变化、经济修复不及预期。

图片 正文内容

   一、经济回升时科技和周期会占优吗?

   (一)复盘历史,经济回升时科技和顺周期占优主要取决于景气度

  2010年以来经济指标回升(主要从PPI由负转正和出口同比增速大于10%角度筛选)共有6段,分别是2010/9-2013/1、2013/6-2013/9、2014/3-2014/7、2016/9-2017/2、2020/4-2020/12、2024/3-2024/5,期间科技(选取 电子 、 计算机 、 通信 、 传媒 、 电力 设备、 医药生物 ,下同)和顺周期(选取 钢铁 、 煤炭 、有色金属、 基础化工 、 食品饮料 、 房地产 ,下同)行业相对沪深300超额收益(下同)主要受业绩、资金流入、估值、景气度、政策等因素影响。

图片   1、复盘历史,经济回升时科技占优主要受产业趋势、业绩等因素驱动

   复盘历史,经济回升时科技行业相对沪深300较少有超额收益,主要受产业趋势、业绩、资金流入等因素驱动。 (1)经济回升时科技行业相对沪深300较少有超额收益:6次中有1次(2013/6-2013/9)全部科技行业、1次(2014/3-2014/7)部分科技行业相对沪深300有超额收益。(2)科技行业有超额收益主要受产业趋势、业绩、资金流入、估值、政策等因素驱动。一是产业趋势向上是科技行业有超额收益的核心因素:2013/6-2013/9、2014/3-2014/7期间移动互联网产业趋势持续向上,移动互联网用户数明显增长,同时带动网络购物用户规模快速增长, 计算机 、 传媒 等超额收益较高。二是业绩也是科技行业有超额收益的重要驱动因素:2013/6-2013/9、2014/3-2014/7期间科技行业业绩增速排名在6次中最好,尤其是 电子 和 通信 等行业排名靠前。三是资金流入可能导致科技行业有超额收益:首先,2013/6-2013/9期间主动基金多加仓科技行业,平均加仓0.58PP,2014/3-2014/7期间加仓通信行业0.67PP;其次,2013/6-2013/9、2014/3-2014/7期间融资均大幅流入科技行业,平均净流入66.6亿元和23.7亿元。四是估值较低有利于科技行业有超额收益:首先,2013/6-2013/9期间科技行业估值历史分位数均值为30.6%,为6次经济指标回升时期中第2低;其次,2014/3-2014/7期间TMT行业估值历史分位数普遍在30%左右。五是积极的政策也有利于科技行业有超额收益:如2013/8国务院印发《关于促进信息消费扩大内需的若干意见》明确年内发放4G牌照、全面推进三网融合等,2014年两会强调以创新支撑和引领经济结构优化升级。

图片 图片 图片 图片   2、复盘历史,经济回升时顺周期占优主要受景气度和业绩等因素驱动

   复盘历史,经济回升时顺周期行业相对沪深300多有超额收益,主要受景气度和业绩、资金流入、政策、估值等因素驱动。 (1)经济回升时顺周期行业相对沪深300多有超额收益:6次中有4次(2014/3-2014/7、2016/9-2017/2、2020/4-2020/12、2024/3-2024/5)顺周期行业相对沪深300有超额收益。(2)顺周期行业有超额收益主要受景气度和业绩、资金流入、政策、估值等因素驱动。一是景气度向上和业绩改善是顺周期行业有超额收益的核心因素:首先,2014/3-2014/7期间有色金属商品价格指数上涨,2016/9-2017/2期间化工品价格指数上涨;其次,2016/9-2017/2期间顺周期行业业绩增速排名均值为8,2020/4-2020/12期间顺周期行业业绩增速排名均值为15,分别为6次中第1、第3高。二是资金流入也是导致顺周期行业有超额收益的重要因素:首先,有超额收益期间主动基金多加仓顺周期行业,如2016/9-2017/2期间平均加仓0.44pp、2020/4-2020/12期间平均加仓1.07pp,分别为6次中第2、第1高;其次,有超额收益期间融资多流入顺周期行业,如2016/9-2017/2期间平均净流入16.3亿元、2020/4-2020/12期间平均净流入139.6亿元,分别为6次中第3、第1高。三是积极的政策可能使得顺周期行业有超额收益:如2014/3-2014/7期间国务院研究部署抑制部分行业产能过剩和重复建设,2024/3-2024/5期间国务院印发《2024—2025年节能降碳行动方案》。四是估值较低有利于顺周期行业有超额收益:如2014/3-2014/7、2024/3-2024/5期间顺周期行业估值历史分位数均值分别为37.9%和38.8%。

图片 图片 图片 图片 (二 )当前来看,科技和顺周期行业短期可能继续相对占优

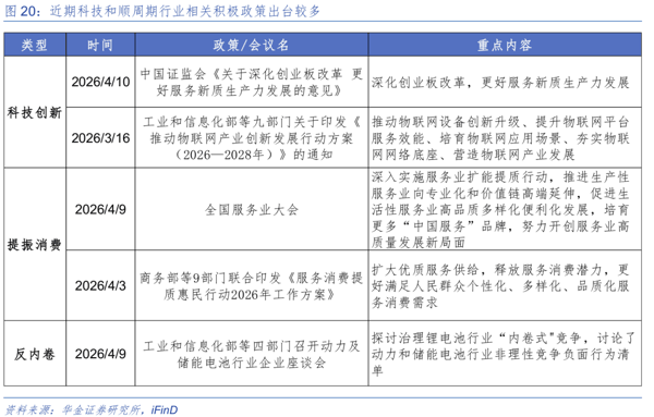
   当前来看,科技和顺周期行业短期可能继续相对占优。 一是科技和顺周期行业短期产业趋势或景气度可能持续上行:首先,AI产业趋势不断上行,短期继续驱动AI硬件等景气上升;其次,美伊冲突以及反内卷政策等导致有色金属、化工等相关商品价格上涨,相关的周期行业景气度短期也可能继续上行。二是科技成长和部分周期行业短期业绩可能继续改善:首先, 钢铁 、有色金属、电子、 电力设备 等科技和周期行业已披露年报同比增速排名靠前,分别为第1、第2、第3、第5;其次,科技硬件、交运、有色金属、 电力设备 等1-2月工业企业利润增速排名靠前,因此科技成长和部分周期行业一季报盈利增速可能继续占优。三是短期基金和融资等可能流入科技成长和顺周期行业:首先,2025年四季度主动基金平均加仓顺周期行业0.4PP,平均减仓科技行业0.73PP,随着景气度不断上行,一季度主动基金可能继续加仓有色、化工等周期行业,同时可能加仓科技硬件、电新、 创新药 等科技成长行业;其次,3月以来融资净流入科技行业均值为39.4亿元,净流出顺周期行业均值为0.1亿元,随着美伊冲突边际缓和、后续情绪可能企稳,融资可能继续流入科技成长和有色金属、化工等部分周期行业。四是短期科技成长和顺周期行业可能继续受政策支持:首先,近期中国证监会《关于深化创业板改革更好服务新质生产力发展的意见》、推动 物联网 产业创新发展行动方案(2026—2028年)》等支持科技创新相关政策不断;其次,全国服务业大会强调服务业扩能提质,商务部等9部门联合印发《服务消费提质惠民行动2026年工作方案》,短期提振消费相关政策积极。五是当前科技行业估值相对偏高、顺周期行业相对偏低:截至4月17日,科技行业估值历史分位数均值为70.8%,顺周期行业估值历史分位数均值为49.9%。

图片 图片 图片    二、周度策略:A股短期可能延续震荡偏强趋势

   短期经济和盈利可能继续处于回升趋势中。 (1)短期经济可能继续企稳回升。一是短期出口可能维持较高增速:首先,3月出口同比增速为2.5%(前值为39.6%),出现回落,主要是受去年3月高基数和春节错位等因素的影响,同时高新技术行业和对新兴市场国家出口依然维持较高增速,3月对东南亚国家出口增速增长至19.6%(前值为16.8%);其次,展望后续,外需短期仍然可能偏强,同时美伊冲突使得我们成本优势凸显,出口短期依然可能维持较高增速。二是固定资产投资仍具韧性:首先,1-3月固定资产投资累计同比增速为1.7%,较1-2月1.8%稍有回落,但制造业投资3月累计同比为4.1%(前值为3.1%),同时高新技术行业制造业3月累计同比增速由2月的2.9%上升至5.2%,后续在科技创新、外需较强、企业盈利修复下制造业投资可能维持回升趋势;其次, 房地产 投资3月累计同比为-11.2%(前值为-11.1%),依然偏弱,但在政策持续宽松和预期改善下,短期地产销售已有所企稳回升,后续房地产投资增速降幅可能进一步收窄;最后,3月基建投资累计同比增速为8.9%,较2月11.4%有所回落,与春节较晚、开工延后有一定关系,后续随着开工旺季的到来,基建投资增速可能有所企稳回升。三是短期消费增速可能企稳回升:首先,3月社零同比增速由2月的2.8%进一步回落至1.7%,主要是高基数叠加 汽车 消费走弱( 汽车 类零售额同比增速为-11.8%),但服务消费和 餐饮 消费增速依然维持较高水平;其次,展望后续,在政策持续支持服务消费、“五一”和春假等消费旺季刺激、经济和盈利回升带动收入预期回升等因素驱动下短期消费增速可能有所企稳回升。(2)短期企业盈利可能进一步改善。一是 3月PPI同比转正,同比增速达0.5%(前值为-0.9%),短期商品价格可能继续偏强,PPI可能继续回升,工业企业利润增速可能继续回升。二是当前已披露的A股2025年年报盈利同比增速为正的公司占比达57.8%,其中 钢铁 、有色、电子等周期和科技行业已披露年报盈利增速较高,分别为119.8%、64.4%、39.6%,在商品价格维持高位、科技硬件景气度持续较高下,A股一季报盈利增速可能继续处于回升周期中。

图片 图片 图片 图片    短期流动性仍可能维持宽松,股市资金可能继续回流。 (1)短期宏观流动性可能维持宽松。一是短期海外流动性难收紧:首先,美国3月CPI由2月的2.4%上升至3.3%,美伊冲突导致美国通胀上升压力加大,3月PPI由2月的3.4%上升至4.0%,CME预测美联储4月不降息的概率超过98%;其次,随着美伊冲突可能边际缓和,且美国3月非农就业中的劳动参与率和时薪同比增速均继续回落,美国3月非农时薪同比由2月的3.8%下降至3.5%,劳动参与率由62.0%下降至61.9%,美国就业短期依然偏弱,预计美联储今年大概率不会加息,短期海外流动性难收紧。二是短期国内央行可能维持流动性宽松:短期随着美伊冲突可能边际缓和,美元指数继续维持低位震荡,人民币汇率持续震荡偏强,海外对国内流动性宽松的掣肘较小,在保增长需求下短期国内央行可能维持流动性宽松。(2)短期股市资金可能继续回流。一是历史经验上,A股因外部事件而短期快速调整后,底部震荡时外资可能回流,外资在底部震荡期净流入均值为767.3亿元。二是美伊冲突以来,3月2日-4月3日融资已累计净流出891.3亿元,而随着冲突缓解,4月7-16日融资已累计净流入861.9亿元,外资成交额占比自2月27日高点回落2.6个百分点,截至4月17日外资成交额占比相比4月2日低点回升1.2个百分点,后续随着市场情绪的回升,融资、外资等资金可能继续回流。

图片 图片 图片    短期风险偏好可能进一步回升。 (1)短期美伊冲突继续边际缓和。一是美伊谈判仍可能继续进行,特朗普表示美国对伊朗的战争已经结束,4月15日美国与伊朗谈判代表在最新一轮会谈中取得进展,正逐步接近达成一项结束冲突的框架性协议。二是全球股市表现较强,原油出现回落,全球资本市场情绪回升,显示资本市场对美伊冲突影响最大的时候已经过去、未来可能边际缓和的预期较强。(2)短期政策依然可能偏积极。一是近日商务部、中国进出口 银行 联合印发《关于强化进出口信贷支持服务“十五五”商务高质量发展良好开局的通知》,旨在加大进出口信贷支持力度,加快推动商务高质量发展,服务“十五五”良好开局。二是国务院办公厅印发《关于深化投资审批制度改革的意见》,进一步优化投资审批权限配置、提升投资服务便利度、强化投资项目全过程监管,着力扩大有效投资,显示短期稳外贸、扩投资的宏观政策正积极落地实施。

   三、行业配置:短期继续聚焦科技成长和部分周期等行业

(一 )成长中的电力、传媒,价值中的非银、食饮估值性价比较高

   当前成长一级行业中的 电力设备 、传媒、汽车等PEG较低。 成长一级主要从预测PEG的角度筛选,电力设备、传媒、汽车预测PEG较低,分别为0.76、0.99、1.40。

图片    当前成长二级行业中的航海装备、游戏、 商用车 、 电池 等PEG较低。 成长二级主要从预测PEG的角度筛选,航海装备、游戏、 商用车 、 电池 预测PEG较低,分别为0.27、0.44、0.60、0.70。

图片    当前价值一级行业中的 非银金融 、食品饮料、 农林牧渔 估值较低。 价值一级行业主要从估值历史分位数的角度筛选,当前 非银金融 、食品饮料、 农林牧渔 估值历史分位数相对较低,分别为0.4%、11.2%、19.1%。

图片    当前价值二级行业中的保险、 白色家电 、证券估值较低。 价值二级行业主要从估值历史分位数的角度筛选,当前保险、 白色家电 、证券估值历史分位数相对较低,分别为0.6%、3.4%、8.1%。

图片 (二 ) 短期继续逢低配置科技成长、部分周期和消费等行业

   短期建议逢低配置政策和产业趋势向上的通信(AI硬件)、电子(AI硬件、 半导体 )、电新(AI电力、储能)、有色金属、 军工 ( 商业航天 )、创新药、化工等行业。 (1)通信:一是2026全球6G技术与产业生态大会将于4月21-23日在南京举行,大会以“极致连接·智能融合·场景共创·产业共赢”为主题,汇聚全球创新力量,推动6G从实验室走向产业生态;二是OSIC 2026第3届AI+光电智联大会将于4月23-24日在苏州举办,活动以技术培训、主论坛+跨界应用、新品展示等多元形式,聚焦AI算力光通信产业延伸至6G空天地海一体化、车路云智能网联、具身智能互联等前沿领域,共话光电产业新增长。(2)电子:一是2月半单体销售额上涨,同比上涨57.32%,环比上涨3.55%;二是2026(第五届) 半导体 生态创新大会将于4月22-23日在上海举办,本届大会以“生态深度融合创新驱动突破”为主题,汇聚政、产、学、研、用多方力量,助力中国半导体产业筑牢核心竞争力,推动全球半导体产业高效整合与协同发展。(3)电新:一是2026(第六届)固体氧化物 电池 技术发展与产业论坛于 2026年4月15-17日在四川成都举办,本届论坛以 “迈向SOC规模化零碳时代”为主题,加速打通产业链,为双碳目标下的能源结构转型贡献力量;二是第四届 虚拟电厂 运营与未来发展研讨会将于4月23-24日在四川广安举行,此次研讨会将展出CET 虚拟电厂 运营管理系统及相关硬件产品。(4)有色金属:一是近期 铜 、锡现货均价连续上涨,截至4月15日, 铜 现货均价较3月20日上涨7.45%,锡现货均价较3月20日上涨10.58%;二是有色金属标准项目论证会暨标准制修订工作会议将于2026年4月21-24日在重庆市召开,加强标准对行业发展的支撑和引领作用,促进有色金属领域标准化工作提质增效。(5) 军工 :一是2026军工表面工程技术大会将于2026年4月22-24日在四川成都举办,会议将以“低碳引领、数智赋能、融合发展”,为主题,助力国防科技工业与装备制造业高质量发展;二是2026年中国航天大会(China Space Conference 2026)将于2026年4月举办,加强航天系统 工程建设 ,推动航天产业科学发展,促进国内外合作与交流。(6)医药:一是美国癌症研究协会年会于4月17-22日召开,104家中国药企携250余款创新药亮相;二是第三届器官芯片与微生理系统前沿论坛将于4月24日在北京国际会议中心举办,会议以“赋能生物医药、共创新质未来”为主题,促进科学研究、产业需求、标准制定和监管体系的有效衔接。(7)化工:一是第一届催化剂技术创新应用发展大会将于2026年4月22-23日在浙江省湖州市举办,推动科研成果高效转化落地,加快新型催化剂研发应用推广,助力炼化一体化高效协同,实现炼化企业高质量发展;二是2026 石油石化 安全与应急管理创新发展大会将于4月23-24日在北京市举办,稳步推进数智安全管控水平,大力提升基层实战化应急管理能力,开创 石油石化 领域安全生产与应急管理新局面。

图片    短期建议逢低配置券商、消费(食品饮料、社服、 商贸零售 )等基本面可能改善和补涨的行业。 (1)券商:一是近期全A成交额回暖,市场情绪逐步恢复下券商交易佣金可能提升,行业景气可能改善;二是Digital Quant 2026 & HSC Asset Management Conference将于4月23日在香港合和 酒店 举办,本次峰会将汇聚全球金融巨头、顶级咨询机构及数字资产先锋,共同探讨量化金融与 资产管理 的新范式。(2)消费:一是3月 化妆品 类零售增速大幅回升,同比增速8.30%,较12月增长21.84%;二是第九届数字中国建设峰会主题交流——数字互动与消费新业态新模式新场景大会将于4月29日在福州海峡国际会展中心7号馆举办,大会以“数实互动催生消费三新,数智融合激活经济增长新引擎”为主题,探索数字消费升级新路径。

图片    四、风险提示

   1.历史经验未来不一定适用:文中相关复盘具有历史局限性,不同时期的市场条件、行业趋势和全球经济环境的变化会对投资产生不同的影响,过去的表现仅供参考。

   2.政策超预期变化:经济政策受宏观环境、突发事件、国际关系的影响可能超预期或者不及预期,从而影响当下分析框架下的投资决策。

   3.经济修复不及预期:受外部干扰、贸易争端、自然灾害或其他不可预测的因素影响,经济修复进程可能有所波动,从而影响当下分析框架下的投资决策。

(文章来源:华金证券)

主题:华金策略|新股|期指|美股