重编程特定神经元能恢复小鼠记忆功能
速读:重编程特定神经元能恢复小鼠记忆功能。
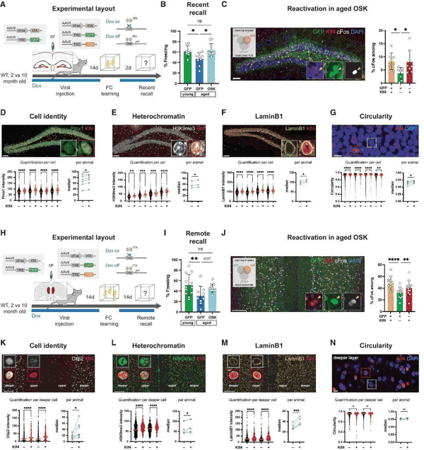
他们利用腺相关病毒作为载体,通过精确脑部注射,将标记学习激活神经元的荧光系统和可控开启OSK表达的时间开关两个元件送入两大关键脑区——海马体齿状回与内侧前额叶皮层。
团队采用部分重编程技术,短暂启动三个关键基因Oct4、Sox2和Klf4(简称OSK)。
重编程特定神经元能恢复小鼠记忆功能

重编程记忆相关神经元,可有效恢复小鼠模型的记忆能力。图片来源:《神经元》杂志
瑞士洛桑联邦理工学院脑心智研究所科学家在10日出版的《神经元》杂志上发表论文指出:通过重编程与记忆相关的特定神经元,可有效恢复多种疾病模型小鼠的记忆功能。
团队将目光投向一类特殊的神经元——“记忆印痕细胞”。这些神经元在学习时被激活,在回忆时被再度“点亮”,构成大脑中真实的“记忆痕迹”。但在老年动物或阿尔茨海默病模型动物中,这些印痕细胞常出现功能紊乱,导致记忆提取失败。若能在衰退发生后,重新激活这些记忆印痕神经元,就可能找回丢失的记忆。
团队采用部分重编程技术,短暂启动三个关键基因Oct4、Sox2和Klf4(简称OSK)。此前研究表明,这组因子可在一定程度上逆转细胞老化迹象。但最新研究创新之处在不泛化作用于全脑,而是精准锁定记忆印痕神经元。
他们利用腺相关病毒作为载体,通过精确脑部注射,将标记学习激活神经元的荧光系统和可控开启OSK表达的时间开关两个元件送入两大关键脑区——海马体齿状回与内侧前额叶皮层。前者主导近期记忆的形成与提取,后者则负责远期记忆和回忆。
结果显示,在老年小鼠中,仅需短暂激活海马体内的印痕神经元OSK表达,其记忆表现便恢复至年轻小鼠水平;而靶向前额叶皮层时,几周前形成的遥远记忆也得以重现。不仅如此,这些被重编程的神经元展现出“返老还童”的迹象,不仅保持原有身份特征,分子层面也回归年轻状态,甚至逆转了与衰老相关的核结构异常。
深入分析显示,OSK的激活不仅能纠正与疾病相关的基因表达紊乱,还能修复神经元放电模式的异常。