登录

康佳、维信诺、闻泰科技、芯瑞达、蓝思科技、龙腾光电等12企披露最新董事与高管人事调整


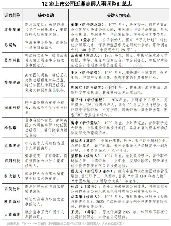
速读:1月13日,康佳集团股份有限公司发布公告,正式披露公司副总裁人事变动事宜,原副总裁杨波先生因工作安排辞职,董钢先生获聘为新任副总裁。 为确保公司经营管理工作的平稳有序推进,康佳集团于2026年1月12日召开第十一届董事会第七次会议,审议通过了聘任议案,同意聘任董钢先生为公司副总裁,任期与本届高级管理人员任期一致。
2026年01月16日 14:2

    2026年开年以来,资本市场人事变动进入密集窗口期,一批横跨核心赛道的上市公司集中启动人事布局。近期,康佳集团、芯瑞达、蓝思科技、茂硕电源、闻泰科技、维信诺、龙腾光电、拓荆科技、科大讯飞、乐凯胶片、欧莱新材、大族激光等12家企业相继披露人事调整公告,覆盖显示光电、AI人工智能、扩展现实(xR)、显示装备与材料、智能终端制造等多个领域。

    此次12家企业的人事调整呈现多维布局特征,涵盖董事会换届、高管团队迭代、核心技术人员变动及董秘、财务总监等关键岗位补选,一系列举措密集落地、衔接有序。这既是上市公司主动优化公司治理结构、提升决策与运营效率的战略动作,更是立足新一年发展目标,精准匹配人才需求、筑牢战略落地根基的重要布局,折射出企业应对行业竞争的深层考量。

康佳集团原副总裁杨波先生辞职 董钢先生履新

    1 月 13 日,康佳集团股份有限公司发布公告,正式披露公司副总裁人事变动事宜,原副总裁杨波先生因工作安排辞职,董钢先生获聘为新任副总裁。

    公告显示,杨波先生近日向公司董事会递交了书面《辞职报告》,因工作安排原因申请辞去公司副总裁职务。该辞职自《辞职报告》送达公司董事会之日起生效,辞职后杨波先生将继续在公司任职。

    为确保公司经营管理工作的平稳有序推进,康佳集团于 2026 年 1 月 12 日召开第十一届董事会第七次会议,审议通过了聘任议案,同意聘任董钢先生为公司副总裁,任期与本届高级管理人员任期一致。

    公开简历显示,董钢先生为汉族,1977 年出生,持有华东政法大学法学硕士学位,拥有丰富的企业管理及法律合规相关工作经验。其过往曾历任中国华源集团有限公司法律事务部副总经理、三九企业集团企业管理部副总经理、华润资产管理有限公司法律监察部总经理、华润(集团)有限公司法律合规部副总经理等职务,目前担任康佳集团股份有限公司党委委员、副总裁。

芯瑞达完成董事会换届 选举新一届董监高团队并明确战略方向

    2026 年 1 月 10 日,安徽芯瑞达科技股份有限公司(证券代码:002983,证券简称:芯瑞达)发布公告,正式宣布完成第四届董事会换届选举及高级管理人员、证券事务代表聘任工作。

    新一届董事会成员包括:非独立董事彭友(董事长)、唐先胜、王光照、李泉涌、吴疆(职工代表董事)、张红贵;独立董事程昔武、章军、吕国强。此次换届后,原独立董事黄荷暑女士、刘志迎先生不再担任公司任何职务。

    高级管理人员及证券事务代表聘任:聘任李泉涌为 2026 年度轮值总经理(任期一年),王光照为副总经理,唐先胜为财务总监兼董事会秘书,屈晓婷为证券事务代表。除轮值总经理外,其余人员任期与第四届董事会任期一致。

    作为公司创始人,新任董事长彭友为国家 "万人计划" 科技创业领军人才,深耕新型显示光电领域十余年,累计获得发明专利 28 项、实用新型专利 99 项、外观专利 16 项,在技术研发与产品设计领域获得市场广泛认可。

蓝思科技补选独立董事 汤湘希先生获提名为候选人

    近日,蓝思科技股份有限公司(证券代码:300433,证券简称:蓝思科技)发布公告,披露公司于 2026 年 1 月 12 日召开第五届董事会第十次会议,审议通过《关于补选独立董事的议案》,同意提名汤湘希先生为公司第五届董事会独立董事候选人。

    公告显示,汤湘希先生出生于 1963 年 10 月,博士研究生学历,现任中南财经政法大学会计学院教授、博士生导师,同时兼任中国商业会计学会副会长、中国成本研究会常务理事。其任职经历丰富,历任中南财经政法大学会计学院会计系副主任、主任,会计学院副院长,还曾担任财政部企业会计准则咨询委员会第一、二届委员。目前,汤湘希先生担任湖北省鄂旅投旅游发展股份公司、武汉元丰汽车电控系统股份有限公司等未上市公司独立董事,以及金鹰重型工程机械股份有限公司等上市公司独立董事,且已取得独立董事资格证书。

茂硕电源高管团队调整 王凡、陈国红履新 艾静卸任副总经理

    2026 年 1 月 12 日,茂硕电源科技股份有限公司召开第六届董事会 2026 年第 1 次临时会议,完成高级管理人员团队调整,相关人事变动自本次董事会审议通过之日起生效。

    经公司董事会提名委员会提名及审计委员会资格审查,董事会同意聘任王凡先生担任公司副总经理、财务总监职务,聘任陈国红女士担任公司副总经理职务,两人任期均至第六届董事会届满之日止。同时,董事会同意免去艾静女士的公司副总经理职务,艾静女士后续将不再在公司及子公司担任任何职务。

    另据早先公告,茂硕电源于 2026 年 1 月 8 日收到艾静女士的辞职申请。艾静女士申请辞去公司董事、财务总监职务,辞职后仍将继续担任公司副总经理一职。

    公告披露了新任高管的详细背景信息。王凡先生出生于 1989 年 8 月,中国国籍,无境外永久居留权,毕业于安徽大学金融学专业。其职业生涯履历丰富,2013 年 7 月加入中国重汽集团济南卡车股份有限公司,2017 年 5 月升任计划财务部会计室副主任;2020 年 7 月加入银丰生物工程集团有限公司,历任计划财务部财务经理、子公司财务总监;2022 年 3 月担任济南三千茶农茶业有限公司副总裁,分管财务工作;2025 年 5 月至 2026 年 1 月期间,任济南产业发展投资集团有限公司财务管理部资深经理。

    陈国红女士出生于 1974 年 11 月,中国国籍,无境外永久居留权,毕业于济南大学工商管理专业。2000 年 4 月加入澳利集团有限公司,担任总经理助理并兼任职工董事;2023 年 12 月至 2026 年 1 月,任职于济南产发实业集团有限公司,担任董事会秘书、总经理助理职务。

闻泰科技聘任屠正锋为董事会秘书 杨沐不再代行相关职责

    近日,闻泰科技股份有限公司发布公告称,公司于 2026 年 1 月 12 日召开第十二届董事会第二十四次会议,审议通过《关于聘任公司董事会秘书的议案》,正式聘任屠正锋先生为公司董事会秘书。

    简历信息显示,屠正锋先生出生于 1976 年,拥有上海财经大学经济学学士、金融学硕士学位,以及复旦大学传播学博士学位,同时持有中国注册会计师、投资银行业务保荐代表人资格。其拥有 20 年以上投资银行业务经验,熟悉资本市场监管规则和 TMT 行业资本运作,过往曾担任中信证券投资银行 TMT 行业组联席负责人、申万宏源投资银行 TMT 行业部负责人、海通证券投资银行董事总经理、国金证券投资银行执行总经理等职务,于 2025 年 11 月加入闻泰科技。

维信诺完成董事会秘书变更 陶李接任相关职务

    近日,维信诺科技股份有限公司(证券代码:002387,证券简称:维信诺)发布公告,披露公司董事会秘书变更相关事宜,徐凤英女士因工作调整辞去董事会秘书职务,公司聘任陶李先生为新任董事会秘书,相关人事变动已履行合规程序。

    公告显示,维信诺董事会于 2026 年 1 月 15 日收到徐凤英女士提交的书面辞职报告。徐凤英女士原定任期至 2027 年 5 月 21 日,此次辞职后仍将在公司担任副总经理职务。

    同日,维信诺召开第七届董事会第三十次会议,审议通过《关于聘任公司董事会秘书的议案》。经公司第七届董事会提名委员会资格审核,董事会同意聘任陶李先生担任公司董事会秘书,任期自本次董事会审议通过之日起至第七届董事会届满之日止。

    资料显示,陶李先生为中国国籍,无境外居留权,1989 年出生,研究生学历,毕业于上海财经大学财务管理专业。入职维信诺前,其历任光大证券股份有限公司投资银行部高级经理、中信建投证券股份有限公司投资银行委员会总监。陶李先生已取得深圳证券交易所董事会秘书任职资格证书,具备履行该职责所需的职业道德、专业知识和工作经验。

龙腾光电核心技术人员赖信杰因个人原因离职 不影响公司研发及持续经营

    2026 年 1 月 15 日,昆山龙腾光电股份有限公司(证券代码:688055,证券简称:龙腾光电)发布公告(公告编号:2026-002),披露核心技术人员赖信杰先生因个人原因辞去所任职务,相关离职手续已办理完毕,离职后其不再担任公司核心技术人员及其他任何职务。

主题:副总裁