皮层外CUX 2神经元的扩张需要适应DNA修复
皮层外CUX2神经元的扩张需要适应DNA修复
作者: 小柯机器人 发布时间:2026/4/2 14:53:59
本期文章:《自然》:Online/在线发表

皮层外CUX2神经元的扩张需要适应DNA修复,这一成果由加州大学Fancy, Stephen P. J.课题组经过不懈努力而取得。相关论文于2026年4月1日发表在《自然》杂志上。
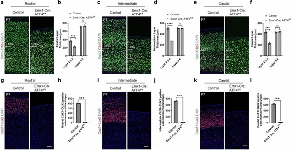
本研究表明,激活转录因子4(ATF4)在DNA损伤反应中起关键调节作用,可直接激活双链DNA修复组分,包括CIRBP、UBA52和EBF1。值得注意的是,泛皮质敲除(Emx1-Cre;Atf4fl/fl)表明,ATF4是上层2/3神经元发育所特异性需要的,其标志是剪切样同源盒2蛋白CUX2的表达。ATF4以p53依赖的方式修复DNA损伤和减轻胚胎放射状胶质祖细胞的细胞死亡。特别是,该课题组发现冷诱导RNA结合蛋白(CIRBP)是ATF4的转录靶点,ATF4是关键双链DNA修复因子共济失调毛细血管扩张突变(ATM)正常磷酸化所必需的。这些发现表明ATF4是DNA损伤反应的重要调节因子。他们进一步表明,在哺乳动物大脑发育过程中,CUX2 + 神经元在复制应激后对DNA修复有特殊的需求。
据介绍,在哺乳动物的进化过程中,皮层上部第2层和第3层(L2/3)的兴奋性神经元与其他层相比表现出不成比例的扩张。皮质神经祖细胞的复制扩张与相当大的DNA氧化损伤有关。
附:英文原文
Title: Expansion of outer cortical CUX2 neurons requires adaptations for DNA repair
Author: Xia, Wenlong, Morcom, Laura, Xu, Zhaoyang, Lu, I-Ling, Wang, Qing, Hoi, Kimberly K., Wei, Mingming, Zhu, Keying, Jordan, Gregory, Tang, Xiao-Yan, Gonzalez-Maya, Julio, Mattera, Vanesa S., Panigrahi, Sophia M., Kawaguchi, Riki, Emery, Ben, Franco, Santos J., Geschwind, Daniel H., Popko, Brian, Rowitch, David H., Fancy, Stephen P. J.
Issue&Volume: 2026-04-01
Abstract: During mammalian evolution, excitatory neurons in upper cortical layer 2 and layer 3 (L2/3) have shown a disproportionate expansion compared with other layers1,2,3,4. Replicative expansion of cortical neural progenitors is associated with considerable oxidative DNA damage. Here we show that activating transcription factor 4 (ATF4) has roles as a critical regulator of the DNA damage response, directly activating components of double-stranded DNA repair, including CIRBP, UBA52 and EBF1. Notably, pan-cortical knockout (Emx1-Cre;Atf4fl/fl) demonstrates that ATF4 is required specifically for the development of upper layer 2/3 neurons, marked by the expression of cut-like homeobox 2 protein, CUX2. ATF4 functions to repair DNA damage and attenuate cell death of embryonic radial glial progenitors in a p53-dependent manner. In particular, we show that cold inducible RNA-binding protein (CIRBP) is a transcriptional target of ATF4 that is required for normal phosphorylation of the key double-strand DNA repair factor ataxia telangiectasia mutated (ATM). These findings establish that ATF4 is an essential regulator of the DNA damage response. They further indicate that there are extraordinary requirements for DNA repair after replicative stress in CUX2+ neurons during mammalian brain development.
DOI: 10.1038/s41586-026-10290-4
Source: https://www.nature.com/articles/s41586-026-10290-4