登录

今年前三月中国脑机接口融资已超去年全年,有望进入大规模商业化“黄金窗口期”


速读:报告认为,在产业政策支持、技术突破和市场需求凸显三种因素叠加推动下,脑机接口技术有望进入大规模商业化落地“黄金窗口期”,2026年成为脑机接口规模化应用元年。 融资方面,报告显示,2025年以来脑机接口企业融资进入空前活跃期,2026年前三个月,脑机接口企业融资总金额已超2025年全年。
今年前三月中国脑机接口融资已超去年全年,有望进入大规模商业化“黄金窗口期” _ 东方财富网

今年前三月中国脑机接口融资已超去年全年,有望进入大规模商业化“黄金窗口期”

2026年04月01日 13:25

  红星资本局4月1日消息,今日北京第四波科技智库联合 中关村 天成创新研究中心发布《中国脑机接口商业化前瞻报告》(以下简称“报告”)。

  2026年,“脑机接口”首次写入政府工作报告,是中国“十五五”时期重点培育的未来产业之一。报告认为,在产业政策支持、技术突破和市场需求凸显三种因素叠加推动下,脑机接口技术有望进入大规模商业化落地“ 黄金 窗口期”,2026年成为脑机接口规模化应用元年。

摘自《中国脑机接口商业化前瞻报告》

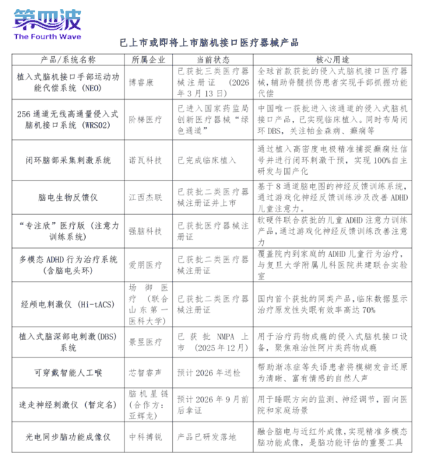
  报告指出,脑机接口在医疗领域应用已从实验室探索进入规模化临床验证、早期产业化阶段。脑机接口商业化爆发,医疗应用是最可能的引爆点。

  例如,芯智达“北脑一号”计划在2026年完成40例脊髓损伤患者的植入式临床手术。博睿康植入式脑机接口手部运动功能代偿系统获批三类 医疗器械 注册证,成为全球首款获批的侵入式脑机接口 医疗器械 。

  同时,侵入式脑机接口临床应用进入“准商业化”阶段,临床试验的突破有望快速落地。以脑虎科技、博睿康、阶梯医疗为代表的企业,在临床试验中已经积累了丰富的案例。部分半侵入式和柔性侵入式产品已进入国家药监局的“ 创新医疗 器械”绿色通道,预计2026-2027年将正式获批上市。这意味着侵入式脑机接口即将从“科研样品”转变为可收费的“ 医疗器械 ”,商业闭环即将打通。

  报告认为,非侵入式脑机接口的产品形态也逐渐成熟,以强脑科技等为代表的企业,其智能仿生手、专注力训练头环、睡眠监测仪等产品已实现规模化量产,成本大幅降低。

  脑机接口的市场前景引发研究机构的广泛关注。中商产业研究院预测,2026年中国脑机接口市场规模有望增至46亿元。中国信息 通信 研究院测算,2030年中国脑机接口产业规模有望达到100亿-140亿元。据麦肯锡预测,全球脑机接口在医疗应用领域的市场规模,2030年有望达到400亿美元,到2040年将突破1450亿美元。

  报告预测脑机接口行业将显现头部效应,将出现3-5家具有国际影响力全能型龙头企业;在细分领域,如特定病种、特定材料或特定场景等,也将诞生若干隐形冠军企业,它们将构筑较高的技术壁垒,并带动整个行业发展。

  融资方面,报告显示,2025年以来脑机接口企业融资进入空前活跃期,2026年前三个月,脑机接口企业融资总金额已超2025年全年。

摘自《中国脑机接口商业化前瞻报告》

  其中,强脑科技开年即获约20亿元融资,是迄今中国脑机接口史上最大单笔融资;中国首家超声波脑机接口企业格式塔科技完成1.5亿元天使轮融资,刷新该领域天使轮融资最高纪录;阶梯医疗获得5亿战略融资, 阿里巴巴 领投,腾讯等跟投,标志互联网巨头深度布局脑机接口。

(文章来源:红星资本局)

主题:新股