登录

V观财报|美邦服饰拟签10亿元关联采购合同


速读:需要提到的是,新能纺织与美邦服饰存在关联关系,公司董事长、总裁周成建同时担任新能纺织公司总经理。 华服投资为美邦服饰董事长、总裁周成建控股公司,截至公告披露日,华服投资直接持有美邦服饰25.58%的股权,根据相关规定,华服投资为美邦服饰的关联方。 美邦服饰3月31日召开会议。 同日,美邦服饰还公告,控股股东上海华服投资有限公司(下称“华服投资”)及其全资子公司上海康威企业发展有限公司(下称“康威企业”)提供总额度不超6亿元的财务资助,借款利率执行贷款市场报价利率(LPR),财务资助期限自该事项经公司股东会审议批准之日起一年。
2026年03月31日 20:15

  中新经纬3月31日电 31日,美邦服饰披露一份日常经营合同。

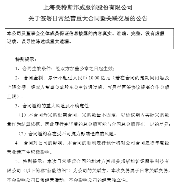
美邦服饰公告截图,下同 美邦服饰公告截图,下同   根据公告,美邦服饰3月31日召开会议,审议通过《关于签署日常经营重大合同暨关联交易的议案》。2026年度,公司与关联方新能纺织自愿达成合作关系,由公司或其子公司向新能纺织采购货物, 预计发生的关联交易金额为不超过10亿元 ,若在合同约定期间内触及上限金额,经双方董事会或股东会审议通过后,可另行再签协议提高合作金额上限。

  上述议案尚需提交公司2026年第二次临时股东会审议通过。

  需要提到的是, 新能纺织与美邦服饰存在关联关系,公司董事长、总裁周成建同时担任新能纺织公司总经理 。

  新能纺织经营范围包括量子计算技术服务;纺纱加工;面料纺织加工;面料印染加工;服装制造;服饰制造;服装服饰批发;服装服饰零售;针纺织品销售;针纺织品及原料销售;服饰研发;技术服务、技术开发、技术咨询、技术交流、技术转让、技术推广;互联网销售等。

  美邦服饰表示,上述合同的顺利实施,将促进公司改善供应链管理,提高公司生产经营管理效率,对公司2026年度及合同履行年度经营业绩产生积极的影响,提升公司盈利能力。

  同日,美邦服饰还公告,控股股东上海华服投资有限公司(下称“华服投资”)及其全资子公司上海康威企业发展有限公司(下称“康威企业”) 提供总额度不超6亿元的财务资助,借款利率执行贷款市场报价利率(LPR) ,财务资助期限自该事项经公司股东会审议批准之日起一年。

  公告中提到,提供财务资助的原因为“支持美邦服饰发展”,主要用于补充美邦服饰的流动资金,满足公司业务发展需要,提高公司融资效率。

  华服投资为美邦服饰董事长、总裁周成建控股公司,截至公告披露日,华服投资直接持有美邦服饰25.58%的股权,根据相关规定,华服投资为美邦服饰的关联方。

  2025年,美邦服饰预计实现归属于上市公司股东的净利润-23000万元至-30000万元,同比下降17.72%至53.55%。

  对于业绩变动,美邦服饰称,报告期内公司持续推进产品策略调整,积极消化2024年及之前的历史库存商品,加大促销折扣力度,一定程度上影响了报告期内公司营收规模及毛利率。但公司年末存货的库龄结构有了显著改善,为公司2026年度经营目标与策略的落地奠定了基础。此外,基于会计准则要求及谨慎性考虑,报告期内公司计提的减值损失有所增加。上年同期公司处置物业产生较大资产处置收益,报告期内公司同类处置收益大幅减少。(中新经纬APP)

主题:公司|美邦服饰|新能纺织