登录

V观财报|29岁哈佛学霸成董事候选人!系博瑞医药实控人之女,前董事两日前刚辞职,任期尚有18个月


速读:2025年5月,博瑞医药与南京弘晖维泰创业投资基金合伙企业(有限合伙)签署投资协议。 博瑞医药实控人袁建栋来源:博瑞医药网站。 公开资料显示,博瑞医药是一家创新型制药企业,公司贯彻执行原料药与制剂一体,创新药与仿制药结合,现有产品主要覆盖代谢、抗病毒、抗真菌、免疫抑制、呼吸系统及抗肿瘤等治疗领域。 博瑞医药在业绩下滑的情况下,深圳弘晖的投资收益成为其利润端的重要支撑。
2026年04月09日 15:37

  中新经纬4月9日电 (陈俊明)博瑞医药的董事会或将注入一股新鲜血液。

  近日,博瑞医药公告称,公司持有26.83%股份的股东袁建栋提名Stephanie Yuan(袁芬妮)为公司董事会非独立董事候选人,并提请股东会审议。

  公司同日披露2025年股东会增加临时提案的公告,提案人袁建栋将提名袁芬妮为公司董事会非独立董事候选人提交股东会召集人。

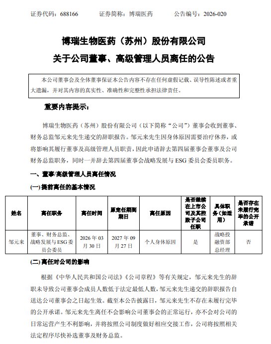
  在袁芬妮被提名的前两天,博瑞医药公告称,收到董事、财务总监邹元来递交的辞职报告。邹元来因身体原因需要治疗休养,或将影响其履行董事及高级管理人员职责,因此申请辞去第四届董事会董事及公司财务总监职务,同时一并辞去第四届董事会战略发展与ESG委员会委员职务。

  此时,距离邹元来的原定任期到期日还有约18个月。

袁芬妮被提名前夕,邹元来辞去董事等职务 来源:公司公告 袁芬妮被提名前夕,邹元来辞去董事等职务 来源:公司公告   邹元来辞职后继续在上市公司及其控股子公司任职,具体职务为战略投融资部总经理。

  彼时,博瑞医药表示,公司将按照相关法定程序尽快补选董事及财务总监。

  数日后,博瑞医药新董事候选人出炉,正是公司实控人袁建栋的女儿袁芬妮。

博瑞医药实控人袁建栋 来源:博瑞医药网站 博瑞医药实控人袁建栋 来源:博瑞医药网站   相比较来看,袁芬妮未受到中国证券监督管理委员会的行政处罚或证券交易所惩戒,不存在重大失信等不良记录等。前董事邹元来由于闲置募集资金现金管理事项,2025年6月被江苏证监局出具警示函。

  此外,袁芬妮拥有哈佛医学院的“学霸光环”。

  袁芬妮1997年11月出生,美国国籍,毕业于哈佛医学院,获免疫学医学硕士学位,本科毕业于加州大学圣地亚哥分校生物化学与细胞生物学专业。

  这名年轻学霸的工作履历同样光鲜,她曾于Dana-Farber Cancer Institute(丹娜法伯癌症研究院)、The Rockefeller University(洛克菲勒大学)等单位从事肿瘤免疫及癌症相关研究工作。曾任职于国信证券资产管理部,从事生物医药行业研究与投资分析工作。现任弘晖基金创业合伙人,主要从事生物医药领域的投资与研究工作。

  “V观财报”(微信号ID:VG-View)查阅公开资料了解到,博瑞医药与袁芬妮任职的弘晖基金关系匪浅。

博瑞医药与弘晖基金存在业务往来 来源:博瑞医药2025年年报 博瑞医药与弘晖基金存在业务往来 来源:博瑞医药2025年年报   2023年1月,博瑞医药与深圳弘晖天使创新投资合伙企业(有限合伙)签署投资协议,拟战略投资5000万元,截至2025年末已投资金额4652.78万元。

  2025年5月,博瑞医药与南京弘晖维泰创业投资基金合伙企业(有限合伙)签署投资协议,拟战略投资2000万元,截至2025年末已投资金额800万元。

  天眼查APP显示,上述深圳弘晖、南京弘晖的执行事务合伙人均为弘晖基金关联方。

  2025年,博瑞医药对深圳弘晖投资利润高达2074.33万元,对南京弘晖的投资则有小幅亏损。

  在博瑞医药科创板IPO时,股东名单中也出现了弘晖基金的身影。

博瑞医药IPO,股东名单出现弘晖基金关联方 来源:博瑞医药招股说明书 博瑞医药IPO,股东名单出现弘晖基金关联方 来源:博瑞医药招股说明书   弘晖基金网站显示,其投资的企业包括迈瑞医疗、泰格医药、联影医疗、康龙化成、鱼跃医疗、博瑞医药、圣湘生物、药明康德等多家上市公司。

  公开资料显示,博瑞医药是一家创新型制药企业,公司贯彻执行原料药与制剂一体,创新药与仿制药结合,现有产品主要覆盖代谢、抗病毒、抗真菌、免疫抑制、呼吸系统及抗肿瘤等治疗领域。公司实际控制人为袁建栋、钟伟芳。

  2025年,博瑞医药营业收入12.24亿元,同比下降4.59%;归属于上市公司股东的净利润5451.47万元,同比下降71.18%;扣除非经常性损益的净利润2608.94万元,同比下降85.55%。

  博瑞医药在业绩下滑的情况下,深圳弘晖的投资收益成为其利润端的重要支撑。

  对业绩波动,博瑞医药提到四大原因。

  第一,受流感趋势变化及竞争格局变化影响,奥司他韦原料药及制剂需求及价格产生下滑,使得抗病毒类产品收入、毛利额均较去年同期大幅减少;

  第二,由于2024年同期客户临时性需求较旺盛,同时本报告期客户阶段性商业需求波动及产品价格波动,抗真菌类原料药品种收入较去年同期减少;

  第三,在建工程陆续完工转固带来计提折旧增加;

  第四,创新药等研发投入加大使得研发费用等期间费用同比有所增加。

  二级市场上,截至4月9日收盘,博瑞医药报51.18元/股,公司总市值216.5亿元。(中新经纬APP)

中新经纬版权所有,未经书面授权,任何单位及个人不得转载、摘编或以其它方式使用。

主题:博瑞医药|深圳弘晖|南京弘晖|财务总监