无法扭转败局!24年企业佳能中山工厂宣布关闭官方正面回应
快科技12月2日消息,日前,日企大厂佳能(中山)办公设备有限公司的一则公告在网上曝光,内容显示公司将停止生产经营并正式关闭。
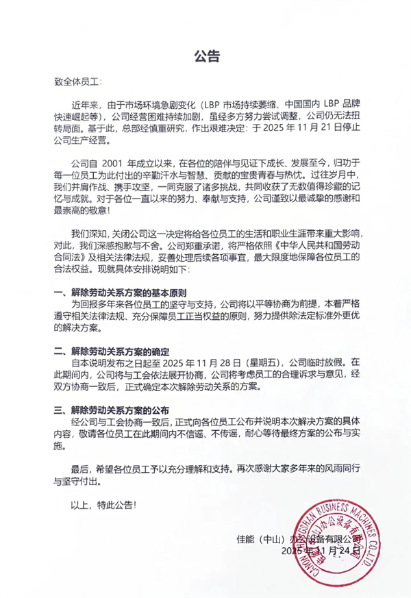
根据公告,由于市场环境急剧变化(LBP市场持续萎缩、中国国内LBP品牌快速崛起等),公司经营困难持续加剧,虽经多方努力尝试调整,公司仍无法扭转局面,总部经慎重研究,作出停止公司生产经营的艰难决定。
随后此事件也是引起了外界热议,毕竟该工厂已经在华经营了24年,但最终还是被迫倒闭。
现在,佳能中山工厂的相关负责人透露,几年前该工厂还有一定比例的产品在国内销售,但现在该工厂生产的产品已100%出口至其他国家。
“该工厂关停除了因为激光打印机市场竞争压力剧增,部分订单分流到越南、泰国等地的东南亚工厂,另外佳能近年来的战略重心也转移到了医疗影像、半导体设备等更高利润的业务。”
据悉, 截至11月30日,该厂不少员工已经拿到了赔偿金,但具体赔偿方案保密,该工厂和佳能中国总部目前还没有就相关情况对外公开发布信息。
【本文结束】如需转载请务必注明出处:
佳能 中山市



新浪科技公众号
“掌”握科技鲜闻 (微信搜索techsina或扫描左侧二维码关注)

大幅落后小米、美的与海尔,格力真的需要反思了
马斯克亲自点名Karpathy迎战Grok 5!别神话LLM,AGI还要等十年
华为麒麟9030 Pro性能提升42%:放在全世界是什么水平
印度要求手机预装安全应用 用户无法卸载、禁用:苹果等厂商必须遵守
电驱纪元的性能革命 梅赛德斯 - AMG GT XX 概念车打破25项纪录背后的技术密码
岚图年度压轴旗舰轿车!岚图追光L定档12月10日上市
首销备货3万台 豆包AI手机要卖给谁
女子开蔚来EC6发生严重事故车体都断成两节:本人安然无恙
苹果否认折叠屏iPhone相关信息:不信谣不传谣
年轻人不爱喝,白酒没魄力?
vivo 回应直播间风波:个别诋毁性评论被误触置顶,坚决反对任何性别歧视和制造对立的言论
别瞎担心!研究机构实测:电动车辐射比你家座椅加热还弱
主题:该工厂