登录

V观财报|ST景谷:子公司汇银木业12个银行账户均被冻结


速读:ST景谷称,以上涉案金额初步判断与公司相关的金额约为1.91亿元,其中收购前的金额约为1.71亿元,收购后的金额约为2060万元。 中新经纬12月2日电 2日晚,ST景谷(云南景谷林业股份有限公司)披露关于控股子公司涉及诉讼事项的进展公告。
2025年12月02日 21:39

  中新经纬12月2日电 2日晚,ST景谷(云南景谷林业股份有限公司)披露关于控股子公司涉及诉讼事项的进展公告。

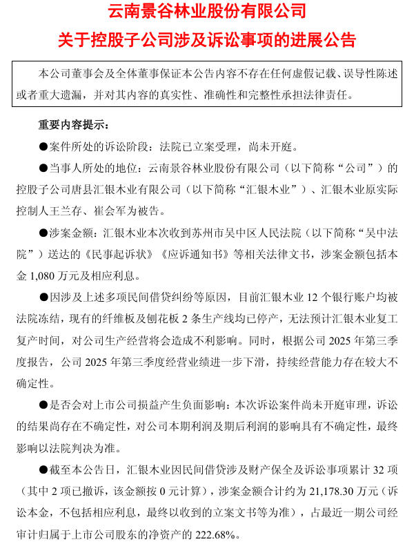
  公告显示,ST景谷的控股子公司汇银木业因民间借贷纠纷涉及诉讼事项,案件已由法院立案受理,尚未开庭。汇银木业及其原实际控制人王兰存、崔会军为被告,涉案金额包括本金1080万元及相应利息。

  ST景谷表示,因涉及多项民间借贷纠纷等原因, 目前汇银木业12个银行账户均被法院冻结,现有的纤维板及刨花板2条生产线均已停产,无法预计汇银木业复工复产时间 ,对公司生产经营将会造成不利影响。同时,根据公司2025年第三季度报告,公司2025年第三季度经营业绩进一步下滑,持续经营能力存在较大不确定性。

来源:公告 来源:公告   公告披露,截至目前,汇银木业因民间借贷涉及财产保全及诉讼事项累计32项(其中2项已撤诉,该金额按0元计算),涉案金额合计约为2.11亿元(诉讼本金,不包括相应利息,最终以收到的立案文书等为准),占最近一期公司经审计归属于上市公司股东的净资产的222.68%。

  ST景谷称,以上涉案金额初步判断与公司相关的金额约为1.91亿元,其中收购前的金额约为1.71亿元,收购后的金额约为2060万元。随着债权人通过诉讼等途径进一步主张权利,相关金额仍然可能继续增加。经公司初步核查,汇银木业原实控人崔会军、王兰存及汇银木业所借款项流入崔会军、王兰存二人指定收款账户,未流入汇银木业银行账户。公司已成立专项小组,全面核查相关借款的真实性、完整性,聘请了专门诉讼律师积极应诉,同时,公司将采取法律等手段,减少相关事项对上市公司影响,积极向相关责任人采取追偿手段,以维护公司和股东的合法权益。

  此前,ST景谷在9月15日披露,汇银木业原实控人挪用资金案已立案。(中新经纬APP)

主题:ST景谷